发布信息
登陆/注册
搜索
搜索
导航
首页
产品供应
产品求购
企业库
酒业展会
行业资讯
认证会员
站内搜索
行业企业
当前位置:
首页
行业企业
正文
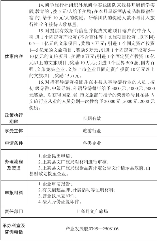
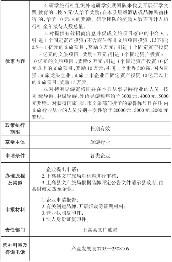
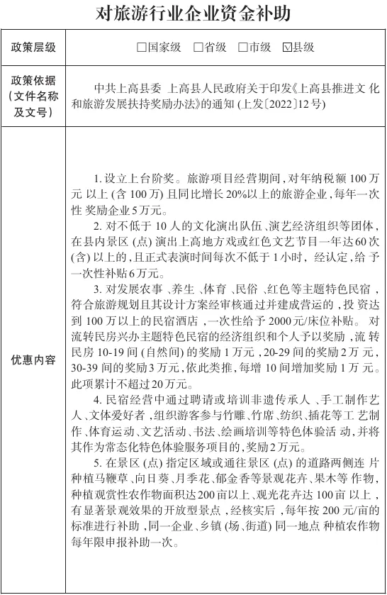
【惠企政策】资金奖补类(九)对旅游行业企业资金补助
作者:本站编辑
2026-01-09 15:50:23
5
【惠企政策】资金奖补类(九)对旅游行业企业资金补助
扫描下方图片中的二维码
关注
上高县营商环境服务平台微信
公众号
直通企业诉求“码上办
”
解决您的“急难愁盼”
↓↓↓
下一篇:
厦马福利送不停,博览会广汽丰田展台亮点抢先看!
上一篇:
【储能环球】MARSTEK 十一月展会预告
相关内容
查看全部
敏芯股份获评“电
2026-04-13 09:36
半自动香水设备生
2026-04-13 09:35
成功案例|日本预
2026-04-13 09:34
2026年中国生物再
2026-04-13 09:31
山东省应急厅《工
2026-04-13 09:30
标识行业市场研判
2026-04-13 09:24
【官方】《工贸行
2026-04-13 09:23
【好书分享】重点
2026-04-13 09:23
麦田创投统计:202
2026-04-13 09:22
《线扫描镜头行业
2026-04-13 09:21