










股票代码:002715



企业核心概况
怀集登云汽配股份有限公司(股票代码:002715,简称“登云股份”)成立于1998年,2014年2月在深圳证券交易所中小板上市,总部位于广东省肇庆市怀集县。公司核心业务聚焦汽车发动机进排气门的研发、生产与销售,是国内汽车气门领域的细分龙头企业,产品覆盖乘用车、商用车、工程机械等多个应用场景,远销海外市场,为国内外多家知名发动机厂商提供配套服务。
公司近年经营面临多重挑战,一方面受国际经济环境影响,气门出口业务压力显著增大;另一方面此前跨界收购的矿业资产后续需大额资金投入,公司资金调配压力凸显。财务数据显示,2024年公司实现营业收入5.11亿元,归母净利润513.15万元;2025年业绩波动加剧,前三季度实现营业收入4.06亿元,归母净利润亏损268.17万元,资产负债率维持在43%-46%区间。在此背景下,公司通过同一控制下股权调整、关联资产出售等方式优化股权结构与业务布局,聚焦核心汽配主业发展。
关键时间节点


本次股权变动以“同一控制下股份转让”为核心,叠加后续关联资产整合与股权司法执行等事件,核心时间线如下:

交易各方股东背景


(一)转让方与原股东
1. 益科正润投资集团有限公司(转让方):公司原控股股东,成立于2007年,注册资本10亿元,注册地位于北京,经营范围涵盖投资管理、项目投资、房地产开发、矿产品销售等多个领域。截至股份转让协议签署日,益科正润直接持有益科瑞海90%股权,通过全资子公司间接持有10%股权,合计控制益科瑞海100%股权,为同一控制下的产业投资平台。
2. 杨涛(实际控制人):通过控制益科正润体系实现对登云股份的间接控制,益科正润体系在矿业领域布局深厚,累计探明金金属量700余吨,同时涉足金融投资领域,具备丰富的产业资源与资本运作经验。
(二)受让方与新股东
1. 北京益科瑞海矿业有限公司(受让方、新控股股东):益科正润体系内核心矿业投资平台,为益科正润全资子公司,专注于矿业投资与运营业务,与益科正润构成同一控制关系。本次股份转让完成后,益科瑞海直接持有公司23.63%股份,成为公司控股股东。
2. 杨涛(实际控制人):本次股权变动为同一控制人下不同主体之间的转让,交易完成后实际控制人仍为杨涛,公司控制权格局未发生根本性变化。
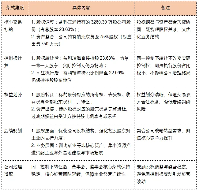
交易架构设计


本次股权变动以“同一控制下协议转让+后续资产优化”为核心架构,兼顾股权梳理与业务聚焦,具体如下:

交易实施方式


(一)定价与支付
1. 股份转让(益科正润→益科瑞海):转让总对价4.87亿元,对应每股转让价格14.94元,定价综合考虑公司业务价值与行业估值水平,采用现金支付方式,交易无需触及要约收购程序。
2. 资产出售(登云股份→益科正润):标的股权评估价值1.37亿元,定价参考专业机构出具的资产评估报告(评估基准日2025年3月31日),采用现金支付方式,同时约定以北京黄龙子公司30%股权质押作为担保。
3. 业绩补偿与延期付款:益科正润需支付业绩补偿款5686.63万元;原矿业资产收购款1.64亿元付款期限延长1年,延期期间按一年期LPR计付利息。
(二)过渡期管理
1. 股份转让过渡期:原控股股东益科正润保障公司资产完整、业务连续,不实施重大不利经营决策,核心管理团队保持稳定,确保控制权平稳过渡。2. 资产出售过渡期:标的公司北京黄龙的未分配利润由转让后股东按持股比例享有,过渡期损益由受让方承担,公司保障标的资产权属清晰,无重大争议或权利限制。
(三)协议生效与终止
1. 生效条件:股份转让需取得深交所合规性审查确认;资产出售、业绩补偿及延期付款相关协议需经公司董事会、股东大会审议通过,关联股东回避表决。
2. 终止条款:若核心审批未通过或出现政策调整等不可抗力导致交易无法实施,双方可协商终止协议,已支付款项按约定原路返还,互不承担违约责任。
股价走势与市场经营


当前股价

日线

周线


总结


登云股份本次股权变动以“同一控制下梳理+业务优化整合”为核心逻辑,通过益科正润向益科瑞海的股份转让,实现了控股股东层面的战略梳理,同时未改变实际控制人格局,保障了公司经营的连续性。后续一系列关联交易(业绩补偿、延期付款、资产出售)则形成配套优化措施,既解决了前期跨界收购的历史遗留问题,又通过剥离矿业资产缓解了资金压力,推动公司重新聚焦汽车气门核心主业。
本次股权与资产整合的核心价值在于“减负增效、回归主业”:一方面,通过同一控制下股权调整,强化了控股股东对主业的资源赋能与管理聚焦;另一方面,剥离需大额资金投入的矿业资产,使公司能够集中资源推进海外生产基地建设,应对出口业务压力,提升核心竞争力。从市场反应看,股价走势与核心事件节点高度联动,投资者对公司主业转型的认可度逐步提升。
未来随着资产出售完成、主业投入加大及海外基地落地,公司有望逐步改善经营业绩,巩固汽车气门领域的细分龙头地位。同时,控股股东股权结构的小幅调整未影响控制权稳定,为公司长期发展奠定了治理基础。
风险提示声明
特别提示:相关内容及文件均源自深圳证券交易所官网、东方财富网、公司公告及证券日报、深圳商报等公开资料,仅反映相关文件发布时的情况,不代表本内容的观点和意见,亦不代表相关上市公司的最新动态。
本内容仅供投资者参考,不构成任何投资建议。投资者应结合自身风险承受能力审慎决策,投资风险自行承担。投资有风险,入市需谨慎。

