
专塑视界1月7日消息,广东新宏泽包装股份有限公司的一则公告如平静湖面投入的石子,激起层层涟漪。
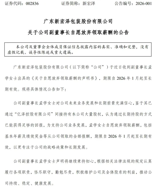
公告显示,公司副董事长孟学做出重要决定:自2026年1月起,自愿放弃领取薪酬,涵盖基本年薪及绩效奖金等从公司获取的全部报酬,且期限长期有效。这一举措,让孟学这位女副董事长迅速成为市场关注的焦点。

图源:公司公告

上市公司董事长,为何放弃百万年薪

专塑视界观察发现,孟学有着丰富的履历和深厚的专业背景,她为加拿大国籍,1965年出生,拥有澳大利亚南澳大学工商管理硕士学位。自2011年起,她便担任公司董事,如今更是身居副董事长之位。
在2024年,她的年薪高达107万元,这足以证明她在公司的重要地位以及过往为公司做出的贡献。多年的专业学习和实践经验,让她在公司的管理和决策中发挥着关键作用。
孟学与公司董事长张宏清是夫妻关系。截至目前,张宏清、孟学夫妇通过控股股东亿泽控股有限公司间接持有公司超过60%的股权,是公司的实际控制人。按照最新数据计算,夫妇二人持有的市值已经超过22亿元。如此雄厚的股权基础,让孟学对公司的发展有着更深入的了解和更坚定的信心。她深知公司的实力和潜力,也清楚公司未来的发展方向,这为她做出弃薪决策提供了坚实的底气。

新宏泽包装涵盖哪些产业

广东新宏泽包装股份有限公司创立于2006年3月,位于广东省潮州市,注册资本为2.304亿人民币,占地面积达3.96万平方米。
公司主营业务为烟标设计、生产及销售,服务云南中烟、浙江中烟等10余家省级中烟公司,产品应用于“云烟”“利群”等20余个知名卷烟品牌,是一家集科研、设计、生产、销售、服务于一体的高新技术型企业。
公司拥有先进的印前、印刷、印后设备40多台套。设计室配备专业扫描仪、激光彩色打印机等近20台套现代化设备,能为客户提供精美彩印设计。瑞士博斯特尚普兰BOBPP820卷凹轮转印刷机、海德堡CX102 - 7+L胶印机等先进设备,能够满足烟标生产的工艺技术及质量要求,确保产品印刷生产能力符合客户的招标要求。

图源:包装新材料
公司拥有UV油墨印刷、组合印刷等核心技术。这些技术不仅提升了产品的质量和外观,还增强了公司在市场中的竞争力。同时,公司积极采用有机废液回收、固体废物专业处置等环保措施,并通过MES信息管理系统实施数字化转型,实现了生产过程的绿色化和智能化。
公司在发展过程中积极参与行业标准制定和产学研合作。2019年作为主要起草单位参与国家标准计划《印刷技术 印刷纸张特性沟通交流规则》;2024年与韩山师范学院共建博士工作站,签署产学研合作协议,并被授予“教学实践基地”牌匾;2025年作为主要起草单位参与国家标准《印刷技术 印刷图像的光谱测量和色度计算》发布。这些举措为公司的发展提供了强大的技术支持和人才保障。

涉及香烟包装,涵盖哪些塑化材料

在香烟包装领域,塑料材料起着至关重要的作用。香烟包装常用的塑料材料以双向拉伸聚丙烯(BOPP)薄膜为主。这是一种以聚丙烯为原料,通过三层共挤技术和双向拉伸工艺制成的香烟包装材料。BOPP薄膜具有高透明度、表面光泽好、摩擦系数小、手感光滑且韧性优良的特点,能有效延缓烟支受潮及水分和香精散失,同时提供良好的贴体包装效果。
BOPP薄膜根据性能可分为普通型和热收缩型。普通型热封温度范围较窄,热收缩率一般控制在2% - 5%,适用于香烟小盒软包和条盒;热收缩型则具有更高的热收缩率(通常大于7%),能在包装后使烟包更紧凑、均匀,克服普通型薄膜易松弛皱褶的问题,同时保持高透明度和光泽度,适合高速包装。

图源:PVC膜材应用
此外,PPC膜也是一种香烟包装材料,其透明度高、热封强度好且热封温度较低,可避免高温导致的包装变形,但生产过程中可能使用有机溶剂,存在环境污染和包装表面产生皱纹的风险。在真伪鉴别方面,真烟通常采用BOPP薄膜,而假烟可能使用聚氯乙烯(PVC)薄膜,后者透明度和光滑度较差,手感粗糙且无清脆声。

尾声:为何对公司充满信心

孟学对公司未来业务发展和长期前景充满信心,认为通过长期持股的方式已能获得足够的回报。她以实际行动表明,自己更看重公司的长远发展,愿意放弃眼前的利益,将更多的精力投入到公司的战略决策和长期发展中。这种信心源于对公司实力的认可,也源于对公司管理团队的信任。同时,这也是她作为公司实际控制人之一的一种担当,她希望通过自己的行动,为公司的发展注入更多的动力,激励全体员工共同努力,推动公司迈向更高的台阶。
孟学的弃薪之举,不仅展现了她对公司未来发展的坚定信心,更体现了她作为公司高层的一种担当。在公司的发展历程中,这样的决策无疑将为公司的稳定和发展带来积极的影响,也让市场看到了新宏泽包装股份有限公司的潜力和未来。
版权和免责声明

◆以上内容由专塑视界原创出品,未经授权,严禁转载。
◆本文版权归专塑视界所有,业务合作、媒体采访、文章转载及建议敬请拨打专塑视界客服热线:18030158354。
◆专塑视界所提供的信息和数据仅供参考,并不构成对客户决策的直接建议。客户基于这些信息和数据做出的任何决策,由此产生的一切直接或间接损失及法律后果,均由客户自行承担,与专塑视界无关。
往期推荐 ·
☟☟☟
免费加入塑料群,
获得海量销售线索!

免费查物性、看报价、找求购信息
看塑化资讯、行情分析
欢迎下载【专塑视界APP】!


点击阅读原文,下载专塑视界APP!
