上市公司参与公募REITs市场的系列问题梳理

国家发改委、中国证监会及各级地方政府接连发布基础设施公募REITs相关支持政策,现基础设施公募REITs发行已进入常态化新阶段。除国有企业发挥示范效应外,在促进民间资本发展的积极政策下,发改投资〔2023〕1004号文明确指出鼓励民间投资项目发行基础设施领域不动产投资信托基金。上市公司本身实力雄厚,背景强大,拥有众多优质资产,有望参与公募REITs项目。因此,本文梳理了截至2023年7月上市公司参与发行公募REITs的现状,并分析了上市公司参与公募REITs的影响及方式。
一、上市公司参与REITs发行的动态
除证券公司、基金公司、银行等专业的金融机构参与公募REITs的发行外,上市公司作为提供底层资产的原始权益人,在其中扮演者更为重要的角色。截至2023年7月,上市公司作为原始权益人或实际控制人成功发行公募基础设施REITs上市的数量达到11单(另有“中金山高集团REIT”已获交易所批准,待上市交易),情况如下:
此外,从目前公告看,有如下上市公司预备发行基础设施公募REITs:
从表格中基础设施类型看,消费基础设施、供热项目、水电站和数据中心等类型的基础资产还没有已发行的案例,而目前关注到公募REITs项目的都是行业领先企业。据悉,国家发展改革委已先后组织召开16场开门办公会,对71个基础设施REITs项目进行集体研讨,其中包括19个民营企业项目。在仍处于探索阶段的消费基础设施、新型基础设施中,有相当多的资产都归属于民营企业持有。
二、发行公募REITs对上市公司的影响
(一)盘活存量资产,实现“投融管退”的循环
基础设施项目投资规模大,退出渠道单一,资金回收周期长,而资产上市的方式可以将资产重新估值,引入社会资本。因此,发行基础设施公募REITs能够盘活存量的不动产,实现资产上市退出,提前收回投资,缓解资金压力。回收资金又可投资新建项目,从而加快公司的循环投资效率,增强公司的滚动投资能力,构建“投融管退”资本运作闭环。
例如,根据哈尔滨哈投投资股份有限公司(哈投股份,600864)的公告透露,近年,由于煤炭供应价格不断上涨,环保投入和维护费用持续增加,公司部分电力热力生产设备超期服役,亟需更新替代,因此在基础设施的更新改造和后期管理维护上,公司未来将面临着较大的资金压力。但是,通过发行公募REITs,公司便能实现供热基础设施资产的二次上市,吸收社会资本,为建设热源替代项目腾挪资金。
后期,原始权益人及相关方还可通过扩募机制向公募REITs平台持续注入资产,搭建资产运作通道,尤其是对于表内有充足基础设施资产的公司,公募REITs是一个可以持续注入优质资产的良好上市平台。
(二)作为战略资本工具,促进轻资产运营模式转型
一方面,基础设施公募REITs作为一种权益型融资方式,可以减少公司对传统债务融资的依赖,实现公司融资方式的多元化。另一方面,公司通过基础设施公募REITs平台搭建资产运转通道,在资本市场搭建创新融资平台。这一举措有助于公司长期报表改善以及轻重资产的分离与平衡,有利于公司长期业绩表现,提高上市公司资本运营能力。
(三)提升公司的运营管理能力
社会资本方对基础设施公募 REITs产品的投资将引入灵活的市场化经营考核机制,加强对公司运营基础设施资产能力的考核与监督。该种机制能够充分调动员工的积极性和能动性,促进和提升公司对基础设施资产的运营管理水平。
正如祝九胜在万科2022年度股东大会的问答环节中表示:“REITs政策工具更大的作用是让我们经营性业务同事看到了希望,只要项目做得好,都能够退得出去,都有财务投资人愿意进来共同投资,反向促进经营能力提升,也让我们更以终为始,在赛道上从投资开始考虑每个项目该怎么投、怎么建、怎么运营、怎么让它合格化,合格化以后怎么吸引财务投资人共同持有,我觉得反向提升了我们认知,促进了经营能力提升。”
(四)优化财务数据
发行基础设施公募REITs可以起到改善流动性、降低有息负债和资产负债率、优化长期资产负债结构等作用,促进公司良性发展。
对于原始权益人未丧失基础设施资产控制的情形,基础设施基金的财务数据将继续并入原始权益人的财务报表,因此发行公募REITs不会对原始权益人的财务状况造成重大影响。另外,对于原始权益人自持物业资产出表的情形,发行REITs当期,原始权益人可以获得一笔较高的资产处置收益,从而使公司减少其净借款,改善其流动资金及杠杆状况。
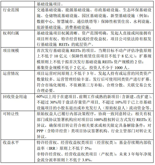
根据《国家发展改革委关于进一步做好基础设施领域不动产投资信托基金(REITs)试点工作的通知》(发改投资〔2021〕958号)、《国家发展改革委关于规范高效做好基础设施领域不动产投资信托基金(REITs)项目申报推荐工作的通知》(发改投资〔2023〕236号)(以下简称“236号文”)和交易所REITs发售业务规则,基础设施项目的准入条件整理如下:
实践中,发行公募REITs特别关注以下四个方面:
一是资产的合规性。即使公募REITs的准入范围不断扩展,在审核的层层把关中,还是坚持选择优质资产。根据236号文的要求,投资管理手续的合规性应以项目投资建设时的法律法规和国家政策为主要依据,具体分为以下三种情况:(1)项目投资建设时无需办理但按现行规定应当办理的有关手续,应按当时规定把握,并说明有关情况;(2)项目投资建设时应当办理但现行规定已经取消或与其他手续合并的有关手续,如有缺失,应由相关负责部门说明情况或出具处理意见;(3)项目投资建设时和现行规定均需办理的有关手续,如有缺失,原则上应由相关负责部门依法补办,确实无法补办的应由相关负责部门出具处理意见。此外,如项目曾进行改变功能用途的重大改扩建,应主要依据改扩建时的相关手续办理情况判断其投资管理合规性。二是运营管理的成熟性。《公开募集基础设施证券投资基金指引(试行)》(证监会公告〔2020〕54号)要求基金管理人主动承担运营管理职责。由于管理人在运营管理基础设施项目,尤其是涉及清洁能源等专业性较强的资产时,缺乏足够的经验。因此,当前通行的做法是基金管理人与外部运营管理机构签订《运营管理协议》,在法律允许的范围内,委托外部运营管理机构从事相关工作。在目前已发行的项目中,外部运营管理机构均由原始权益人或其关联方担任。三是资产的可转让性。发行公募REITs的过程中需要将持有基础设施的项目公司股权转让给专项计划。从决策程序看,转让资产在内部需要经过原始权益人、项目公司相关股东决策通过,在外部要取得抵押权人等与资产处置的相关方对交易安排的无异议函。尤其是涉及国有资产的部分,需要根据《关于企业国有资产交易流转有关事项的通知》(国资发产权规〔2022〕39号)判断交易方式及是否需要进场交易。PPP项目因投资管理手续较为完备,是发行公募REITs的重要潜在资产,PPP项目的转让则应取得协议签署机构、行业主管部门对交易安排的无异议函。四是有可持续扩募的资产。从海外成熟的REITs市场来看,公募REITs的投资价值很大程度上在于其有持续扩募优质资产的能力。持续扩募有利于公募REITs增强持续运作能力,提升综合竞争力和投资吸引力。根据当前上海证券交易所及深圳证券交易所《新购入基础设施项目指引》的要求,拟购入的基础设施项目原则上与基础设施基金当前持有基础设施项目为同一类型。所以上市公司作为原始权益人发行REITs时,也可开始筹划后续资产扩募的安排。对于暂时不能满足发行公募REITs条件的资产而言,可以先进行Pre-REITs安排。在Pre-REITs中,投资者以公募REITs或类REITs方式退出为目标,培育或收购具有发行公募REITs潜力的标的资产,提前介入标的资产的建设和运营过程。如今,各地政府也纷纷出台Pre-REITs支持政策。例如北京市通州区人民政府办公室在《通州区支持基础设施领域不动产投资信托基金(REITs)发展措施(试行)》(通政办发〔2022〕2号)中明确:“鼓励Pre-REITs机构加快布局优质资产,提升资产挖掘与管理能力。对注册于通州区的Pre-REITs机构,单只基金募集规模达到10亿元以上的,在基金管理企业取得超额收益的前提下,结合区域经济贡献,给予基金实缴规模的0.5%、不超过1000万元的资金补助。”参与Pre-REITs一般有两种方式,一是设立Pre-REITs私募基金,通过私募基金持有项目公司股权,二是直接与原始权益人共同持有项目公司的股权。前者例如中山公用事业集团股份有限公司(中山公用,000685.SZ)披露了其设立Pre-REITs基金事宜,即中山公用广发信德基础设施投资基金,旨在培育和孵化REITs储备项目。根据深交所《关于对中山公用事业集团股份有限公司的关注函》(公司部关注函〔2023〕第162号),以下几个方面值得设立Pre-REITs基金时特别关注:(1)Pre-REITs的决策与管理机制;(2)Pre-REITs的投资项目是否与上市公司的主营业务有所偏离;(3)Pre-REITs基金出资人(合伙人)之间的关联关系;(4)Pre-REITs基金具体退出安排;(5)上市公司的内部控制制度和风险防范措施。而森特士兴集团股份有限公司(603098.SH)则展示了另一种投资者参与方式。根据该消息,陕西建工投资项目管理有限公司、陕西建工安装集团有限公司、长安汇通资产管理有限公司、森特士兴集团股份有限公司及朱雀股权投资管理有限公司合资成立了陕西绿发新能源建设有限公司,拟通过“PRE-REITs”方式培育优质新能源基础资产。目前公认的通过首先运营Pre-REITs并实现通过公募REITs退出的典型案例是张江光大产业园REITs。分析该公募REITs“投-融-管-退”的过程如下:光控安石(北京)投资管理有限公司(以下简称“光控安石”)与上海张江集成电路产业园开发有限公司(以下简称“张江集成电路”)于2016年5月设立 Pre-REITs基金上海光全投资中心(有限合伙)(以下简称“光全投资”)。之后,光全投资和光控安石先后收购了上海安恬投资有限公司(以下简称“安恬投资”)的股权。安恬投资是项目公司上海中京电子标签集成技术有限公司(以下简称“中京电子”)的股东,项目公司持有底层资产张江光大产业园。经过多年运营管理,光全投资和光控安石作为原始权益人于2021年发行了张江光大产业园REITs,该项目是公募 REITs首批试点之一,张江集成电路作为原始权益人的关联方认购了其10%的份额。张江光大产业园REITs于2023年6月完成扩募,将同属张江科学城区域内的张润大厦项目装入公募REITs。这是公募REITs的首批扩募项目之一。END

版权说明:感谢每一位作者的辛苦付出与创作“”均在文中备注了出处来源。 若未能找到作者和原始出处,还望谅解,如原创作者看到,欢迎联系“”认领。 如转载涉及版权等问题,请发送消息至公号后台,将在第一时间处理,非常感谢!