



新疆纺织服装产业研究院
红红火火迎新年


新疆纺织服装产业研究院建立



新疆纺织服装产业研究院
新疆大学牵头建设的高能级创新平台,锚定国家西部大开发战略与自治区 “大产业集群” 部署,在自治区多部门指导下,联合俞建勇院士团队、疆内外高校、行业协会、政府及龙头企业,构建 “政产学研用” 深度协同创新共同体,以创新驱动产业高质量发展,助力国家纺织产业安全与边疆繁荣稳定。
研究院的建立,是服务国家 “一带一路” 核心区建设、打造向西开放战略支点的关键举措,更是新疆积极融入国内国际双循环新发展格局的关键举措。
研究院以打造现代化纺织服装产业体系为目标,以两大主动担当致力于提升新疆纺织服装产业在全球产业链、供应链、价值链中的地位。



处处洋溢喜庆
红红火火迎新年
2025年产业研究院
工作汇总及展望


一、企业调研走访
先后走访塔城地区(沙湾市)纺织工业园区、乌苏工业园区、阿克苏、阿拉尔等进行实地调研,并联合举办纺织服装行业科技项目政研(校)企对接座谈会,为产业协同与服务落地锚定一线需求。
沙湾园区、乌苏工业园区、阿克苏、阿拉尔调研交流






纺织服装行业科技项目政研(校)企对接座谈会



二、理事会建设成果
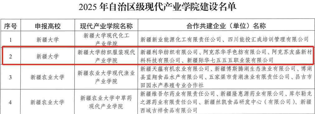
自 9 月 28 日研究院正式揭牌以来,理事会成员实现从成立之初25家到当前50家的扩容升级。与理事单位新疆际华七五五职业装,新疆利华纺织,阿克苏华孚色纺,阿克苏友盛新材料成立自治区现代产业学院。
新年献礼



与理事单位新疆东纯兴纺织和阿克苏华孚色纺建立产学研联合培养基地。








三、科研攻关成果
研究院联动6家核心理事单位共同落地8项科研攻关项目——项目覆盖化纤产品升级,面料开发与防护服装加工技术等创新领域。
四、2026年度重点工作
1.深化校企协同:织密棉花和纺织服装领域全覆盖合作网络,聚焦跨领域环节联动效能;
2.攻克关键共性技术:立足特色优势,赋能产业创新;
3.构建服务矩阵:强化纺织服装领域多元化支撑载体;
4.推动成果转化:助力产业升级,筑牢中亚纺服产业协作核心枢纽。

新征程吹响奋进号角。展望未来,研究院将始终以习近平新时代中国特色社会主义思想为指引,以大力发展新疆纺织服装产业,实现高质量就业为目标,坚持协同创新、人才引育双轮驱动,以高水平科研攻关与成果转化,全力赋能新疆纺织服装产业高端化、智能化、绿色化发展,为谱写中国式现代化新疆篇章贡献坚实的科技与智力支撑。

理事单位信息表

企业信息收集表
欢迎加入新疆纺织服装产业研究院!






编辑|朱婷婷
审校|夏鑫 孙慧
审核|赵登科

