

全国城投公司非标融资业务合作请加微信ibonds1
主要内容
1、非标的全称为“非标准化债权资产”,其所囊括的资产类型随着监管文件的推出而不断更新。目前,非标的最权威认定口径出自央行、银保监会、证监会、外汇局于7月3日联合发布的《标准化债权类资产认定规则》。依照该规则,除现金存款及证券化资产外的所有债权类资产均为非标。
2、本文认为,短期内非标不会“死”,原因在于标债并不能完全满足企业的融资需求。具体来看,虽然标债能提供更大规模、更低成本的资金,但其局限性也很明显,比如其发行前的准备工作过于繁琐,实现融资的流程较为冗长,而非标具备流程简单、放款快、资金额度灵活等优点,恰恰弥补了标债的不足。所以,非标监管的核心目标是控规模、要合规,而不会一刀切式地叫停。
3、非标受限的大背景下,城投公司的非标融资模式中:(1)以“银信合作”、“银-证/基-银”、“银-证/基-信”等为代表的资金来源为银行信贷的非标融资模式面临太多政策限制,建议果断规避;(2)目前全行业的融资类信托业务基本都已达到最高限额,新的业务无法开展,故建议规避资金来源为信托计划的非标融资模式;(3)资管新规后券商资管、基金资管在城投公司融资链条中的相关业务处于“能做但很难做”的状态,且全行业基本都在做“减法”,故不建议城投选择资金来源为证券期货经营机构私募资管计划的非标融资模式;(4)若能提供符合监管要求的不属于借贷性质的资产,城投公司通过私募基金来实现非标融资是可行的,不过未来私募基金的非标债券投资将面临越来越严格的监管,所以建议城投公司审慎选择资金来源为私募基金的非标融资方式;(5)以售后回租方式开展融资是可行的,但注意一定不要选择难以变现、无法产生现金流的公益性资产作为租赁物,否则会构成重大违规;(6)发行理财直融工具开展融资是可行的;(7)北金所债权融资计划的操作流程简便、快捷,项目准入门槛较为宽松,是目前很适合城投公司选择的融资方式;(8)“明股实债”不符合监管导向,面临较大政策风险,城投公司若要以“明股实债”的方式实现融资,建议与国开基金、农发基金等政策性投资主体进行合作。另外,建议城投公司对资金来源为险资的债权投资计划等其他非标融资模式予以关注。
正文
作为标准化债权融资方式的补充,非标在放款流程上非常简化,资金额度上也极为灵活,在满足资金需求的速度和效率方面有着较为明显的优势。因此,对于城投公司尤其是信用资质相对较弱的低行政级别(市辖区、县、园区等)城投公司来说,非标融资的重要性不言而喻。不过,近年来针对非标的监管政策持续加码,城投公司进行非标融资也开始受到越来越多的限制。鉴于此,本文将重点解决下述问题:非标到底是什么?在监管趋严的背景下,非标是不是很快就要彻底退出历史舞台了?对于城投公司而言,以往运用过的主要非标融资形式中,哪些已经不再适宜,而哪些还能被正常运用呢?
一、非标是什么?
非标的全称为“非标准化债权资产”,其所囊括的资产类型随着监管文件的推出而不断更新,具体如表1所示。目前,非标的最权威认定口径出自央行、银保监会、证监会、外汇局于7月3日联合发布的《标准化债权类资产认定规则》。依照该规则,除现金存款及证券化资产外的所有债权类资产均为非标。

二、强监管下,非标的路还有多长?
值得注意的是,近期“非标将死”甚至“非标已死”的论调重又升温。一个触发点是5月8日银保监会就《信托公司资金信托管理办法》(以下简称“资金信托新规”)向社会公开征求意见,为本就受限颇多的信托公司非标业务套上了更多“紧箍咒”,其划定的关键红线主要有以下三个:(1)“200人”:资金信托面向合格投资者以非公开方式募集,投资者人数不得超过200人,且不得以拆分信托份额或转让份额受益权等方式,变相突破合格投资者标准或者人数限制;(2)“单一集中度30%”:信托公司管理的全部集合资金信托计划投资于同一融资人及其关联方的非标准化债权类资产的合计金额不得超过信托公司净资产的30%;(3)“非标债权50%”:信托公司管理的全部集合资金信托计划向他人提供贷款或投资于其他非标准化债权类资产的合计金额在任何时点均不得超过全部集合资金信托计划合计实收信托的50%。另外一个触发点是6月18日网上疯传监管部门要暂停信托公司的所有融资类业务(基本就是发放信托贷款的非标业务),引发市场极度恐慌,之后银保监会相关负责人表态,监管的政策目标在于继续压缩信托通道业务,逐步压缩违法违规的融资类信托业务,并不会一刀切式地停止所有融资类信托业务。总体而言,当前金融机构开展非标业务确实正面临越来越多的限制,同样地,企业进行非标融资也面临越来越多的限制。那么,非标到底会不会“死”?本文认为,短期内非标不会“死”,原因在于标债并不能完全满足企业的融资需求。具体来看,虽然标债能够提供更大规模、更低成本的资金,但其局限性也很明显。一方面是发行前准备工作过于繁琐,实现融资的流程较为冗长,企业需要与承销商、会计师事务所、信用评级机构、律所、监管注册部门等进行非常多的沟通,一个环节卡壳都会影响融资进度;二是在标债市场上实现融资通常需要较好的信用资质,要具备一定的企业规模和较高的财务实力,否则很难发行成功,所以低评级的企业很容易被拦在发债的大门外。对比之下,非标资产虽然流动性差,无法实现公允定价、等分化交易,但它作为一种融资方式具备流程简单、放款快、资金额度灵活等优点,恰恰弥补了标债的不足。所以,本文认为监管部门针对非标的一系列举措意在防止发行主体过分透支自身信用,进而防范金融市场信用风险的无序集中爆发,所以非标监管的核心目标是控规模、要合规,而不会一刀切式地叫停。
三、城投公司非标融资模式的可行性分析及建议
本小节,笔者将较为全面地梳理、总结城投公司的主要非标融资模式,同时着重探讨非标受限的大背景下,哪些非标融资模式已经不合时宜,而哪些非标融资模式对于城投公司仍是适宜的,希望能对城投公司开展非标融资提供参考。
(一)资金来源为银行信贷的非标融资模式
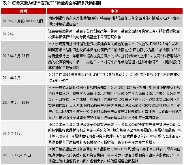
该种模式下,银行系非标融资资金的实际投放方,信托计划、券商资管计划、基金子公司资管计划等均作为通道存在,不承担客户违约风险。具体来看,该种模式主要包括以下几种业务形式:(1)“银-信”合作,即银行发行理财产品,之后借助信托公司设立信托计划,并用理财的募集资金购买信托计划,实现对城投公司的间接放贷;(2)“银-证/基-银”合作,即A银行发行理财产品,并与券商或基金子公司签订定向资产管理合同,之后以券商或基金子公司的资管计划作为通道,将理财的募集资金委托B银行对城投公司进行信贷投放;(3)“银-证/基-信”合作,即A银行发行理财产品,并与券商或基金子公司签订定向资产管理合同,之后以券商或基金子公司的资管计划作为通道,将理财的募集资金委托信托公司设立信托计划对城投公司进行资金投放;(4)银行同业间合作,其中以买入返售三方协议模式最为常见。一般,买入返售三方协议模式下会有资金过桥方A、实际出资方B、信托受益权远期受让兜底方C共同参与交易,其中A可由银行、券商、基金等多类主体来承担,其委托信托公司向城投公司发放信托贷款,再将信托受益权卖断给B(由银行承担),也即B以同业资金受让A持有的信托受益权,之后C(由银行承担)承诺在信托到期日前无条件购买B受让的信托受益权,成为风险的实际承担方。总之,上述三方通过以上操作能将交易转变为同业业务,从而突破信贷投放的监管限制、达到间接放款的目的,而且从资本计提的角度来看,该模式下同业资产的风险权重也显著低于常规贷款,有利于减少银行的资本消耗。不过,需要注意的是,目前来看以上四种模式均面临太多的政策限制(详见表2),在实操中建议城投公司果断规避。


(二)资金来源为信托计划的非标融资模式
信托包括融资类信托、投资类信托和事务管理类信托。其中,融资类信托指将受托资金以融资的方式借给资金需求方,具有明显的类信贷属性,主要表现形式为主动管理类信托贷款,包括房地产信托贷款、政信类信托贷款、工商企业类信托贷款等。融资类信托产生的是债权关系,投资类信托产生的是股权关系,事务管理类信托则不产生任何关系,仅充当通道。本小节所探讨的资金来源为信托计划的非标融资模式特指融资类信托。根据对信托圈内人士的访谈,资金信托新规实施后尽管信托公司仍拥有较大的制度优势,比如仍是唯一具有贷款资质的资管机构,再比如监管为其设定的非标债权投资占比上限为50%,高于其他资管机构(银行理财、保险资管、证券期货经营机构管理的私募资管计划均为35%),但目前全行业的融资类信托业务基本都已达到最高限额,故新的业务无法开展,且存量业务也被迫压减。鉴于此,建议城投公司规避资金来源为信托计划的非标融资模式,几乎没有成功实现融资的可能。
(三)资金来源为证券期货经营机构私募资管计划的非标融资模式
证券期货经营机构包括证券公司、基金管理公司、期货公司及其依法设立的从事私募资管业务的子公司。根据监管规定,券商资管计划的投资范围最广;其次是基金管理公司私募资管计划次之,其设立的私募资管计划不能直接投资于非标,如需投资则需设立专门的子公司;最后是期货公司及其子公司设立的私募资管计划,其除了投资标准化资产和其他资管产品外,不得投资非标。由此可知,通过券商资管、基金资管实现非标融资尚被监管允许,但通过期货资管实现非标融资正式被叫停。下面以具体案例说明下,以便城投公司更简单清晰地理解(见表3)。
具体来看,通过券商、基金的资管计划实现非标融资需要满足较多监管条件。(1)双25%:一个集合资管计划投资于同一资产的资金,不得超过该计划资产净值的25%;同一机构管理的全部集合资管计划投资于同一资产的资金,不得超过该资产的25%;单一融资主体及其关联方的非标资产,视为同一资产合并计算;(2)非标债权投资占比35%:同一机构管理的全部资管计划投资于非标债权类资产的资金不得超过其管理的全部资管计划净资产的35%;(3)私募属性:不得设立多个资产管理计划,同时投资于同一非标资产,以变相突破投资者人数限制或者其他监管要求;(4)期限要求:资管计划直接或者间接投资于非标债权类资产的,非标债权类资产的终止日不得晚于封闭式资产管理计划的到期日或者开放式资产管理计划的最近一次开放日;(5)自有资金参与比例限制:证券期货经营机构以自有资金参与单个集合资管计划的份额不得超过该计划总份额的20%,其与附属机构共同以自有资金参与单个集合资产管理计划的份额合计不得超过总份额的50%。综上可知,对于城投公司而言,通过券商、基金的资管计划来实现融资存在很多操作上的难点,比如受“非标债权类资产的终止日不得晚于封闭式资产管理计划的到期日或者开放式资产管理计划的最近一次开放日”的制约,若非是期限很短的非标,资管计划的投资实操会十分麻烦,进而也会难以满足城投公司的中长期融资需求;另外,受“一个集合资管计划投资于同一资产的资金不得超过该计划资产净值的25%”的制约,城投公司若要通过集合资管计划实现非标融资,就不得不与其他城投公司拼在一起发行资管计划,这显然非常麻烦,所以这种模式很少被城投公司采用,但通过券商、基金的单一资管计划实现非标融资是监管允许的且相对较为容易操作的。不过,需要注意的是,通过券商、基金的资管计划实现融资,必须要有符合监管要求的资产标的可以出售给资管计划,否则就变成了违规变相放贷,备案自然也不会被通过。而且,据圈内人士反馈,券商资管、基金资管在城投公司融资链条中的相关业务基本上都在做“减法”,原因在于资管新规后开展此类业务已经处于“能做但很难做”的状态,故本文并不建议城投公司选择此类融资模式。
(四)资金来源为私募基金的非标融资模式
目前,私募基金的非标债权投资也面临较多的政策限制。2018年1月《商业银行委托贷款管理办法》发布,其中第十条明确规定商业银行不得接受委托人“受托管理的他人资金”发放委托贷款,因此无论何种组织形式的私募基金均不得发放委贷;另外,2019年12月新版《私募投资基金备案须知》发布,再次强调“私募投资基金不应是借(存)贷活动”,同时更新了不予备案的范围,包括:(1)变相从事金融机构信(存)贷业务的,或直接投向金融机构信贷资产;(2)从事经常性、经营性民间借贷活动,包括但不限于通过委托贷款、信托贷款等方式从事上述活动;(3)私募投资基金通过设置无条件刚性回购安排变相从事借(存)贷活动,基金收益不与投资标的的经营业绩或收益挂钩,也即禁止刚性兑付、明股实债;(4)投向民间借贷、民间融资、配资业务、小额理财、小额借贷、P2P/P2B、众筹、保理、担保、房地产开发、交易平台、保理资产、融资租赁资产、典当资产等与私募投资基金相冲突业务的资产、股权或其收(受)益权;(5)通过投资合伙企业、公司、资管产品(含私募投资基金,下同)等方式间接或变相从事上述活动,与资管新规对资管业务实行穿透式监管、向下识别产品底层资产的原则相符合。笔者认为,新版备案须知的监管核心在于限制借贷,但并没有一刀切式地禁止所有的非标债权业务,因此只要非标债权资产不属于借贷性质的资产,私募基金就可以投资。以应收账款为例,若应收账款的基础关系是由货币贸易、提供服务等非借贷关系形成,则可以作为私募基金的投资标的资产,比如国釜·华府1号私募投资基金,管理人为国釜(上海)资产管理有限公司,融资人为遵义市汇川区城市建设投资经营有限公司,其标的资产就是融资人持有的对汇川区政府的6亿元应收账款收益权。综上,本文认为现阶段城投公司通过私募基金来实现非标融资仍是可行的,当然前提是其能够提供符合监管要求的不属于借贷性质的资产。不过,未来私募基金的非标债券投资无疑将面临越来越严格的监管,所以建议城投公司审慎选择资金来源为私募基金的非标融资方式,并及时关注政策变化。
(五)资金来源为融资租赁的非标融资模式
由于实际上融资租赁公司和城投公司的合作项目基本上都采用融资性更强的售后回租模式,而非直接租赁模式,故本小节仅探讨售后回租模式。具体来看,售后回租模式的流程如图1所示。其本质上是城投公司先通过出售租赁物将固定资产转化为货币资本,再通过支付租金的方式对租赁物进行回租,进而保留对租赁物的所有权。需要提醒的是,多数城投公司都拥有大规模的政府注入资产或由工程建设形成的固定资产,但这其中有不少资产属于难以变现、无法产生现金流的公益性资产,在开展融资租赁时不能以该部分资产作为租赁物,否则会构成重大违规。2018年4月邵阳城投就曾因利用政府道路管网等公益性资产开展融资租赁等举债行为,被审计署点名批评。
另外,在售后回租的实操中,有时融资租赁公司仅充当提供资质的通道,项目筛选、风险评估等均由银行负责,客户违约风险也由银行承担。在流程上,一般融资租赁公司通过售后回租向城投公司发放一笔融资,形成应收租金,之后用这笔应收租金再向银行申请无追索权保理融资或其他应收账款类融资,进而对城投公司支付租赁物的购买价款。同时,融资租赁公司会将取得的租赁物所有权抵押给银行,以更好地保障银行的权益。不过,在资管新规的监管框架下,去通道已成为必然趋势,因此融资租赁公司的通道业务将被动收缩,主动管理的项目占比则越来越提高。事实上,有不少融资租赁业内人士也印证了这一说法。
(六)资金来源为银行理财直接融资工具的非标融资模式
银行理财直接融资工具(下称“理财直融工具”)的推出,主要是为了帮助理财资金摆脱对信托、券商资管、基金子公司等通道的依赖,使其能顺利对接直接融资,从而实现银行理财投资的非标类融资的标准化。具体来看,其由商业银行作为发起管理人设立,以单一企业的债权融资为资金投向,在银行业理财登记托管中心有限公司办理登记、托管和交易结算,在中国理财网等官方指定渠道进行信息披露,其合格的投资者类型目前仅限于银行理财产品。由于其形似理财却神似债券,故业内普遍认为这一市场相当于银行在债券市场外再造了一个债券市场。
对于城投公司而言,发行理财直融工具开展融资是可行的。比如江苏广湖建设有限公司于6月份向无锡农村商业银行发出《理财直接融资请求书》,请求该银行作为发起管理人发起设立理财直融工具,募集金额不低于5亿元,专项用于置换存量债务及补充营运资金。但需要注意的是,城投公司申请发行理财直融工具,须就以下几点做出明确承诺:(1)退出银监会政府融资平台名单,不承担政府融资职能,自2015年1月1日起的新增债务不属于地方政府债务;(2)发行理财直融工具的融资行为不会新增政府隐性债务,换言之地方政府未对理财直融工具提供任何还款担保,也未通过其他协议形式承担任何代偿责任,仅作为出资人以出资额为限承担有限责任;(3)募集资金的使用不会增加政府债务或政府隐性债务规模,不会用于非经营性资产,不会划转给政府或财政使用,政府不会通过财政资金直接偿还该笔债务;(4)资金投向不用于体育中心、艺术馆、博物馆、图书馆等还款来源主要依靠财政性资金的非经营性项目建设、金融投资、土地一级开发和普通商品房建设。另外,理财直融工具发行前,城投公司与发起管理人应认真准备以下文件:募集说明书、理财直接融资合同、关于发行事宜之法律意见书、经注册会计师审计的近两个会计年度的三张表及审计意见全文以及最近一期未经审计的财务报表、评级报告(如有的话,要求其发布日距离项目申报日不超过1年)。
(七)资金来源为北金所债权融资计划的非标融资模式
发行债权融资计划对于城投公司而言是非常适宜的融资方式,而且近年来也较多地被城投公司使用。比如绍兴市柯桥区城建投资开发集团有限公司2019年新增一笔4亿元的债权融资计划,期限2年,合作的主承销商为杭州银行。
具体来看,债权融资计划是由北金所推出的一种向合格投资者以非公开方式挂牌募集资金的债权性固收产品,很多市场人士将其视为交易商协会PPN的新型“低配”版。之所以说是“低配”版,是因为其对应的发行主体在信用资质上相较PPN会有一定程度的下沉,项目准入上更为宽松。不过,发行债权融资计划虽然对评级(主体、债项)没有强制性要求,也不设置硬性的财务指标,但北金所会通过风险预警体系表来监测财务情况、债务情况,若出现明确的风险提示则会要求城投公司追加增信措施。其创新之处则主要体现在发行流程非常简单、备案材料明显减少、资金用途灵活、资金使用期限灵活等,比如发行流程上只需要主承销商把备案材料做好并提交北金所备案、挂牌后,投资人摘牌即可,从准备材料到发行完毕大约也就2个月的时间周期;再比如募集资金投向在合法合规的前提下(尤其是不新增政府隐性债务)可用于项目建设、补充营运资金和偿还借款等各种用途。总体而言,北金所债权融资计划的操作流程非常简便、快捷(见图2),而且对房地产开发商以外的其他发行主体的项目准入门槛也较为宽松,是目前很适合城投公司选择的融资方式。需要注意的是,与PPN不同,其主承销商必须为银行,而不能是券商投行,这一点需要城投公司注意;同时,建议选择A类主承销商,其业务范围覆盖全国,项目经验也更丰富,若选择B类主承销商则要求其在城投公司所属辖区有分支机构才可。
(八)以“明股实债”方式实现非标融资
“明股实债”,是指一笔投资名义上是股权投资,但实质上却是债权投资,换言之投资人并不追求权益性高收益,而是要求债权投资的固定回报。其交易模式大体是这样的:A(比如某资管计划、信托计划、私募股权基金)认购C(城投公司B的全资子公司)的增资,计入注册资本,增资完成后,A持有C相应比例的股权,B对C的持股比例随之下降;合同期内,C要对A的投入资金进行一定的分红,若C无法按时足额支付则需由B补足;合同到期时,A有权要求B按合同(常常是抽屉协议或补充协议)确定的时间计划和对价对其所持股权进行全额回购,从而实现投资退出。总之,明股实债模式下,投资收回方式实际上就是定期分红+到期偿还本息。
下面,本文以“明股实债”型产业基金为例,来简单介绍下以“明股实债”方式是如何实现融资。实操中,主要采用有限合伙类产业基金,而很少采用公司型和契约型,原因在于契约型基金运行时出资人无法行使股东权利,公司型基金则存在双重征税,而有限合伙类产业基金能够很好地规避以上问题。首先,投资方会通过通道(比如保险资管)投资有限合伙类产业基金的优先级份额,作为优先级LP,融资人则作为劣后级LP,认购劣后级份额,为优先级提供安全垫,再找一家管理人作为GP,然后产业基金即可投向融资人需要融资的项目。最重要的是,此类产业基金中的优先级LP往往会通过回购、第三方收购、定期分红等形式与融资人约定资本金的未来有效退出及确定利息收益的刚性实现。不过,目前监管部门针对产业基金募资所施行的政策在总基调上是限制债权投资,鼓励股权投资,对“明股实债”已明令禁止,故此类模式面临较大政策风险。目前,城投公司若要通过“明股实债”型产业基金实现融资的话,本文建议与国开基金、农发基金等政策性投资主体进行合作,此类机构所提供的资金在使用期限上往往长达十年以上,而且资金成本也很低,一般年化利率不超过2%,与城投公司开展基础设施建设项目普遍面临较长的投资回报周期相契合。
除了以上八大类非标融资模式外,城投公司也有尝试其他一些类型的非标融资方式,比如2020年4月,郑州城建集团投资有限公司就通过太保资产进行了期限10年、总额不超过10亿元的融资,用于郑州大剧院项目和郑州市民活动中心项目的开发建设,该项目就属于运用了资金来源为保险资金的非标融资模式(保险资管的债权投资计划)。虽然目前城投公司运用该种模式开展非标融资的情况尚不普遍,但考虑到险资量大价低期限长的优势,未来通过这种融资模式应有较大的发展空间,建议城投公司予以关注。
债市研究开通了知识星球,旨在搭建一个债券知识学习和投融资业务(债券、融资租赁、信托和ABS)撮合平台。债市研究合作数十家券商、几十家信托公司,100多家融资租赁和金融租赁公司,掌握最新政策,手握大量资金方资源,你才能运筹帷幄,欢迎老铁们加入。




