
一、食品行业内涵
食品工业是指以农副产品为原料通过物理加工或利用酵母发酵的方法制造食品的工业生产部门。其原料主要是农、林、牧、渔及副业部门生产的初级产品。本报告食品行业主要包括三大部分:农副食品制造业、食品制造业、以及饮料制造业,对应国民经济行业分类表(GB/T 4754-2017)的农副食品加工业(C13)、食品制造业(C14)以及酒、饮料和精制茶制造业(C15)。
二、食品行业外部环境
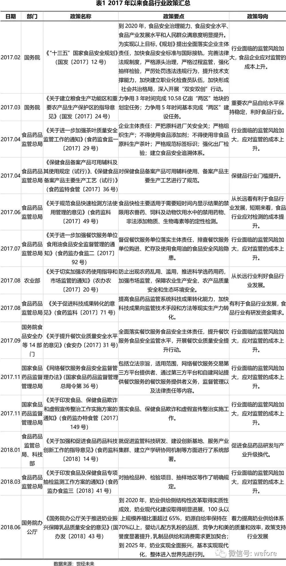
(一)政策环境
2017年以来,我国食品行业相关政策主要集中在食品市场规范、食品质量安全管理等方面。随着食品行业市场的进一步规范,食品安全监督管理工作的进一步深入,长期来看,食品行业转型升级加快,有利于行业健康发展;短期来看,食品企业为应对日趋严格的监管政策,面临的监管成本也在提升。中美贸易争端重点对食品行业上游行业产生较大的影响,尤其是对大豆、高粱及其相关产业链影响明显。
总体来看,食品工业产业政策对行业有一定的正面影响,随着政策实施效果的显现,行业转型升级进一步加快,行业集中度进一步提升。

(二)经济环境
2017年以来宏观经济稳中有升,传导至终端消费需求回升,低线城市需求回升弹性和空间尤为明显,对食品行业复苏贡献重要力量。长期来看,在国内经济增长放缓、城市人均消费量趋于饱和、农村人均消费量尚需时间逐步提升的背景下,食品行业增速放缓至个位数增长已经成为新常态,未来集中度提升、产品结构升级以及产品创新成为行业持续增长的主要驱动力。
1.食品行业受到宏观经济影响 但影响程度一般
食品行业的成长性受宏观经济影响,但影响程度一般,自2011年起,中国食品行业变动比GDP变动高,到2015年开始低于GDP整体增速。2011年,农副食品加工业、食品制造业、酒饮料和精制茶制造业主营业务收入增速分别为33.2%、32.9%、33.2%,对应2017年三者收入增速分别为5.8%、8.3%、7.7%。比较2011-2017年的趋势可以发现,在2011-2014年行业收入增速均呈现较为明显的下降,2015-2017年增速基本保持在6-8%区间。总体来看,近年来,食品相关行业主营业务收入增速维持在6-8%区间。

2.经济回暖带动人均可支配收入提升 支撑食品消费支出增长
中国经济增速自2016年3季度开始回暖,2017年GDP同比增长6.9%,较2016年提高0.2个百分点,与2015年持平。经济增长带动居民人均可支配收入提升,2017年居民人均可支配收入同比增长7.3%,较2016年提高1个百分点,高于同期经济增长速度。居民人均可支配收入提升为消费升级奠定经济基础,带动食品消费支出增长。2017年居民食品烟酒消费性支持同比增长4.3%。同时,消费者信心指数创历史新高,消费意愿领涨,用利于食品消费的提升。

3.经济平稳增长带动城镇化率提升 农村食品消费市场结构性空间大
城镇化已成为我国经济社会发展的必然趋势,2017年中国城镇化率为58.52%,较2016年增长1.17个百分点,城镇化的推进带动第二、三产业的发展。持续进行中的城镇化是推动中国居民购买力提升的重要因素,乳制品、肉类、水产品、新鲜蔬菜和水果的需求将持续得到支持。2017年农村居民人均可支配收入同比增长7.3%,食品烟酒消费性支出同比增长4.6%,增速高于城镇居民1.1个百分点。未来,农村市场食品销量仍具有一定的空间,同时,相比农村居民收入增长及收入城乡比变化趋势,结构提升空间更为可观。


三、食品行业运行情况
(一)供需分析
从供给来看,2017年,食品行业主要产品保持稳定增长态势,而且产品结构向高端化方向发展,行业整体稳中向好。2017年,白酒产量实现1198.1万千升,同比增6.9%;增速较上年提升3.7个百分点,证明消费需求增强,市场持续复苏,市场总容量一定,预计未来白酒量上仍将为个位数增长;乳制品产量实现2935.0万吨,同比增长4.2%,增速较上年放缓,主要受上游去产能影响,供给收缩需求改善;鲜冷藏肉产量分别为3254.9万吨,同比增长5.1%,增速扭负为正,说明行业格局向好,行业运行有改善变化;虽然饮料产量同比增长4.6%,但需求仍然低迷;啤酒、葡萄酒产量依然延续下滑趋势,受进口酒冲击仍然较大,产量增速分别较上年回落0.6个百分点和3.2个百分点。

从需求端来看,十九大指出我国现阶段的矛盾已转变为人民日益增长的美好需要与不平衡不充分的发展之间的矛盾,在满足温饱、日常消费需求以及精神、文化层次提升后,消费者对于可选消费的高端需求与日俱增和对于生活必需品的品质憧憬越发明确,人民对美好生活的需求促进市场需求复苏,反之消费品的产品结构升级又将持续满足消费者对美好生活的愿望。宏观经济环境转好、失业率持续降低、就业预期较高,促进我国消费者信心指数快速抬升、促消费环境回暖,居民消费意愿逐步增强。2017年,我国粮油、食品、饮料、烟酒类商品零售类值22035.4亿元,同比增长9.7%。

从主要产品销量来看,2017年,我国乳制品、白酒、饮料消费量下滑,这主要由于市场相对饱和。食品种类众多,产品卖点各不相同,在消费升级的大趋势下,营养价值高的食品越来越受到消费者喜爱,这也为食品行业带来品类替代的结构性机会。而我国经济快速发展,居民生活水平和消费能力不断提高,消费习惯也随之改变。从“吃饱”到“吃好”,消费者的对食品的食品需求和兴趣从必需消费品逐渐向可选消费品转移,零食不再是儿童、青少年的专属,不再和不健康划上等号,和正餐之间的界限也日渐模糊。因此,营养的、便于携带的零食有望作为快餐的替代品,获取更大的市场成长空间。

2017年,食品类居民消费价格指数同比下滑1.4%,较2016年下滑6个百分点。此次食品价格下降,也是自2003年起15年来首次出现。其中,受对比基数较高影响,鲜菜和猪肉价格分别下降8.6%和8.3%。食品价格回落代表我国食品供应保障能力有了进一步的提高,只有当食品在居民消费支出中不再占据较大比重的时候,居民才有可能将更多的支出用于改善日常生活的其他方面。

(二)经营绩效情况
食品工业经济效益增速回落。根据工信部数据,2018年上半年,规模以上食品工业累计完成主营业务收入42882.7亿元,同比增长6.4%,增幅低于全部工业3.5个百分点,低于2017年同期3.2个百分点。其中,农副食品加工业完成主营业务收入25006.5亿元,同比增长4.6%;食品制造业完成主营业务收入9673.6亿元,同比增长7.7%;酒、饮料和精制茶制造业完成主营业务收入8202.6亿元,同比增长10.7%。
食品工业利润保持增长。根据工信部数据,2018年上半年,规模以上食品工业实现利润总额2870.7亿元,同比增长10.2%,增幅低于全部工业7个百分点,高于2017年同期0.6个百分点。其中,农副食品加工业实现利润1046.1亿元,同比增长2.2%;食品制造业实现利润754.4亿元,同比增长5.4%;酒、饮料和精制茶制造业实现利润1070.2亿元,同比增长23.6%。规模以上食品工业亏损企业6152户,同比增加13%;规模以上食品工业亏损企业亏损额242.3亿元,同比增加7.5%。
(三)议价能力
供应商议价能力:我国食品行业原材料供应企业数量众多,且以中小型企业为主,同时还包括农户供给,原材料供应充足,且这些供应商并未有太多先进技术水平,这类供应商与食品企业对话过程中,议价能力相对较弱。不过,随着食品安全监管的进一步提升,原料质量的高低对食品产品的质量影响较大,企业所需的精细化程度较高的原料多依赖于进口,如生产啤酒的大麦、生产乳制品的原奶等,食品企业对供应商的议价能力相对较弱。
购买者议价能力:由于食品企业众多,且消费者能找到相对较多的替代品,因此食品行业对下游议价能力较弱。而在中高档食品市场由于行业内企业大多掌握了特定的品牌优势,而且中高档食品消费人群对价格的敏感度较低,因此中高档食品企业议价能力较强。
1.调味品
供应商议价能力:调味品上游一般对接农产品,如大豆、米、青菜头等,随着行业集中度提高,龙头企业议价能力增强,龙头公司采购量大,议价力强,如海天等行业龙头企业采用“先货后款”方式进行大部分原材料采购。
购买者议价能力:调味品下游消费渠道可以划分为餐饮消费、家庭消费以及食品加工制造消费,三者占比约为7:2:1,不同渠道的购买群体具有显著的差异性。调味品下游一般采用“先款后货”方式,因此形成较大的预收款和应付款,现金流充沛。调味品行业针对下游较强的议价能力,也使得行业提价相对容易,调味品龙头带动下一般2-3年提价一次,覆盖成本上涨之余盈利能力往往有所提升。
2.啤酒
供应商议价能力:啤酒上游行业包括大麦行业、包装行业等。啤酒的主要酿造原料为大麦麦芽、小麦麦芽、大米、淀粉、啤酒花、酵母等,其中大麦麦芽在原料中占比最高。现阶段,我国啤酒酿造大麦严重依赖进口,进口占全国酿造啤酒用麦85%左右,其中进口大麦来源以澳大利亚为主,少量加拿大,法国。主要进口国澳大利亚、加拿大等2018年预计减产,进口大麦价格或面临上涨压力。另外,受国内环保政策影响,近一年多以来主要包装物涨幅较大;同时交通部超载新规也对费用端形成一定压力,未来啤酒行业可能面临成本压力进一步上升的情况。总体来看,大麦供应商集中度高,且大麦预期减产,环保政策继续趋严,供应商议价能力较强。
购买者议价能力:由于啤酒行业竞争非常激烈,购买者转换成本不高,且只要有利益倾斜,购买者会马上改变啤酒品牌。同时,随着消费升级推动,消费者追求更丰富、多元化的啤酒产品。伴随消费升级带来的提价环境改善,国内啤酒企业纷纷打造中高端产品,优化产品种类和品种结构,啤酒企业的议价能力在提升。
3.植物油
供应商议价能力:我国食用植物油原料主要供应来自国外以及国内较为分散的油料种植农户。由于国内油料生产商较为分散,市场力量薄弱,议价能力较低。国外供应商具有较强的议价能力,主要体现国内油脂产业集中度高,国内食用植物油加工产业对供应商的牵制较低。一些大的油料油脂供应商甚至几乎控制了油脂贸易的格局,形成寡头对多头的局面。
购买者议价能力:食用植物油的客户主要是食用油销售商和食品制造企业,以及直接终端消费者。由于食用植物油行业下游客户集中度提升,且食用植物油产品同质性强,差异化不明显,买者在交易中转换成本较低,客户的议价能力也在提升。
(四)竞争格局
在经济和消费双重放缓的前提下,食品行业大型企业以其超前的意识和丰富的资源开始主导市场,产品、渠道、价格和市场方面竞争加剧,促使中小企业加速退出市场,很多销售额在5000万元以下的企业只能退回二线市场,或是考虑退出行业,或是已经面临被淘汰的局面。另外,食品行业品牌偏好是更加明显,电商渠道将提高行业集中度提升的趋势。总体来看,随着行业集中度的提升,食品行业进入垄断竞争阶段。
1.调味品
我国调味品企业多是从传统调味品企业发展而来,受长期形成的消费习惯和历史文化的影响,各地区的消费者在调味品的选择上风格各异,各企业需要根据地方消费偏好来生产区域性产品。在各区域市场,由于本地品牌先入为主,在购买者中形成的消费黏性增加了全国性品牌介入市场的难度,这也造就了调味品属于为数不多且尚未整合的行业,市场集中度相对较低,中国调味品市场呈现群雄割据、大品牌纵贯南北的局面。成本上涨将使得没有成本转嫁能力的小作坊自动出局,整合的红利正在外溢,机遇与风险并存,龙头企业区域空白市场仍较大。据Euromonitor数据显示,国内调味品行业前五家公司(海天、李锦记、雀巢、老干妈和美味鲜)市占率从2012年的19.8%提升至2017年的21.2%,提升了1.4百分点。而海外CR5则呈现出更高的集中度:日本CR5为25.1%,美国CR5为32.1%。
2.啤酒
并购整合加速啤酒行业出清,行业集中度不断提升。过去十年中,主要啤酒企业在国内市场不断收购、并购,追求规模效应,抢占市场份额,以华润、青啤为主的大型啤酒企业纷纷收购区域性啤酒厂商,同时外资酒企亦大举进军国内市场,不惜以巨资收购国内酒企。按照欧睿国际公布的2016年国内啤酒市场份额数据显示,华润、青岛、百威、燕京、嘉士伯等五大啤酒厂商在中国的市场占有率已合计达73%,相较于2005年的47%大幅提升,虽然啤酒行业集中度已达到较高水平,但相互竞争角力仍然激烈,格局仍然未稳,寡头终态前的巨头博弈。在啤酒市场容量相对饱和的阶段下,市场竞争逐步由以产能、规模为主的跑马圈地式扩张转向以质量型、差异化为主的挤压式竞争,同时行业竞争强度加剧导致近年来行业收购兼并逐渐增多,啤酒企业数量不断下降,其中全国规模以上啤酒企业数量在2013-2016年期间降低8%左右,行业CR3在2014-2016年增加3.6个百分点至60%左右,市场集中度进一步提升,中小厂商加速出清。国内啤酒巨头目前已经将国内主要区域市场划分完毕,各主要区域都有一个或两个品牌占据主要市场份额,格局基本稳定。除区域份额优势外,各价格带也基本被瓜分完毕,每个品牌在相应的价格带亦有坚实的基础。
3.面包
我国面包行业作为成长型行业,竞争格局还较为混乱,根据中国食品报的统计,我国目前已经有上万家面包生产企业获得了食品生产许可资格。然而,国家统计局的数据显示,2015年我国主营收入超过2000万元的面包企业仅703家,行业整体格局还略显分散,没有明显的龙头企业,市场集中度较低,市占率最高的达利园面包也仅占5.56%的市场规模,面包行业CR10仅为16.28%。总体来看,面包行业极度分散,未来行业集中度有待提升。

4.乳制品
前几年乳制品行业经历了原奶价格大幅波动、消费需求低迷以及行业促销加剧,小企业生存更为困难,龙头企业在持续的品牌投入和完善的渠道网络壁垒之下,市场份额持续提升。据欧睿数据显示,乳制品行业两大龙头(伊利、蒙牛)市占率从2012年的34.9%提升至2017年的43.8%,未来五年我们判断有望进一步提升至50%以上。总体来看,乳制品行业呈现集中度持续提升,龙头强者恒强。
具体到奶粉行业,国内外奶粉多品牌竞争激烈,海外龙头集中度更高。进口奶粉更受青睐,海外品牌比国产品牌约6:4。海内外多品牌混战下国内奶粉行业集中度低,行业CR15的市场份额从2013年的85.7%降至2014年的81.5%,国内CR3、CR5分别仅32.2%、45.9%,明显低于海外市场对应约80%、90%的水平。2016年配方奶粉市场品牌前三分别为惠氏、达能、美赞臣,国外龙头优势相对稳固,惠氏、达能、美赞臣、雅培、美素佳儿合计占46%的市场份额;国内品牌龙头贝因美、合生元、伊利、飞鹤、雅士利合计仅占22%的市场份额。目前国内有100多家婴幼儿配方奶粉生产企业,平均每个企业有20个配方,加上70余个海外企业通过各渠道贡献1000多奶粉品牌,共有约3000个海内外奶粉品牌,其中很多企业贴牌代工生产,实质配方内容并无差异。随着奶粉注册制的实施,冗余不具研发实力的杂牌将退出市场,行业集中度提升,龙头企业话语权提升。

5.果汁
目前国内主要果汁生产销售公司的主营业务都是低浓度的果汁,行业集中度比较饱和,以可口可乐(中国)、味全和北京汇源为首的行业龙头企业市占率更是均超过10%:可口可乐(中国)为14.6%、味全11.6%,北京汇源11.0%。“行业天花板”或已经达到。而100%纯果汁市场,尤其是NFC市场的竞争则相对缓和,未来增长潜力巨大。

6.白酒
2017年,白酒行业市场的竞争更加激化,全面进入挤压式竞争时代,名酒企业在产品、品牌、渠道和市场等方面不断强化优势,无论是高端、次高端,还是中低端和小酒等,都逐步形成了全国化的,或各个主流消费价位段的代表性品牌,白酒行业的发展格局和竞争态势正在逐渐形成,并将在今后的市场竞争中得到进一步强化。
白酒品牌分为高端(800元以上)、次高端(200-500元)、中高端(80-200元)和中低端(80元以下)四个等级。从目前的情况来看,一线高端品牌集中度最高,基本被茅台、五粮液和泸州老窖三巨头垄断,竞争格局最为清晰,目前高端总体销量的占比很低(2017年约为5-5.5万吨,其中茅台3万吨,五粮液1.6-1.7万吨,国窖6000吨),约在0.6%-0.7%左右,总体收入占比约为20%左右;次高端市场规模约在300-350亿左右,占比约5%左右,目前剑南春和洋河梦之蓝在这个价格段规模占比最大(剑南春2017年接近100亿规模),未来随着白酒消费价格带的抬升,次高端将是区域龙头和全国性名酒的核心竞争区间;中高档是目前的大众消费主流,也是地产酒的主销价格带,规模最大,预计总体收入占行业比例在40%左右;中低端白酒在国内白酒行业中的比重较高,预计销量占比70%以上,收入占比35%左右,目前整个低端酒总体产能仍然过剩,产品数量非常多,竞争级别普遍偏低,跟中高端白酒相比尚无充分竞争。

中低端白酒以地产酒为主,主要价位段是300元以下,包括100-300元的中端酒和100元以下的低端酒,参与竞争企业众多,处于完全竞争市场。根据2013年酒业协会披露数据,中国共有1.8万余家白酒企业,2016年规模以上(收入2000万以上)企业1578家,市场规模在6125亿元左右,即平均每个省有500家以上白酒企业、50家左右规模以上酒企。除部分重点布局高端和次高端的名优品牌的系列酒和少数低端全国化品牌(劲酒、牛栏山、红星、老村长等)外,大多数企业是布局中低端的地产酒,以区域竞争为主,产品同质性较强,竞争更为充分。
7.植物油
目前我国食用植物油行业的竞争组群是两部分:一是国内食用植物油行业间的竞争,本土企业之间的竞争;一是国内外企业间的竞争,主要指本土企业和外资企业、合资企业之间的竞争。行业的快速成长和丰厚的利润空间造就了中国食用植物油市场上的多品牌,出现了“金龙鱼”、“胡姬花”、“福临门”和“鲁花”等著名品牌,以及“嘉里”、“中粮”等产业巨头。国内食用植物油市场占有率主要集中在这几个主要的品牌企业,中国的食用植物油消费进入了品牌时代,品牌竞争仍然相当激烈,而且在很长一段时间内会继续下去。
其中,玉米油市场集中度高,金龙鱼、西王、长寿花、福临门市场份额之和超过85%,其中金龙鱼是行业龙头,年销量在20万吨左右,市场份额将近25%,但玉米油收入增速仅2-3%,西王市场份额第二。
(五)进入壁垒
食品行业面临政策壁垒、渠道壁垒、品牌壁垒等,尤其是越来越高的食品质量安全控制要求和愈加严格的食品行业监管体系,使得食品行业面临的政策壁垒越来越高。
政策壁垒:随着食品行业的发展,监管部门和民众对食品安全越来越重视,食品行业的监管体系不断健全,行业标准日趋完善。社会各方力量被积极调动和有效整合,形成企业自律、政府监管、社会协同、公众广泛参与的食品安全社会共治格局,确保从原料的安全到产品的安全,从生产过程的安全到物流过程的安全,从小微企业的产品安全到大中企业的产品安全,从传统食品的安全到新开发食品的安全,从出口食品的安全到内销食品的安全。法律法规的不断完善和执法的协同作用,使得一些规模小、实力弱、生产手段落后、产品质量差的小企业逐步被淘汰。越来越高的质量安全控制要求和愈加严格的行业监管体系,提高了行业进入的门槛。
渠道壁垒:营销渠道是食品企业发展的根本,一个运营顺畅的营销渠道可提供完备的客户跟踪机制和优质的售后服务体系,从而全方面提升企业品牌形象并巩固提升市场份额,并且能够依据市场需求状况变化作出快速反应。但打造兼具深度与广度的营销渠道需要卓越的管理能力和大量资金的投入,食品行业的新进入者难于在短时间内搭建起完善的营销网络体系,新进入者面临渠道搭建壁垒。
品牌壁垒:随着国家品牌战略的推进,各地培育、包装、推广食品工业品牌的长效机制逐步建立健全,食品行业品牌文化建设热情将空前高涨,品牌发展基础和外部环境将大幅改善,企业品牌、区域品牌、产业集群品牌交相辉映,大品牌的发展趋势日益鲜明。作为直接面对广大消费者的食品行业,新的进入者若希望被市场接受,需要投入高额的营销费用、花费相当长的时间成本,才能建立起品牌影响力。
生产技术和经验壁垒:2017年伊始,国家发展改革委、工业和信息化部发布《关于促进食品工业健康发展的指导意见》,明确提出要完善创新服务体系,强化企业创新主体地位,推动产业科技发展,重点围绕食品加工制造、机械装备、质量安全、冷链物流、营养健康等主要领域,通过实施国家重点研发计划等,从基础前沿、重大关键共性技术到应用示范全链条创新设计,强化原始创新能力,依靠科技进步推动食品产业持续健康发展。技术及生产经验构成了新进入企业的重要壁垒。
1.调味品
政策壁垒:2017年以来,环保力度明显加大。酿造业属于环保部公布的16大重污染行业之一,环保压力下,部分地区小调味品厂批量倒闭,新进入者需求面临严格的环保政策压力。
规模壁垒:大型龙头调味品企业在稳步拓展或下沉,龙头公司具备较强的产品力和渠道力,具有强势的终端营销手段和完备的服务体系,因此对区域企业挤出效应更大。新进入者拓展市场难度较大。
2.啤酒
市场壁垒:地域辽阔叠加饮酒习惯差异大等因素导致我国啤酒市场未能出现能够一家独大的啤酒企业,而是呈现出“区域内品牌集中度高”的特征,其中大部分省份CR2大于70%,区域集中度提升空间相对有限,其中山东、重庆、四川、新疆、北京、海南、广西、天津、安徽、山西、内蒙古、西藏、陕西、青海、福建、宁夏、辽宁、贵州、上海的CR1均大于50%。
渠道壁垒:渠道是啤酒企业在竞争中取胜的重要因素,经过长期布局,啤酒企业已形成了遍布主要销售区域的终端营销网络,通过对渠道的把控,排斥竞争者的进入。如百威依靠夜店、餐饮等高端渠道起家,本身渠道利润和消费档次都高于其他品牌,厂商组建优秀销售队伍参与分销商与零售终端的管理。再加上百威善于买断渠道,排挤其他竞争对手,在其强势市场中的渠道渗透率不断提高。与百威不同,燕京、青啤等采用深度分销的渠道模式,即厂商自行雇佣大量人力进行终端渠道维护,以增强对渠道的把控力。
规模壁垒:龙头啤酒生产商市场份额在60%以上的地区利润率基本在15%以上;龙头市占率在30%-60%的地区利润率在5%-15%;龙头市占率在30%以下的地区利润率往往在5%以下。
3.植物油
政策壁垒:近年来,植物油行业开始实施市场准入制度和新的食用油质量标准,目前,植物油行业已有大豆油、菜籽油、花生油、葵花籽油、棉籽油、油茶籽油、米糠油和玉米胚油等8个食用油商品质量标准,5个已发布实施,其余3个即将发布。新标准大大提高了市场准入门槛。
四、风险提示
(一)消费需求风险
随着经济增长和新生代消费者的崛起,大健康概念主导消费潮流,消费需求更加个性化、多元化。社会消费需求多元化对企业新品研发、产品升级、营销策划、渠道开拓等结构调整方面提出了更高的要求。
(二)食品安全风险
采购、生产及流通环节可能存在一定食品安全风险,食品原料如鱼糜、肉类、粉类及其他辅料等无法完全管控;冷链储运和终端销售等工厂之外的流通环节温度波动导致食品安全无法完全杜绝。另外,同行其他企业若发生重大食品安全等事故也会波及其他企业,行业中间产品标准缺失及上下游行业标准不统一也会导致食品安全监管问题。
(三)新产品经营风险
为迎合消费升级带来的巨大需求,近年来食品制造企业陆续推出各种新产品,并且在新品经营方面投入较大,新产品的经营能否取得成功存在一定的风险。尤其是在新品经营方面冒进的企业,新品经营模式若不成熟,将面临一定的新产品经营风险。

