









2009年,雷军心里有点难受,“仿佛全世界都把我遗忘了,当时的我一无所有,除了钱。”
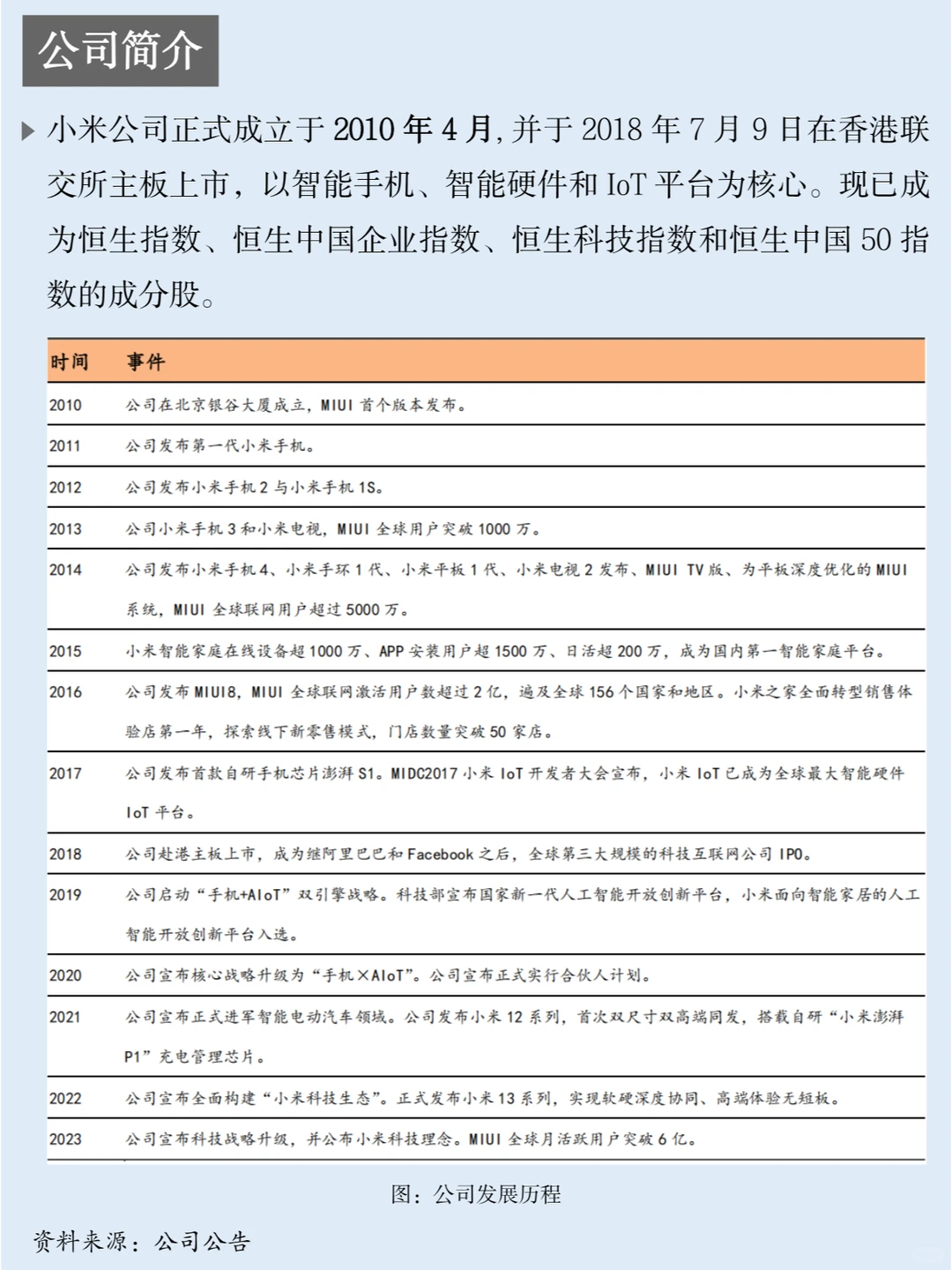
2010年4月6日小米公司创立,雷军重出江湖。
刚创办小米时,有长达一年半的时间,雷军不允许任何人对外讲小米是他创办的。
他想偷偷的干,如果成了,就承认。如果失败了,就死都不承认小米是他做的。
..........................................................................................................................
年轻的小米跟当今的中国很像,我们用30年时间筚路蓝缕赶上了发达国家近百年的工业化征程,而小米采用一种创新模式,用了9年时间走完了其他企业几十年的初创之路。
没有成功的企业,只有时代的企业。
小米的成功,是雷军的成功,更是时代的成功。
今天,深度学习小米集团。
#财经 #金融 #商业思维 #商业模式 #小米 #雷军 #小米汽车 #小米手机 #投资
2010年4月6日小米公司创立,雷军重出江湖。
刚创办小米时,有长达一年半的时间,雷军不允许任何人对外讲小米是他创办的。
他想偷偷的干,如果成了,就承认。如果失败了,就死都不承认小米是他做的。
..........................................................................................................................
年轻的小米跟当今的中国很像,我们用30年时间筚路蓝缕赶上了发达国家近百年的工业化征程,而小米采用一种创新模式,用了9年时间走完了其他企业几十年的初创之路。
没有成功的企业,只有时代的企业。
小米的成功,是雷军的成功,更是时代的成功。
今天,深度学习小米集团。
#财经 #金融 #商业思维 #商业模式 #小米 #雷军 #小米汽车 #小米手机 #投资
