


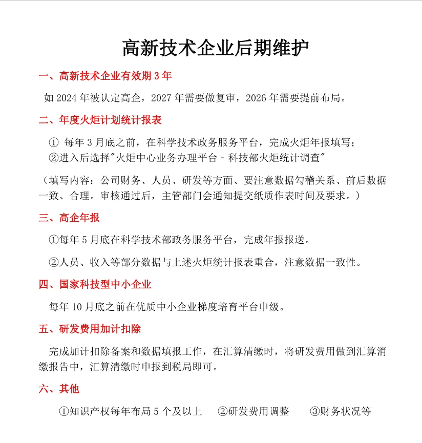
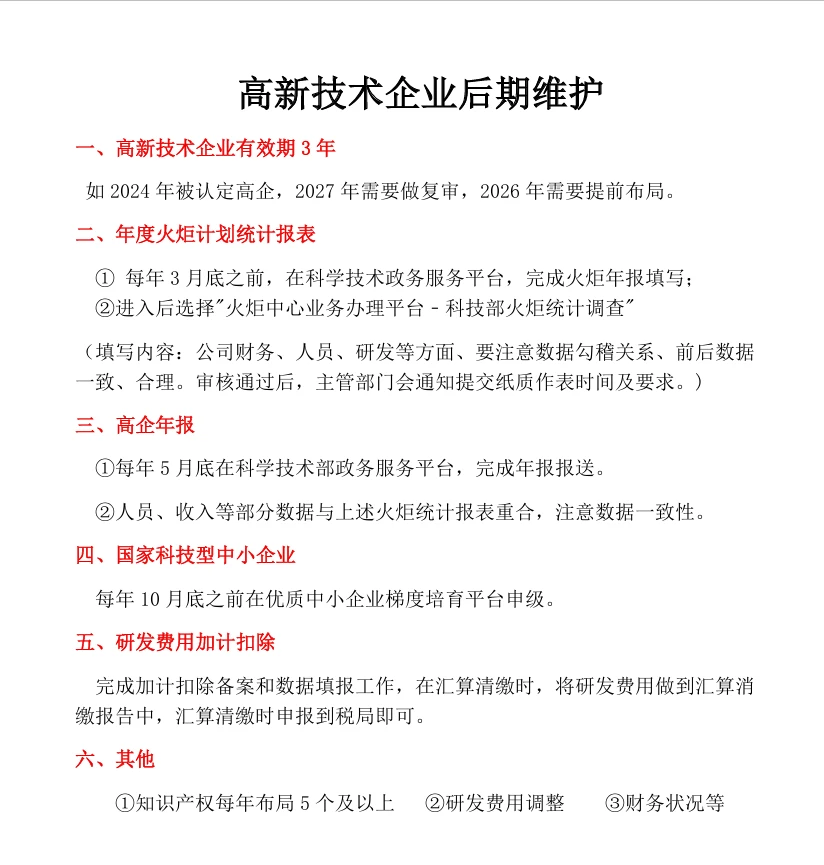
高新技术企业后续维护工作
科学技术部政务服务平台:
https://fuwu.most.gov.cn/
优质中小企业梯度培育平台:
https://zjtx.miit.gov.cn/zxgySy/main
其他补充事项
1、项目方面
每年做好研发项目立项工作,并撰写立项报告。
2、研发费用
每年做好研发费用辅助账,保证研发费用占比符合高企条件。
3、知识产权
每年申请至少5件知识产权。
4、重大变化
企业发生更名或认定条件发生重大变化(分立、合并、重组及经营业务发生变化等)在三个月内向认定机构报告!!
#高新科技企业 #高新技术企业认定 #科技型企业 #项目申报 #知识产权 #信息技术服务 #创新与发展 #高企后续维护工作
科学技术部政务服务平台:
https://fuwu.most.gov.cn/
优质中小企业梯度培育平台:
https://zjtx.miit.gov.cn/zxgySy/main
其他补充事项
1、项目方面
每年做好研发项目立项工作,并撰写立项报告。
2、研发费用
每年做好研发费用辅助账,保证研发费用占比符合高企条件。
3、知识产权
每年申请至少5件知识产权。
4、重大变化
企业发生更名或认定条件发生重大变化(分立、合并、重组及经营业务发生变化等)在三个月内向认定机构报告!!
#高新科技企业 #高新技术企业认定 #科技型企业 #项目申报 #知识产权 #信息技术服务 #创新与发展 #高企后续维护工作
