发布信息
登陆/注册
搜索
搜索
导航
首页
产品供应
产品求购
企业库
酒业展会
行业资讯
认证会员
站内搜索
企业报道
当前位置:
首页
企业报道
正文
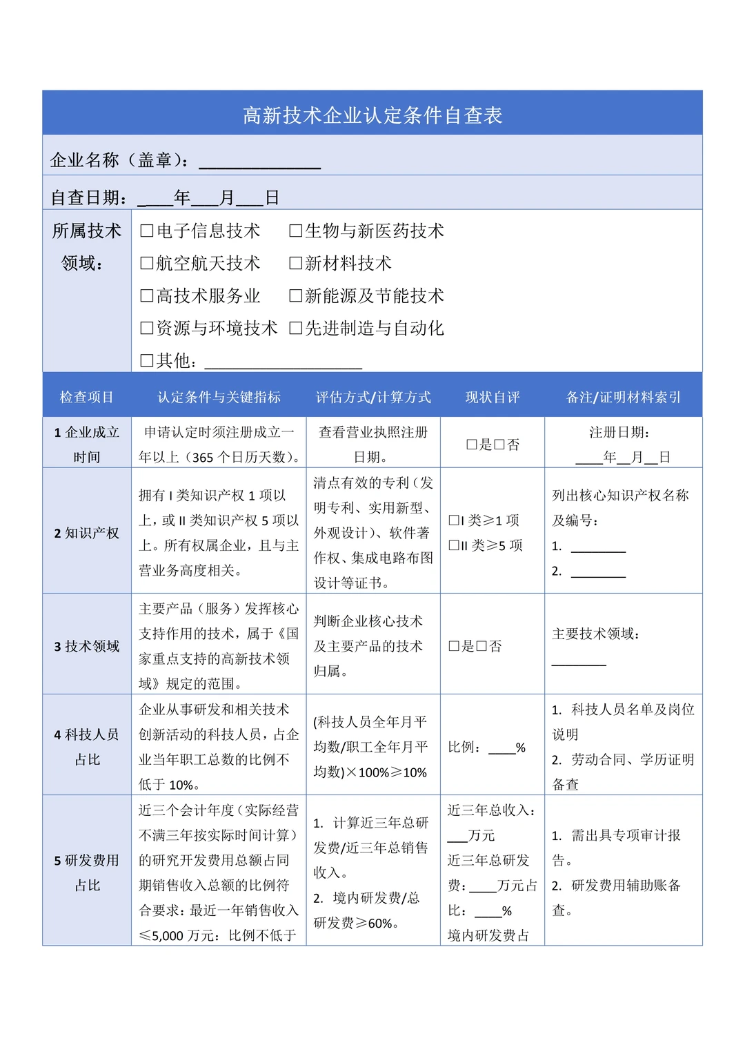
高新企业条件认定自查表|HR/财务必存
作者:本站编辑
2025-12-19 04:07:18
8
高新企业条件认定自查表|HR/财务必存
还在为高新技术企业认定手忙脚乱?
这份自查表模板直接抄作业!
从企业成立时间、知识产权,到研发费用占比、高新收入占比,8大核心维度全覆盖,把认定条件拆解得明明白白,对着勾就行✅
不管是HR准备材料,还是财务核算数据,用它自查能避开80%的申报坑,再也不用反复核对政策条文啦~
需要的宝子直接抱走,照着填效率翻倍!
#高新技术企业
#企业申报
#HR必备
#财务工作
#创业干货
#知识产权
#专利
#专利转让
#项目申报
下一篇:
光伏融资
上一篇:
广州企业过桥200w,费用要多少
相关内容
查看全部
撕掉“合规警察”
2026-02-03 03:31
港股IPO周报 | 44
2026-02-03 03:30
上市公司企业家小
2026-02-03 03:28
一文读懂上市公司
2026-02-03 03:27
2月2日(周一)沪深
2026-02-03 03:26
2月2日晚间上市公
2026-02-03 03:24
虚拟数字人概念股
2026-02-03 03:23
江夏企业最新研发
2026-02-03 03:21
格陵兰岛稀土项目
2026-02-03 03:20
中国上市公司供应
2026-02-03 03:19