发布信息
登陆/注册
搜索
搜索
导航
首页
产品供应
产品求购
企业库
酒业展会
行业资讯
认证会员
站内搜索
企业报道
当前位置:
首页
企业报道
正文
赛维模式1.0下跨境电商税务风险分析及合规
作者:本站编辑
2025-12-19 02:19:20
11
赛维模式1.0下跨境电商税务风险分析及合规
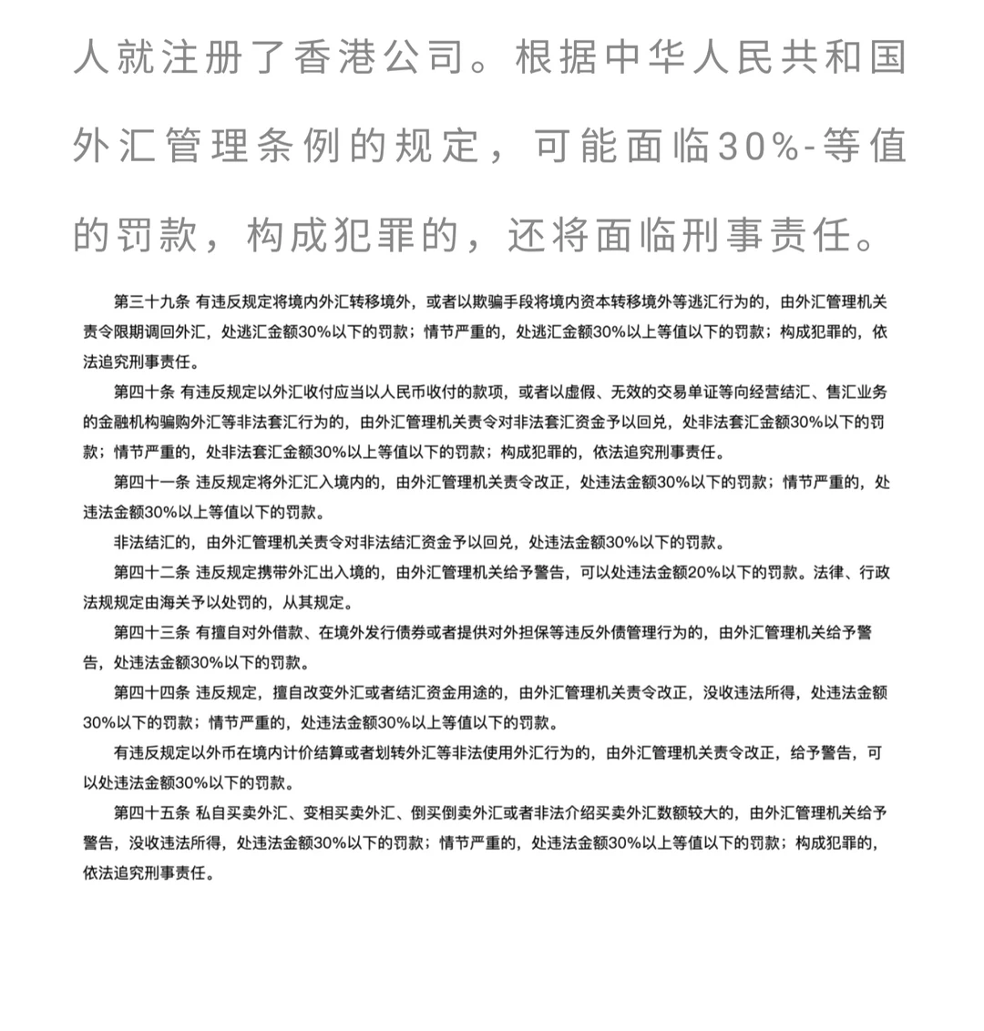
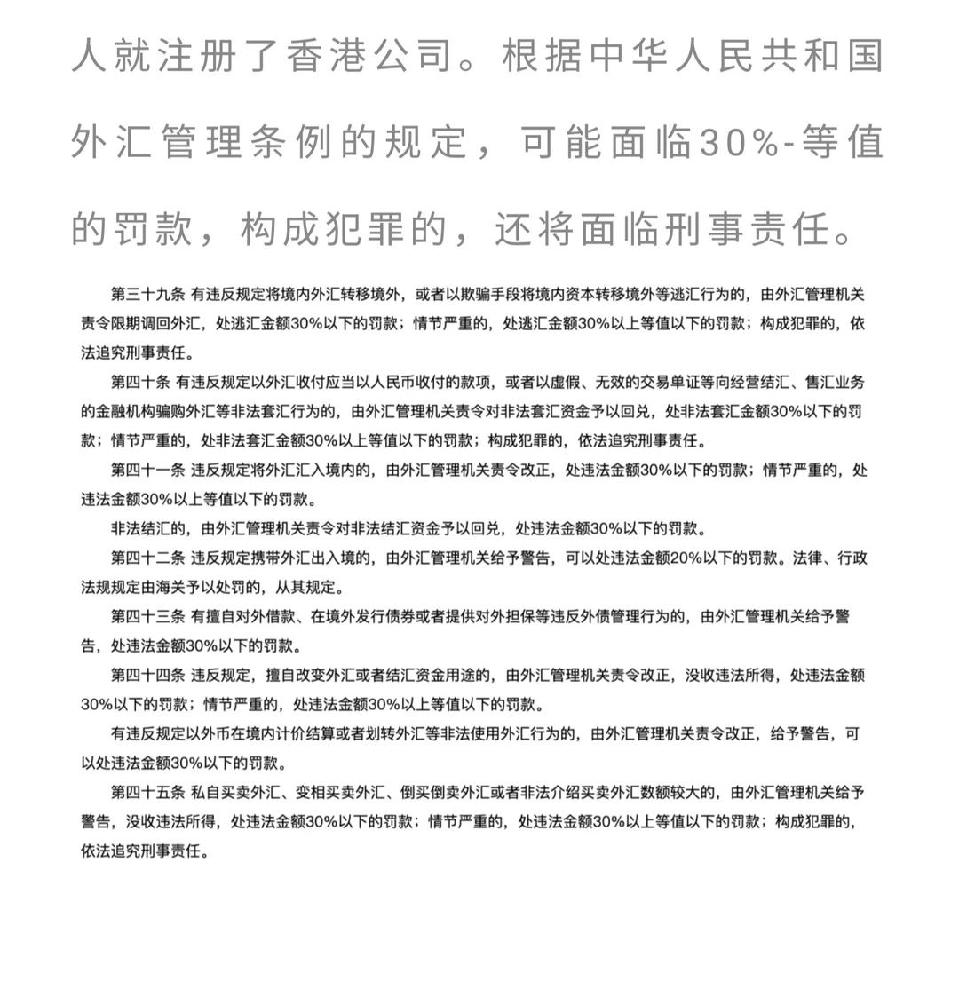
随着跨境申商企业业务飞速发展,跨境 电商企业通常会开更多的店铺来扩展业务、 分散风险。但亚马逊平台规则是, 一家公司 原则上只能注册一家店铺。在这种情况下, 跨境电商企业就需要注册多家公司来入驻注 册店铺。但鉴于注册境外公司运营成本较 高, 所以跨境电商企业通常都会注册国内公 司来注册店铺。规模越大, 店群公司就越 多, 最典型的就是赛维时代上市招股说明书 就披露了891家店群公司。
#跨境电商
#企业合规
#赛维时代
#店群
#税务合规
#财务干货
#财税知识
#财税咨询
#跨境电商运营
下一篇:
外贸SOHO如何和工厂抢订单?
上一篇:
招标就像买东西,3种方式给你讲明白!
相关内容
查看全部
护航润苗 解决“
2026-04-02 23:17
6月1日起实施《中
2026-04-02 23:04
2026企业贷款新福
2026-04-02 22:28
全市设备更新贷款
2026-04-02 22:27
你的企业,现在适
2026-04-02 22:27
益阳市融资担保有
2026-04-02 22:24
佛山企业速看!纯
2026-04-02 20:48
企业想从银行融资
2026-04-02 20:46
诚信纳税就能贷!
2026-04-02 20:44
山丹县多措并举破
2026-04-02 19:22