发布信息
登陆/注册
搜索
搜索
导航
首页
产品供应
产品求购
企业库
酒业展会
行业资讯
认证会员
站内搜索
企业报道
当前位置:
首页
企业报道
正文
怎么理解借壳上市?
作者:本站编辑
2025-12-19 00:38:32
0
怎么理解借壳上市?
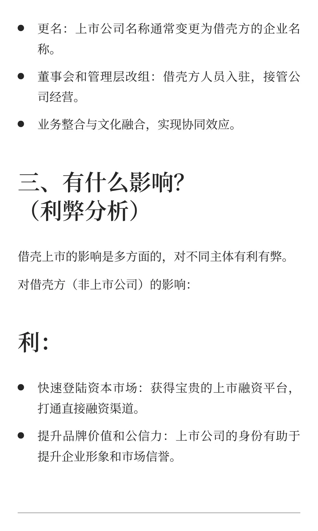
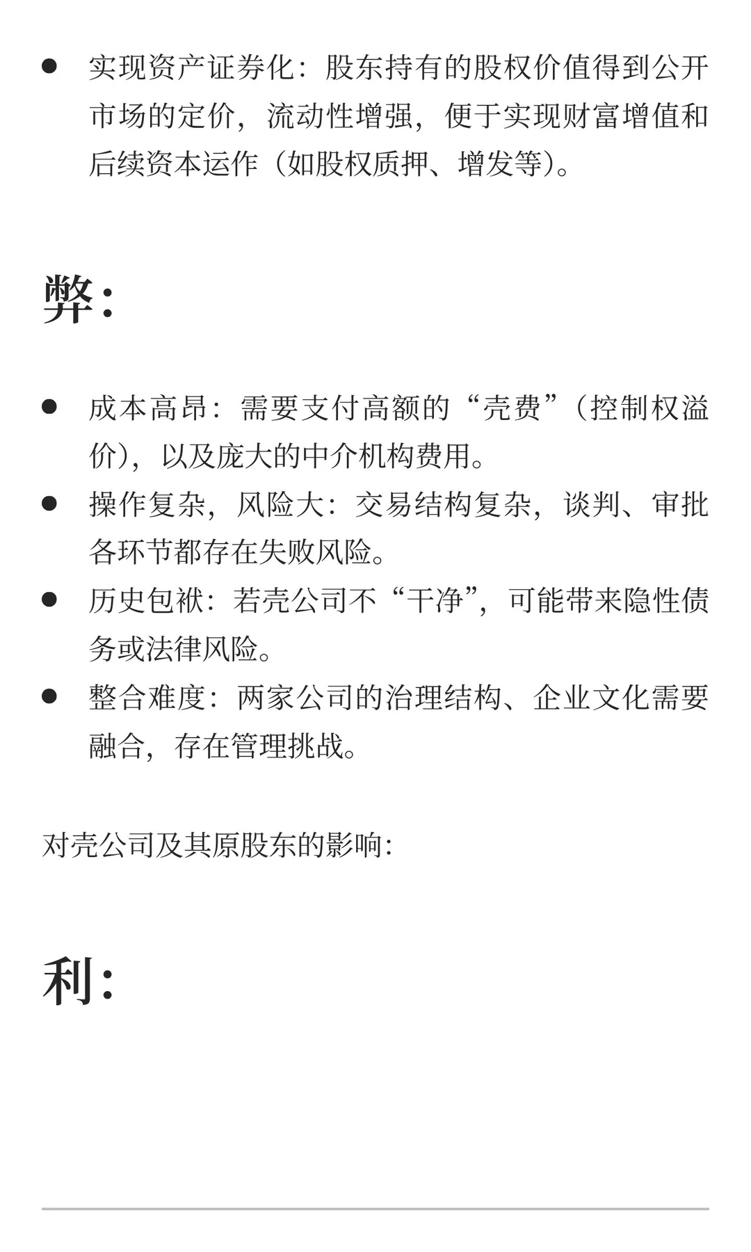
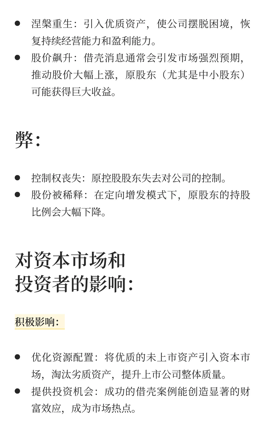
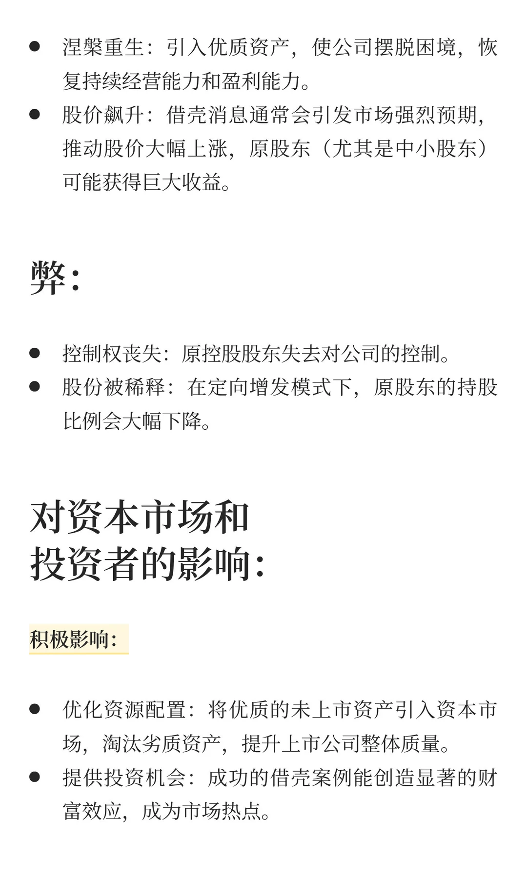
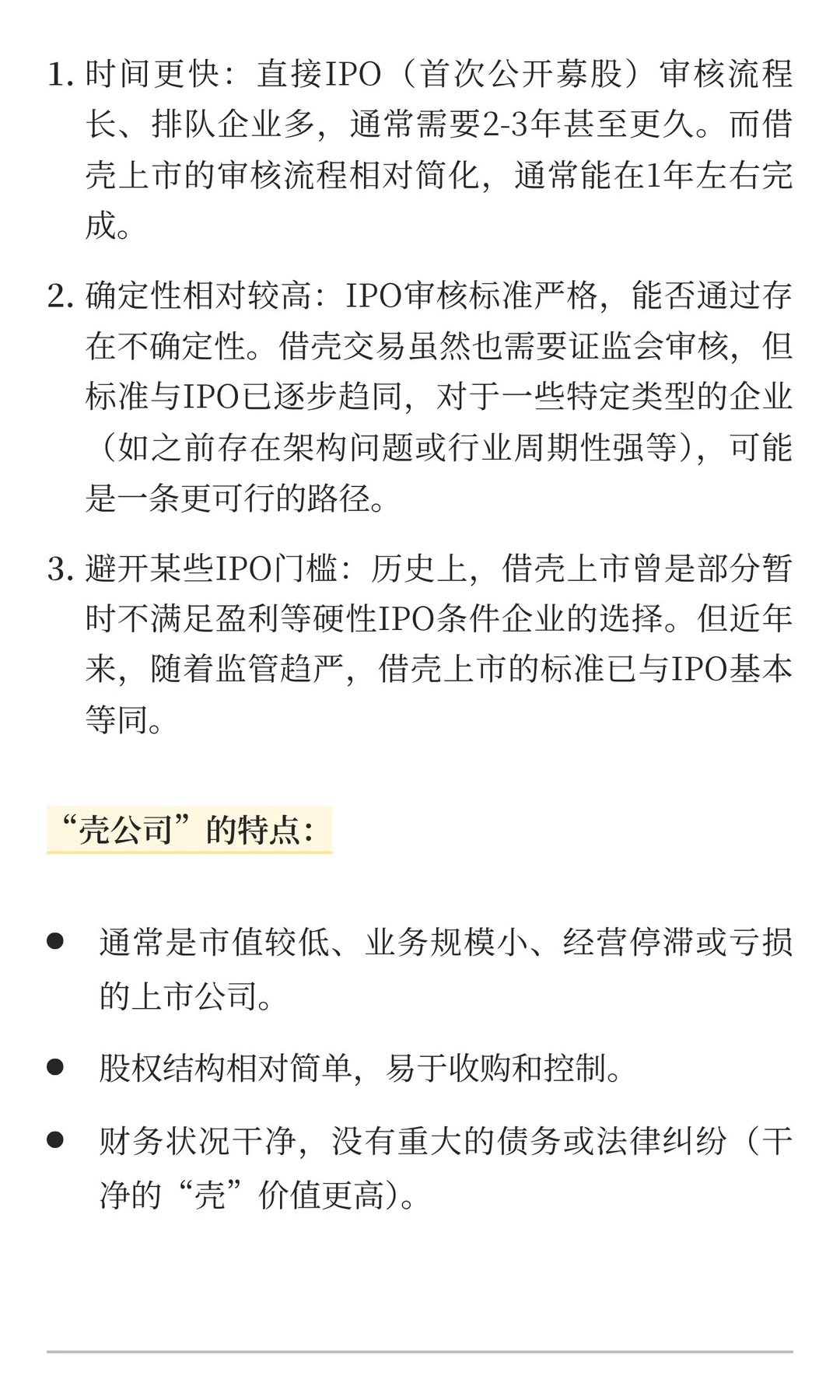
借壳上市是未上市企业通过收购已上市公司控制权,注入自身优质资产,实现间接上市的过程。相比直接IPO,借壳上市流程简化,时间更短,但需支付高额费用,存在整合风险。监管趋严,借壳上市标准与IPO趋同。
#借壳上市
#每日分享
#金融学习笔记
#每日打卡
下一篇:
老板增持两个亿,冲刺港股千亿IPO,迈瑞医
上一篇:
政府采购非招标方式采购流程时间节点
相关内容
查看全部
上市公司笔记NO.2
2025-12-19 01:20
上市企业不够了?
2025-12-19 01:18
赴港上市的A股公
2025-12-19 01:17
乳业上市公司市值
2025-12-19 01:12
一文看懂A股精酿
2025-12-19 01:11
带你看懂A股新政
2025-12-19 01:09
一文带你读懂股权
2025-12-19 01:08
2025年上半年中国
2025-12-19 01:06
一公司同时在A股
2025-12-19 01:04
公司上市的8大条
2025-12-19 01:03