发布信息
登陆/注册
搜索
搜索
导航
首页
产品供应
产品求购
企业库
酒业展会
行业资讯
认证会员
站内搜索
企业报道
当前位置:
首页
企业报道
正文
来认识一下公司上市前的各个阶段,别当小白
作者:本站编辑
2025-12-18 23:01:56
0
来认识一下公司上市前的各个阶段,别当小白
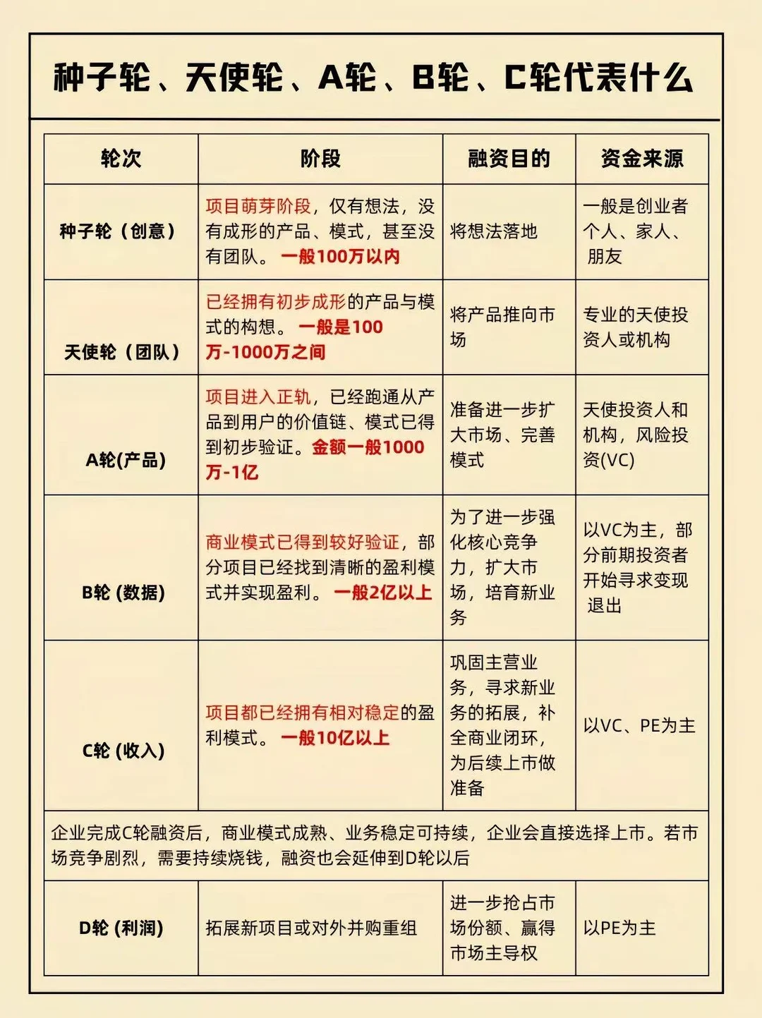
在职场或工作中,我们经常听到别人讲天使投资、VC、PE等这些词,显得高人一等的感觉。
今天准备了两张图把公司融资到公司上市过程的各个阶段,都讲仔细了。
以后别被人忽悠的一愣一愣的。
正所谓:学,可以不专但不能不博。学而不博,那就是没见识,别人问你啥你都插不上嘴,这样容易在职场工作中落下风。
#财务人生
#初创型企业
#职场干货
#园区招商
#企业经营
#创业注册公司
#财务规划
#上海代理记账公司
#人生的意义
#财经知识
下一篇:
金融小知识|小白必看!IPO与上市的区别
上一篇:
申请上市公司需要哪些条件
相关内容
查看全部
最新IPO排队名单
2025-12-19 00:30
突发!浙江、广东
2025-12-19 00:26
河北省上市公司统
2025-12-19 00:25
Morgan Stanley|
2025-12-19 00:23
境内企业境外发行
2025-12-19 00:22
高盛私行:港股IP
2025-12-19 00:20
时隔9个月,内地
2025-12-19 00:19
帮转|华润饮料20
2025-12-19 00:18
京东工业深度扒:
2025-12-19 00:16
香港IPO年终冲刺6
2025-12-19 00:11