


宝子们!今天继续分享食品工厂设计毕业设计的干货!?
第二章节是产品方案及工艺流程,很多人觉得难,但其实掌握了方法就很简单!?
1. 产品方案设计
产品方案是工厂设计的核心,直接决定了工艺流程和设备选型!
确定产品种类:比如你要设计一个酸奶工厂,就要明确生产哪些酸奶(原味、果味、低脂等)。
产品标准:根据国家标准(如GB)或行业标准,确定产品的理化指标、卫生要求等。
原料选择:列出主要原料和辅料,比如牛奶、糖、稳定剂等,并说明选择依据。
包装形式:比如瓶装、盒装、袋装,要考虑市场需求和成本。
2. 工艺流程设计
工艺流程是工厂设计的灵魂,一定要清晰、合理!
工艺步骤:从原料处理到成品包装,每一步都要写清楚。
比如酸奶的工艺流程:
原料验收 → 2. 过滤均质 → 3. 杀菌 → 4. 发酵 → 5. 冷却 → 6. 灌装 → 7. 冷藏
关键控制点:比如杀菌温度、发酵时间等,直接影响产品质量。
工艺参数:每一步的温度、压力、时间等都要明确。
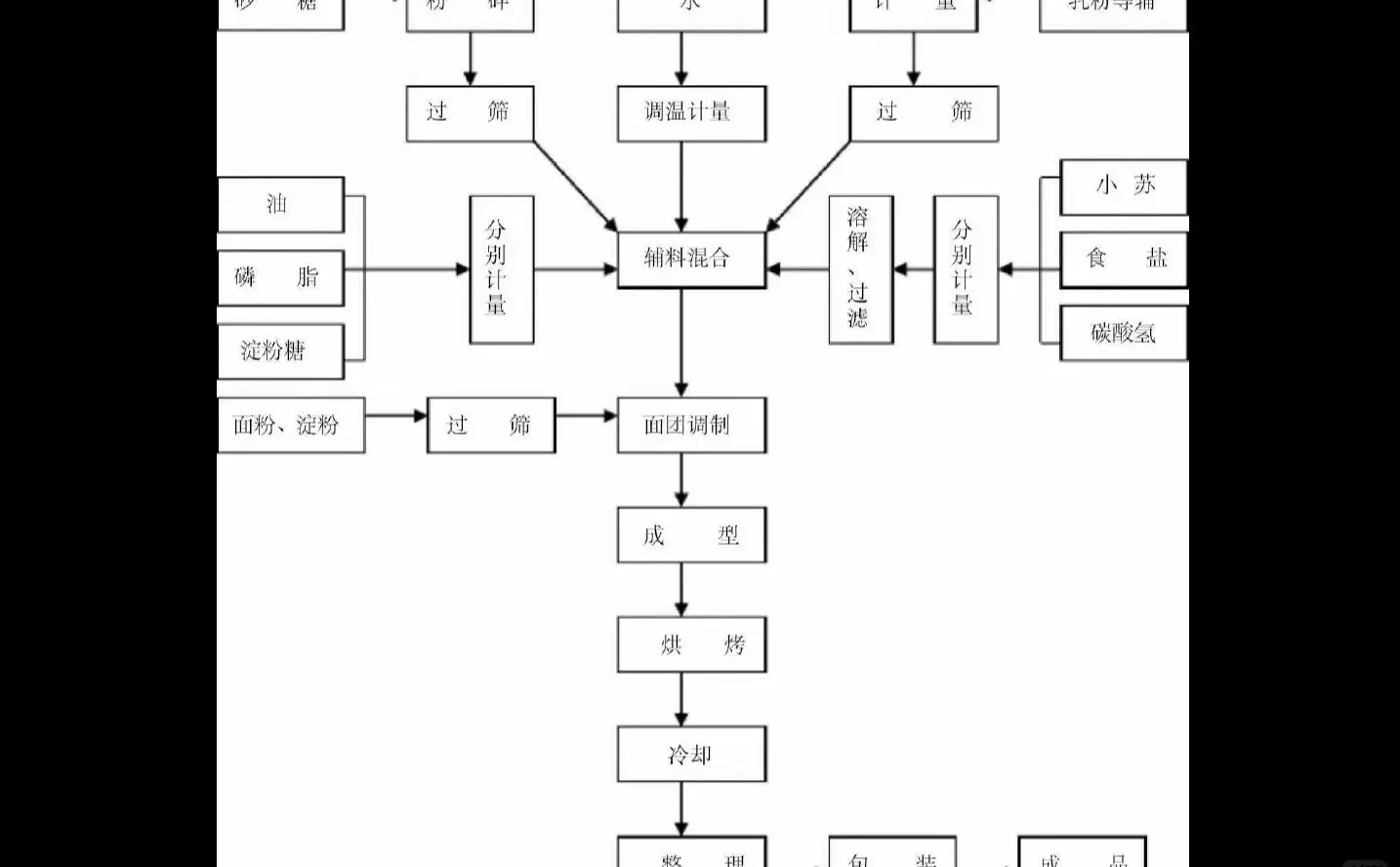
3. 如何画工艺流程图?
工艺流程图是第二章节的重点,一定要画得规范!
工具推荐:
Visio:专业流程图工具,适合画复杂的工艺图。
亿图图示:国产软件,操作简单,功能强大。
PPT:如果要求不高,PPT也能画,用形状和箭头拼接就行。
绘图要点:
用矩形表示设备,箭头表示物料流向。
标注关键设备和工艺参数。
图例清晰,字体统一,整体美观。
4. 每一段的构思技巧
产品方案:先介绍产品种类,再写原料选择和包装形式,最后总结产品特点。
工艺流程:按步骤写,每一步都要说明目的和参数,最后总结工艺特点。
工艺流程图:在文中插入流程图,并用文字简要说明。
5. 注意事项
逻辑清晰:产品方案和工艺流程要前后呼应,不能矛盾。
数据准确:工艺参数要有依据,不能凭空编造。
图文结合:文字描述要配图,流程图要清晰易懂。
希望这篇笔记能帮到正在写毕业设计的宝子们!?
如果有其他问题,欢迎评论区留言,我会一一解答!?
#毕业设计 #食品工厂设计 #工艺流程 #产品方案 #工艺流程图#食品专业
第二章节是产品方案及工艺流程,很多人觉得难,但其实掌握了方法就很简单!?
1. 产品方案设计
产品方案是工厂设计的核心,直接决定了工艺流程和设备选型!
确定产品种类:比如你要设计一个酸奶工厂,就要明确生产哪些酸奶(原味、果味、低脂等)。
产品标准:根据国家标准(如GB)或行业标准,确定产品的理化指标、卫生要求等。
原料选择:列出主要原料和辅料,比如牛奶、糖、稳定剂等,并说明选择依据。
包装形式:比如瓶装、盒装、袋装,要考虑市场需求和成本。
2. 工艺流程设计
工艺流程是工厂设计的灵魂,一定要清晰、合理!
工艺步骤:从原料处理到成品包装,每一步都要写清楚。
比如酸奶的工艺流程:
原料验收 → 2. 过滤均质 → 3. 杀菌 → 4. 发酵 → 5. 冷却 → 6. 灌装 → 7. 冷藏
关键控制点:比如杀菌温度、发酵时间等,直接影响产品质量。
工艺参数:每一步的温度、压力、时间等都要明确。
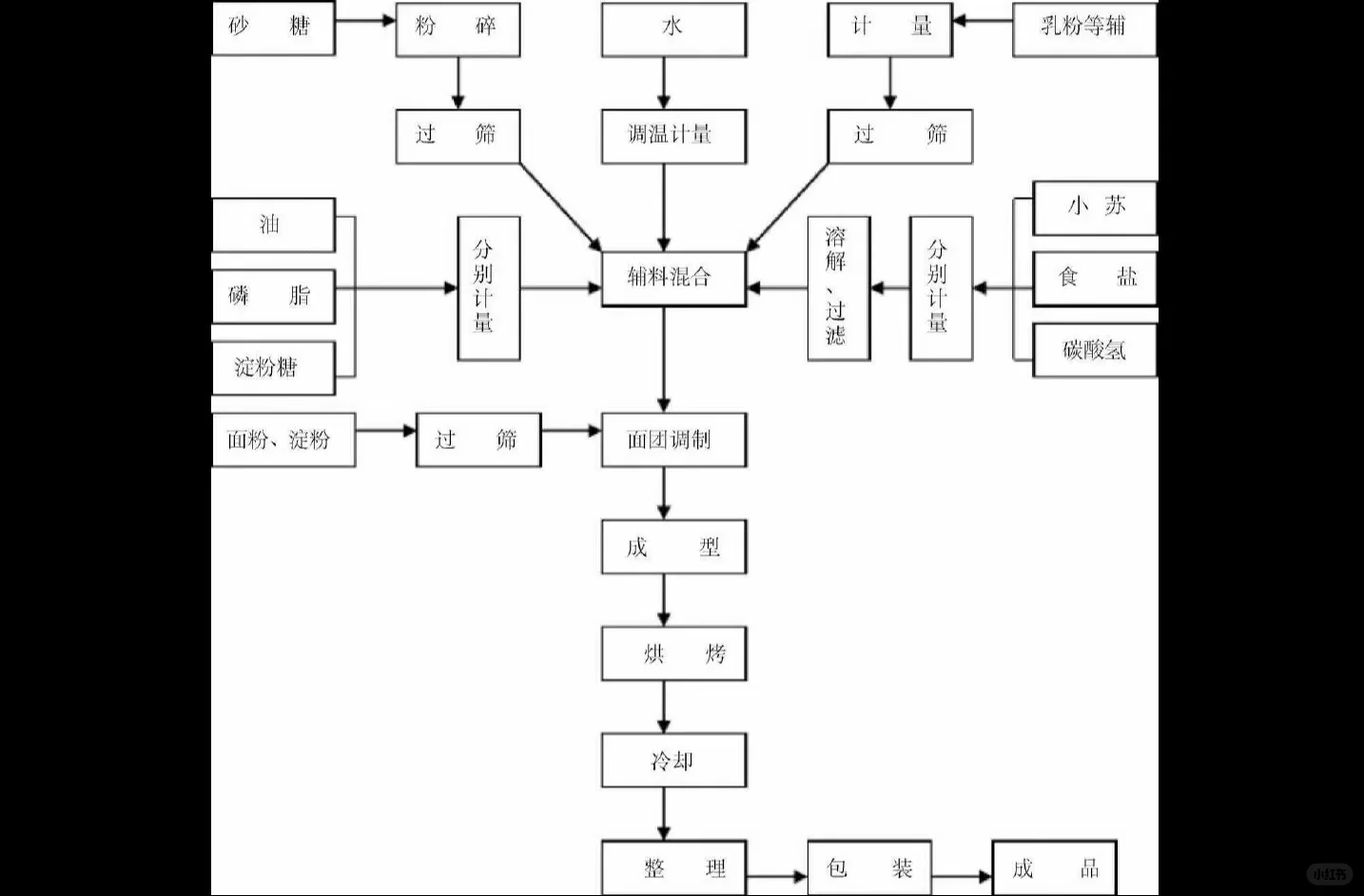
3. 如何画工艺流程图?
工艺流程图是第二章节的重点,一定要画得规范!
工具推荐:
Visio:专业流程图工具,适合画复杂的工艺图。
亿图图示:国产软件,操作简单,功能强大。
PPT:如果要求不高,PPT也能画,用形状和箭头拼接就行。
绘图要点:
用矩形表示设备,箭头表示物料流向。
标注关键设备和工艺参数。
图例清晰,字体统一,整体美观。
4. 每一段的构思技巧
产品方案:先介绍产品种类,再写原料选择和包装形式,最后总结产品特点。
工艺流程:按步骤写,每一步都要说明目的和参数,最后总结工艺特点。
工艺流程图:在文中插入流程图,并用文字简要说明。
5. 注意事项
逻辑清晰:产品方案和工艺流程要前后呼应,不能矛盾。
数据准确:工艺参数要有依据,不能凭空编造。
图文结合:文字描述要配图,流程图要清晰易懂。
希望这篇笔记能帮到正在写毕业设计的宝子们!?
如果有其他问题,欢迎评论区留言,我会一一解答!?
#毕业设计 #食品工厂设计 #工艺流程 #产品方案 #工艺流程图#食品专业
