发布信息
登陆/注册
搜索
搜索
导航
首页
产品供应
产品求购
企业库
酒业展会
行业资讯
认证会员
站内搜索
企业报道
当前位置:
首页
企业报道
正文
一天吃透一家上市公司:NO.61 顺丰控股
作者:本站编辑
2025-12-15 07:33:47
7
一天吃透一家上市公司:NO.61 顺丰控股
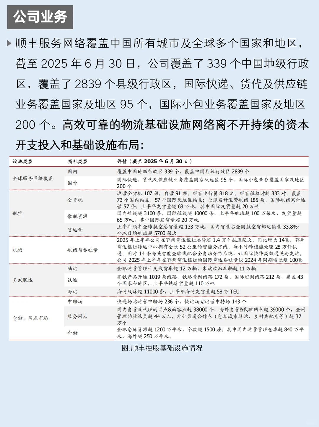
今天深度学习快递物流龙头上市公司——顺丰控股。
#财经
#金融
#投资
#上市公司
#商业思维
#顺丰
#顺丰控股
#商业财经
下一篇:
第一期-外贸找品找厂溯源
上一篇:
外贸soho寻找源头供应商
相关内容
查看全部
科技型企业融资新
2026-04-07 02:19
别只盯着银行:企
2026-04-07 01:00
北交所公司加快再
2026-04-07 00:59
拒绝一刀切!豫北
2026-04-07 00:16
小微企业融资“及
2026-04-07 00:15
国企 | 浙江浙商
2026-04-06 23:00
申请企业贷款,银
2026-04-06 22:59
一文读懂中小企业
2026-04-06 14:38
初创企业融资认知
2026-04-06 14:35
捡钱啦|天津企业
2026-04-06 12:20