









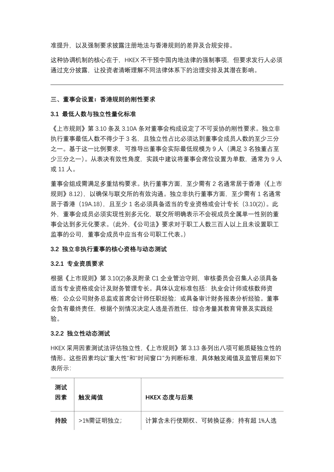
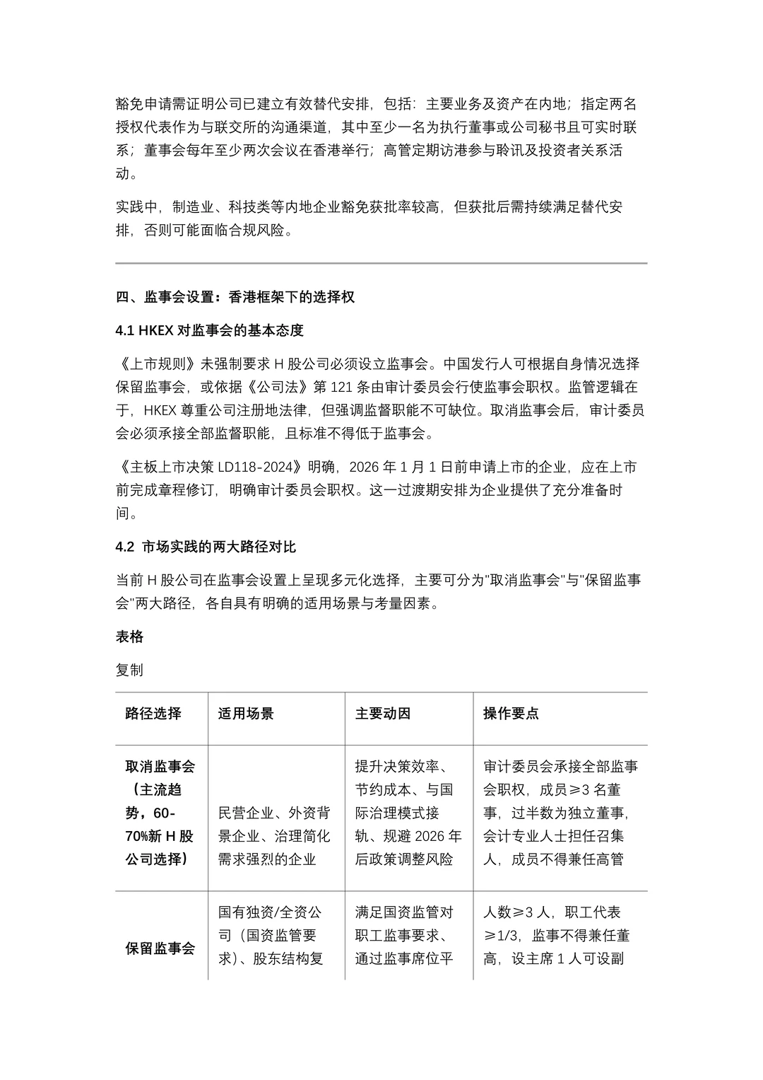
境内企业H股上市过程中,董监高设置是贯穿合规性、治理效能与运营效率的核心环节。本文系统梳理《中华人民共和国公司法(2023修订)》、香港证监会《证券及期货条例》及香港联交所《上市规则》的交叉要求,揭示\"合规刚性+选择柔性\"的监管特点。重点:第一,董事会最低配置至少9人(含3名独董,占比不低于三分之一),强调性别多元化与香港常驻要求;第二,监事会设置出现历史性变革,新《公司法》允许以审计委员会替代监事会,H股公司呈现\"简化治理\"主流趋势;第三,高管职能分离中,主席与CEO角色区分成为良好实践标准;第四,战略平衡要点在于需在\"监管达标、股东诉求、成本效率、治理优化\"四维度实现动态平衡。
