发布信息
登陆/注册
搜索
搜索
导航
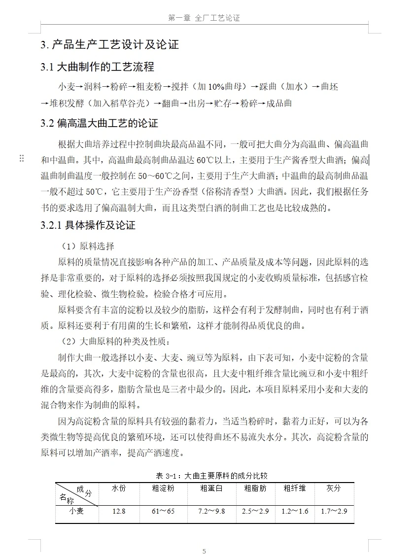
首页
产品供应
产品求购
企业库
酒业展会
行业资讯
认证会员
站内搜索
食品餐饮
当前位置:
首页
食品餐饮
正文
我发现了写食品科学与工程专业的毕设密码啦
作者:本站编辑
2025-12-11 16:06:01
2
我发现了写食品科学与工程专业的毕设密码啦
今天给大家带来的是食品科学与工程专业的毕设作品
《年产7000吨白酒工厂设计》
由于篇幅限制无法给大家上传全部内容,感兴趣的小伙伴欢迎来个三连
关注我,给大家带来更多工科设计的干货~
#毕业设计
#毕业论文
#毕设
#论文
#食品科学与工程
下一篇:
食品厂招工啦!!!
上一篇:
你达到第几个阶梯了
相关内容
查看全部
央厨供应链大变革
2025-12-12 15:47
这老哥店也关了,
2025-12-12 15:45
最近鸡肉行情稳定
2025-12-12 15:42
经验之谈
2025-12-12 15:40
“反内卷”,快消
2025-12-12 15:28
高价烟彻底凉凉了
2025-12-12 15:25
2025避坑指南?36
2025-12-12 15:23
2025第一场雪吃炖
2025-12-12 15:21
太难了 真的扛不
2025-12-12 15:08
2025年12月5日全
2025-12-12 15:06