









《素食品类发展报告2025》?
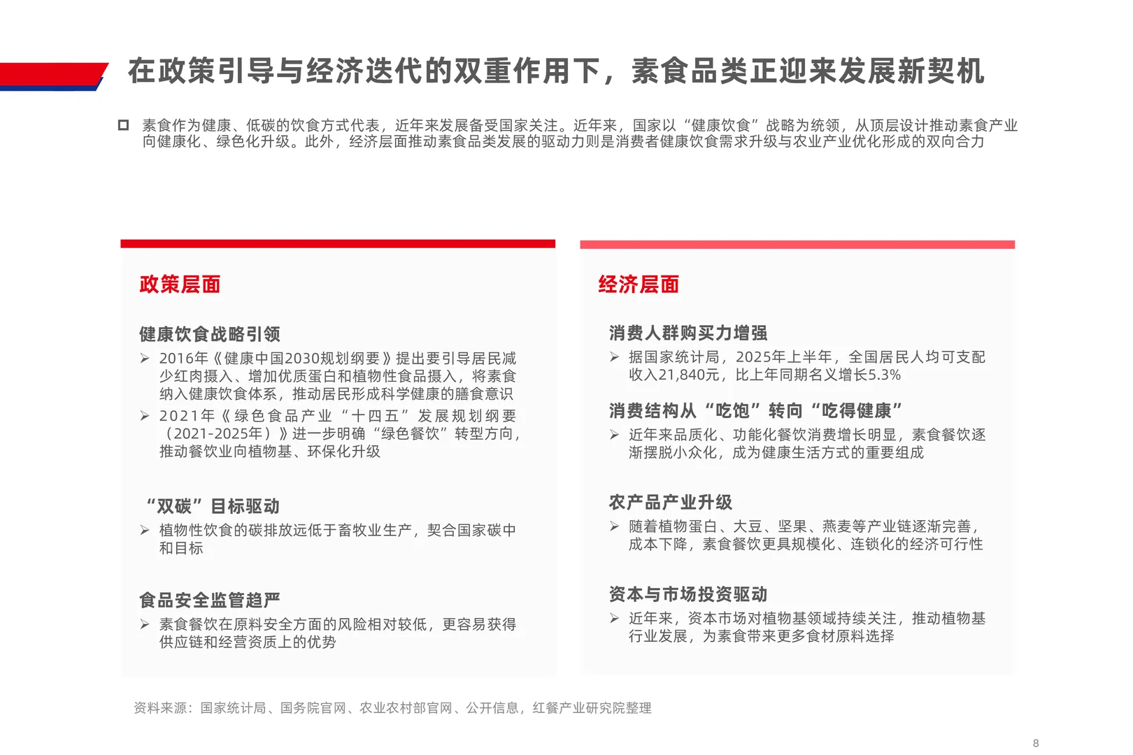
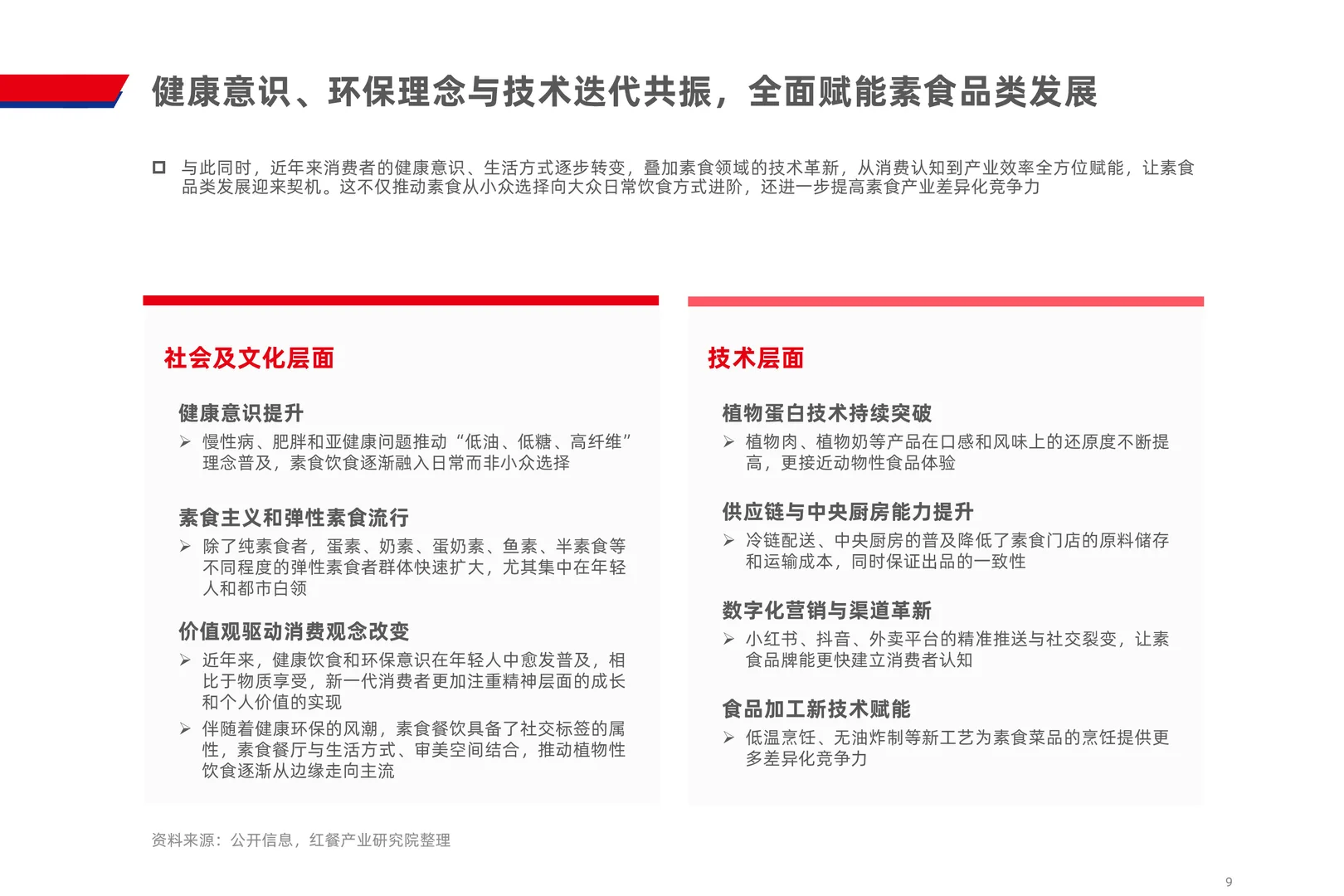
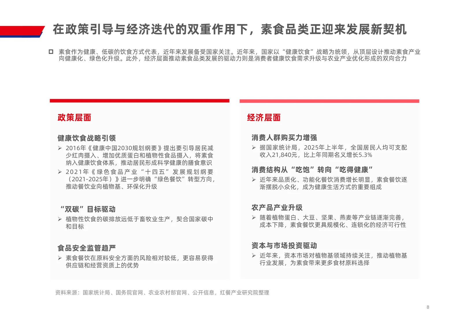
?报告指出,受健康、环保理念及政策推动,素食品类从小众走向大众,成餐饮市场新增长点 。2025年全国素食餐饮市场规模接近80亿元,门店超4000家,但95.1%的品牌门店数不足3家,连锁化率极低 。
门店集中在华东、华南地区,新一线及二线城市占比领先 。市场涌现出平价、中高端、高端多层次品牌,自助模式热度攀升 。
?报告提及当前存在产品同质化、供应链薄弱等问题,未来将朝着多元化、本土化、场景化发展,供应链升级与渠道融合、社群化运营成增长关键 。
……
完整版报告更详细具体
#餐饮 #素食 #素食馆 #素食餐厅 #素食生活 #素食主义 #素食行业 #素食行业前景 #素食品类 #2025素食品类发展报告
?报告指出,受健康、环保理念及政策推动,素食品类从小众走向大众,成餐饮市场新增长点 。2025年全国素食餐饮市场规模接近80亿元,门店超4000家,但95.1%的品牌门店数不足3家,连锁化率极低 。
门店集中在华东、华南地区,新一线及二线城市占比领先 。市场涌现出平价、中高端、高端多层次品牌,自助模式热度攀升 。
?报告提及当前存在产品同质化、供应链薄弱等问题,未来将朝着多元化、本土化、场景化发展,供应链升级与渠道融合、社群化运营成增长关键 。
……
完整版报告更详细具体
#餐饮 #素食 #素食馆 #素食餐厅 #素食生活 #素食主义 #素食行业 #素食行业前景 #素食品类 #2025素食品类发展报告
