







25年高新技术企业被抽查的原因及应对措施
各地市被抽查企业情况
石家庄、保定、邯郸三市位居前三(与2024年全年抽查前三一致)
各行业被抽查企业情况
科技推广和应用服务、软件和信息技术服务业、通用设备制造业、电器机械和器材制造业、专业技术服务业等五个行业位居前五。与2024年全年相比,金属制品业退出了前五,专业技术服务业进入前五。
零参保企业是被抽查的重灾区
成立时间短几乎全部被抽查
成立一年的企业百分百被抽查,成立两年的企业被抽查比例高达83.33%。
当年授权知识产权的日期会被抽查
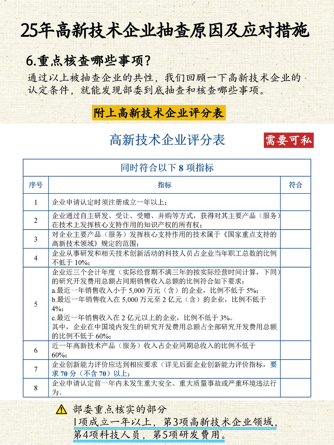
重点核查哪些事项?(附高企评分表)
部委重点核实的部分1项成立一年以上,第3项高新技术企业领域,第4项科技人员,第5项研发费用。
如何准备高企核查资料
除了准备申报材料所有原件外,企业要重点准备以下材料(如有科技人员有社保政明,请一并提供)
◾研发活动材料
◾研发经费材料
#高企抽查 #高企抽查原因 #高新技术企业抽查 #高新技术企业 #国家高新技术企业实地抽查 #高企抽查可运行视频软件 #高企知识产权 #高企评分标准 #高企专利 #高企申报专利
各地市被抽查企业情况
石家庄、保定、邯郸三市位居前三(与2024年全年抽查前三一致)
各行业被抽查企业情况
科技推广和应用服务、软件和信息技术服务业、通用设备制造业、电器机械和器材制造业、专业技术服务业等五个行业位居前五。与2024年全年相比,金属制品业退出了前五,专业技术服务业进入前五。
零参保企业是被抽查的重灾区
成立时间短几乎全部被抽查
成立一年的企业百分百被抽查,成立两年的企业被抽查比例高达83.33%。
当年授权知识产权的日期会被抽查
重点核查哪些事项?(附高企评分表)
部委重点核实的部分1项成立一年以上,第3项高新技术企业领域,第4项科技人员,第5项研发费用。
如何准备高企核查资料
除了准备申报材料所有原件外,企业要重点准备以下材料(如有科技人员有社保政明,请一并提供)
◾研发活动材料
◾研发经费材料
#高企抽查 #高企抽查原因 #高新技术企业抽查 #高新技术企业 #国家高新技术企业实地抽查 #高企抽查可运行视频软件 #高企知识产权 #高企评分标准 #高企专利 #高企申报专利
