发布信息
登陆/注册
搜索
搜索
导航
首页
产品供应
产品求购
企业库
酒业展会
行业资讯
认证会员
站内搜索
企业报道
当前位置:
首页
企业报道
正文
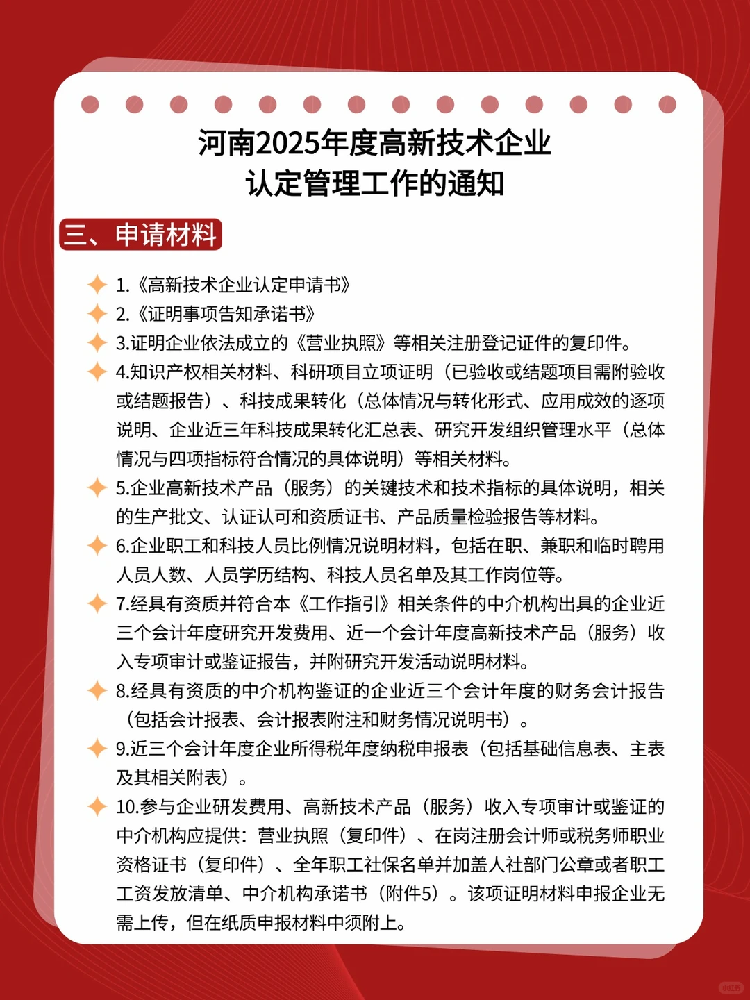
?河南高新技术企业申报通知!
作者:本站编辑
2025-12-07 08:52:15
9
?河南高新技术企业申报通知!
河南2025高新企业申报开启啦?
2025年度高新技术企业申报工作已经开始?!申报范围包括在河南省注册满一年的居民企业,以及2022年认定资格到期需重新申请的企业。
✨申报流程✨:
自我评价:企业对照《认定办法》和《工作指引》进行自我评价。
注册登记:登录“高新技术企业认定管理工作网”完成注册。
系统提交:按要求上传申报材料,确认无误后提交。
地方:各地科技部门审核。
专家评审:省领导小组组织专家评审,一批截止7月25日,二批截止10月11日?。
#高新技术企业认定
#企业
#高企认定
#研发费用
#研发
#高企申报
#高新认定
#项目申报
#加计扣除
#高新技术企业
#高新申报
#河南省
下一篇:
11.23海鲜报价‼️北海便民市场【便民海鲜】
上一篇:
医疗融资
相关内容
查看全部
雄安科学园举办科
2026-04-10 00:19
2027年底前小贷公
2026-04-10 00:17
金融助贷必看!企
2026-04-09 22:08
汇港通商业保理,
2026-04-09 20:58
中国银行惠如愿
2026-04-09 20:25
国有企业融资性贸
2026-04-09 19:57
企业贷款全攻略|
2026-04-09 19:50
企业融资卡壳?问
2026-04-09 19:04
阿坝州中小企业融
2026-04-09 18:26
2026小微企业融资
2026-04-09 18:25