
本月1日,GB/T 10781.4B《白酒质量要求第4部分酱香型白酒》《征求意见稿》发布。从文件细节看,在标准名称、酱香型白酒定义、产品分类、产品分级、生产过程要求、感官要求、理化要求、卫生指标、附录等方面均做出了修订。
与现行 GB/T 26760-2011《酱香型白酒》相比,征求意见稿具体发生了哪些重大变化呢,一起来看看。

征求意见稿增加了“高温大曲”、“固态发酵”、“固态蒸馏”等关键词,强调了酱香型白酒传统酿造工艺的特点。
明确规定“不直接或间接添加食用酒精及非自身发酵产生的呈色呈香呈味物质”,更好地维护消费者权益。
且酱香型白酒的译为“jiangxiangxing baijiu”,突出了白酒的本土化特点,有助于在国际化中扩大中国白酒与中国酒文化的影响力。

标准新增“大曲酱香型白酒"、"麸曲酱香型白酒"和”混合曲酱香型白酒"三个术语及其定义。考虑到高温堆积和使用高温大曲是酱香型白酒重要的工艺特点,因此,新增了高温堆积和高温大曲这两个术语及其定义。1. 大曲酱香型白酒
2. 麸曲酱香型白酒
3. 混合曲酱香型白酒
4. 高温堆积
5. 高温大曲
三、产品分类方式由原来的按酒精度分类改为现在的按糖化发酵剂分类
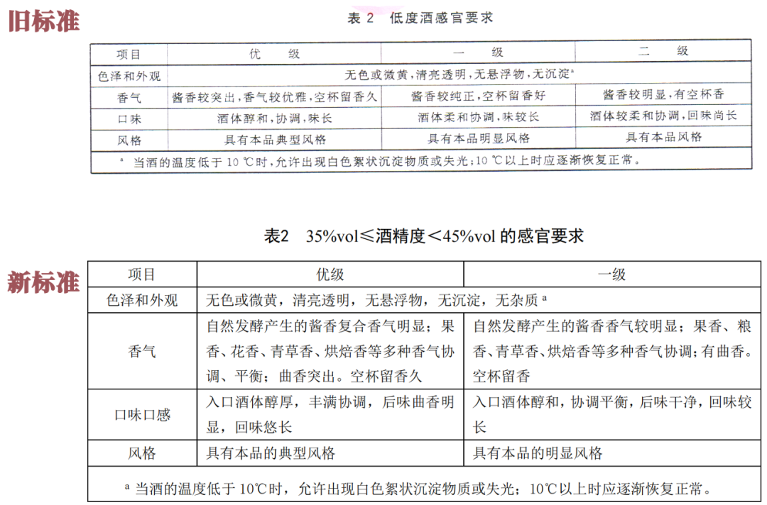
取消以酒度划分的分类方式,转而以糖化发酵剂进行分类,则酱酒可分为:大曲酱香型白酒、麸曲酱香型白酒、混合曲酱香型白酒。这种分类沿袭了GB/T 17204-2021《饮料酒术语和分类》中按糖化发酵剂分类的方式。另外,与标签标识要求相结合,将有利于消费者认识所购买产品的工艺情况。征求意见稿增加了对生产过程的要求,沿袭和保护酱香型白酒传统酿造技艺,同时规范酱香型白酒的生产过程。征求意见稿针对不同糖化发酵剂生产的酱香型白酒,统一以优级、一级进行划分。改变了将大曲为糖化发酵剂生产的酱香型白酒分为优级、一级、二级;不以大曲或不完全以大曲为糖化发酵剂生产的酱香型白酒分为一级、二级的分级方法。等级简化将有助于酱香型白酒整体质量的提升。征求意见稿感官要求部分主要在“色泽与外观”、“香气”、“口味和口感”描述上进行了修改。虽然未以酒精度分类,但考虑到高度酱香型白酒和低度酱香型白酒在感官上的巨大差异,
因此,标准分别以35%vol~45%vol和45%vol~58%vol为范围制定了不同的感官要求。
色泽与外观上,增加了“无杂质”要求。香气上,做了更加生活化、具像化的描述,以“酱香、果香、花香、青草香、烘焙香、粮香”等词汇对酱香型白酒的香气进行表达。口味口感上,征求意见稿从入口、后味、回味三个方面进行描述,使得评价标准更为细化。这种更加丰富具体的感官特征描述,有利于客观展现酱香型白酒的酒体属性,使得消费者能够结合常见香气品味酱香型白酒,在新兴消费群体的培育中有重要作用。由于不再按照酒度分类,因此,征求意见稿不再按酒度高低划分理化指标要求,而是对关键的总酸、总酯、总酸+总酯这三个指标均按照53%vol酒精度折算。更为重要的是考虑酱香型白酒在储存过程中的自然水解,对理化指标的要求以产品自生产日期1年为界限,1年以内的指标是酒精度、固形物、总酸、总酯、己酸乙酯五个指标,1年以上是酒精度、固形物、总酸+总酯三个指标。1、总酸、总酯的要求提高:征求意见稿中一级的总酸、总酯沿用现行标准中高度酒一级的指标要求,优级的总酸、总酯在现行标准中高度酒优级指标要求的基础上有所提升,所以整体上要求变得更严格。考虑以53%vol酒精度折算,意味着对低酒精度酱香型白酒的要求提高更多。2、增加总酸+总酯:对于1年以上的产品,优级酱香型白酒要求总酸+总酯≥4.5g/L,一级酱香型白酒要求总酸+总酯≥3.5g/L,并且均按照53%vol酒精度折算。3、对于酱香型白酒中严格控制的己酸乙酯,1年以内的产品要求不大于0.3g/L,对1年以上的产品不再设定己酸乙酯这一指标。理化要求的调整一方面解决了储存中水解带来的理化指标不合格的问题,契合了自然规律的变化,为监管方提供了新的执行标准。另一方面,理化指标的改变也将提升行业生产要求,对于促进企业改进生产技术,向高质量发展转型有着积极作用。
标签标识上,一方面要求按GB/T 10346的规定执行,即必须明确标识产品类型为“固态法白酒”;另一方面要求“应按第4章标识产品类型”。即需要明确标识产品的类型大曲酱香型白酒、麸曲酱香型白酒或混合曲酱香型白酒,需要按照类型标识清楚。这一变化不但对酱香型白酒生产企业的标签标识提出了新要求,也更便于消费者明白地购买和消费。征求意见稿增加了《附录A:大曲酱香型白酒主要生产工艺流程图》与《附录B:不同级别大曲酱香型白酒香气特征的剖面示意图》,用更加易懂的方式对大曲酱香型白酒的生产工艺与香气特征进行解读。除了上述内容之外,该征求意见稿还修订了标准的名称,使其成为GB/T 10781的系列标准之一;还增加了引言的内容,让我们能够更好地理解和消化这个标准。

2023年,酱酒市场继续朝着品质化、品牌化、规模化与集中化方向前进。酱香型白酒标准的修订将对未来酱酒行业的发展产生深刻影响,加强对新标准的学习与关注,并与自身经验结合,广泛交流探讨将更有利于企业的决策和发展。生产工艺上,征求意见稿在产品分类、产品分级、生产过程要求、感官要求、理化要求等多方面做出了修订,注重酱香型白酒的传统工艺流程,并对生产环节做出了更加细致的规定。这些新变化或许会使相关企业根据内容改进生产方法,以适应标准中的严格要求。产品表达上,征求意见稿尤其重视感官的具体化与可视化表达,在未来,除了做好产品,通俗易懂地向消费者展示酱香型白酒的属性特征也十分重要。做好产品表达,将更有利于相关企业的发展。标签标识上,征求意见稿一方面要求在白酒包装上标明固态法白酒,另一方面也要求明确标识产品的类型。在未来,标识的细化也有利于相关酒企改进生产技术,使得中小酒企在市场中找准自身定位,推动酒企分级发展,促进酱酒行业良性发展。通过以上内容的梳理与解读,我们不难看出,酱香型白酒的更高质量发展、更贴近大众、更进一步走向世界,指日可待。
(文章主要内容摘自源坤鉴酒)