发布信息
登陆/注册
搜索
搜索
导航
首页
产品供应
产品求购
企业库
酒业展会
行业资讯
认证会员
站内搜索
食品餐饮
当前位置:
首页
食品餐饮
正文
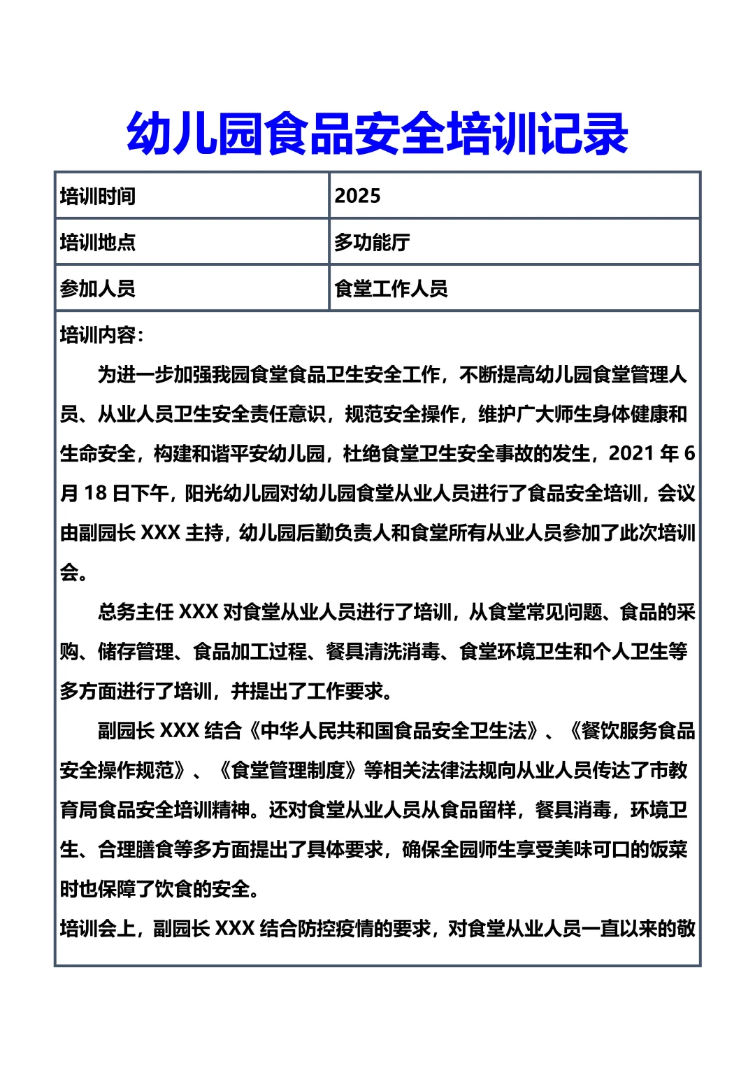
幼儿园食品安全培训记录50篇
作者:本站编辑
2025-12-01 17:55:46
5
幼儿园食品安全培训记录50篇
#幼儿园食堂
#幼儿园食品安全
#幼儿园食品安全知识
#幼儿园食堂安全
#幼儿园食堂食品安全
#幼儿园培训记录
#幼师
#幼儿园园长
下一篇:
买了取暖器的嘴真严!缺点是一点都不提
上一篇:
某水厂项目采购设计施工总承包,中标案例展
相关内容
查看全部
飞哥亲自视察加加
2025-12-19 06:41
凉皮工厂实拍图
2025-12-19 06:40
00后开了一家食品
2025-12-19 06:38
藏在广东佛山的一
2025-12-19 06:37
食品厂千万别出租
2025-12-19 06:35
感受科技的力量|
2025-12-19 06:34
客户来四川罗城牛
2025-12-19 06:33
探厂Plog❗❗是谁
2025-12-19 06:31
宠物猫粮犬粮、猫
2025-12-19 06:30
CAD代画 -2024
2025-12-19 06:25