发布信息
登陆/注册
搜索
搜索
导航
首页
产品供应
产品求购
企业库
酒业展会
行业资讯
认证会员
站内搜索
食品餐饮
当前位置:
首页
食品餐饮
正文
食品安全考试具体考什么呢?
作者:本站编辑
2025-12-01 16:08:14
4
食品安全考试具体考什么呢?
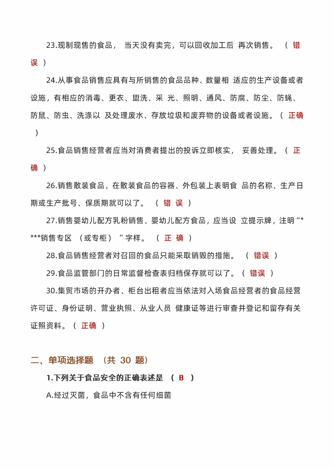
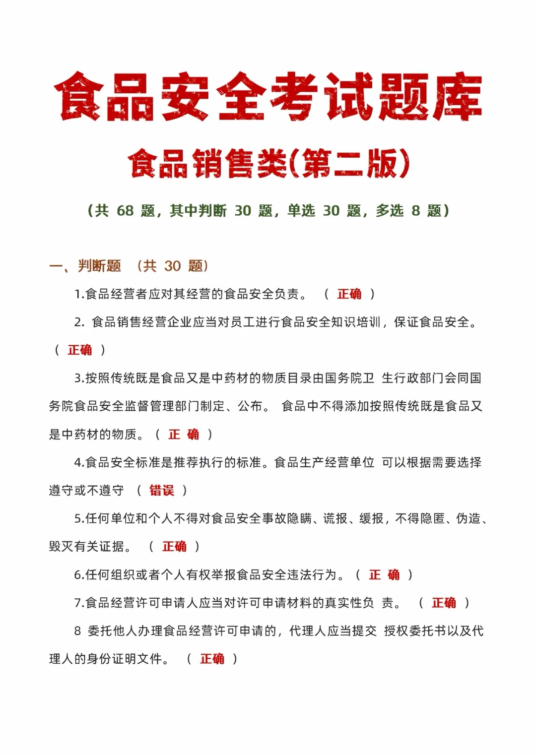
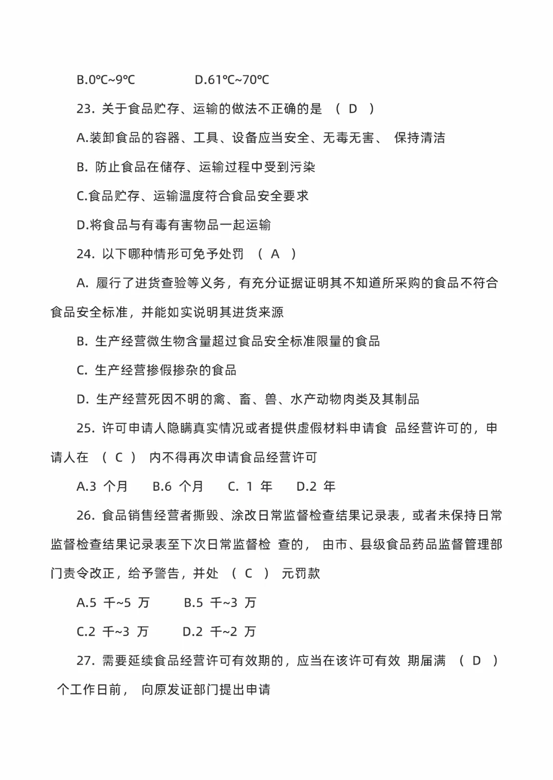
食品安全管理人员知识题库(食品销售)共68 题+答案。
#食品安全管理员
#食品安全培训考试
#食品安全
下一篇:
A-LIST|材料实验室Vol.2 蛋壳生物皮革
上一篇:
安徽耐候钢造型工程全国安装
相关内容
查看全部
央厨供应链大变革
2025-12-12 15:47
这老哥店也关了,
2025-12-12 15:45
最近鸡肉行情稳定
2025-12-12 15:42
经验之谈
2025-12-12 15:40
“反内卷”,快消
2025-12-12 15:28
高价烟彻底凉凉了
2025-12-12 15:25
2025避坑指南?36
2025-12-12 15:23
2025第一场雪吃炖
2025-12-12 15:21
太难了 真的扛不
2025-12-12 15:08
2025年12月5日全
2025-12-12 15:06