



各位产品伙伴好!近期研究了《预制菜市场趋势及场景开发建议》报告,发现这份资料对品类创新和场景突破有较高价值,特此分享给做食品赛道的同行们。
?三大市场趋势:
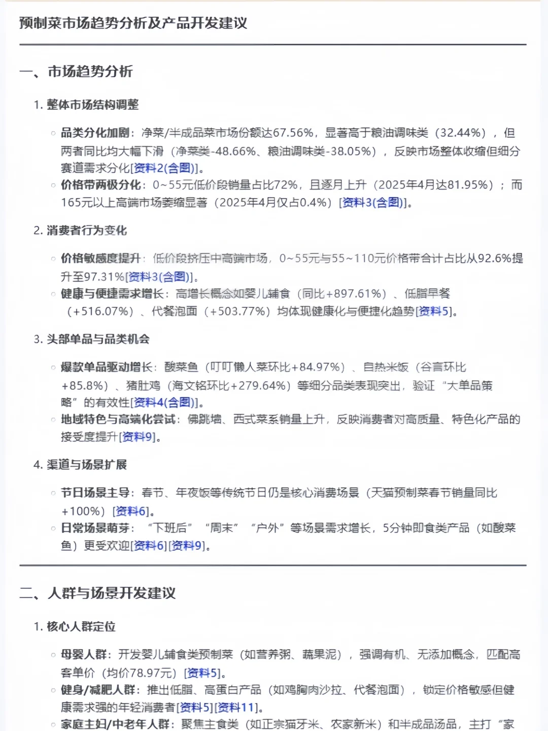
品类结构剧变:净菜/半成品菜市场份额年增27%,而传统粮油调味类销量同比下滑19%。这提示我们需重点布局\"轻烹饪\"赛道,特别是3-5分钟出餐的方案。
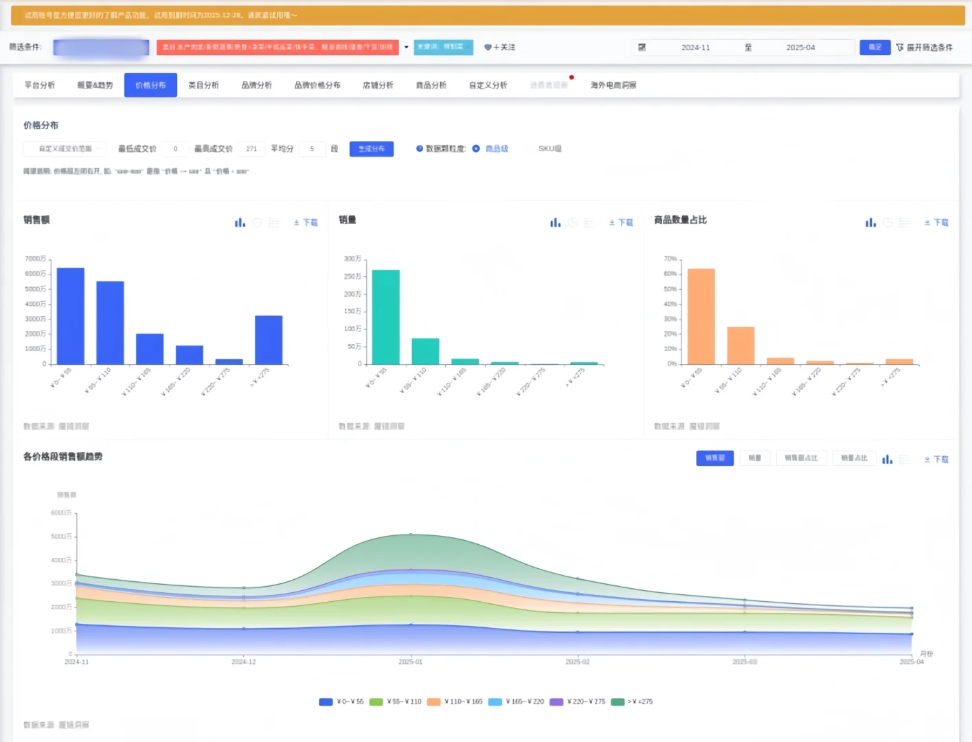
价格带重构:行业均价波动达±15%,但20-40元区间表现较稳。建议通过组合装(如主菜+配菜+酱料包)提升客单价,同时开发9.9元引流款占领下沉市场。
健康化风口:低脂餐销售额同比激增83%,其中0糖0卡产品达38%。可重点开发\"清洁标签\"产品,如用魔芋替代主食的控卡套餐。
? 三大场景开发策略:
母婴赛道破局:婴儿辅食类预制菜增速达行业均值3倍,但现存产品同质化严重。建议开发\"分阶营养包\"(如6月龄+高铁米粉+蔬菜泥组合),配套喂养日历增强粘性。
健身场景突围:针对健身房场景,可研发\"运动营养盒子\":含即食肉+藜麦饭+电解质水,包装设计成可单手开启的哑铃造型,满足训练后即时补给需求。
家庭聚餐革命:发现下沉市场宴席场景需求(红白喜事/节日聚餐)被严重忽视。可开发\"8菜1汤\"宴席套装,配置可降解保温餐盒,搭配视频版摆盘教程,减轻农村厨师人力短缺痛点。
?两个实战案例值得借鉴:
某品牌通过\"场景卡点\"设计实现突破:针对打工人推出\"周一套餐\"(含3个工作日晚餐+2个早餐),搭配微波炉程序,销量提升40%
某区域品牌主攻\"宴席预制菜\",在乡镇超市设置冷冻展柜+厨师榜,单店月销突破2000单。
欢迎食品赛道的伙伴们一起探讨产品突围方向!
#预制菜 #行业报告 #市场发展趋势 #食品 #产业发展趋势 #消费者市场洞察
?三大市场趋势:
品类结构剧变:净菜/半成品菜市场份额年增27%,而传统粮油调味类销量同比下滑19%。这提示我们需重点布局\"轻烹饪\"赛道,特别是3-5分钟出餐的方案。
价格带重构:行业均价波动达±15%,但20-40元区间表现较稳。建议通过组合装(如主菜+配菜+酱料包)提升客单价,同时开发9.9元引流款占领下沉市场。
健康化风口:低脂餐销售额同比激增83%,其中0糖0卡产品达38%。可重点开发\"清洁标签\"产品,如用魔芋替代主食的控卡套餐。
? 三大场景开发策略:
母婴赛道破局:婴儿辅食类预制菜增速达行业均值3倍,但现存产品同质化严重。建议开发\"分阶营养包\"(如6月龄+高铁米粉+蔬菜泥组合),配套喂养日历增强粘性。
健身场景突围:针对健身房场景,可研发\"运动营养盒子\":含即食肉+藜麦饭+电解质水,包装设计成可单手开启的哑铃造型,满足训练后即时补给需求。
家庭聚餐革命:发现下沉市场宴席场景需求(红白喜事/节日聚餐)被严重忽视。可开发\"8菜1汤\"宴席套装,配置可降解保温餐盒,搭配视频版摆盘教程,减轻农村厨师人力短缺痛点。
?两个实战案例值得借鉴:
某品牌通过\"场景卡点\"设计实现突破:针对打工人推出\"周一套餐\"(含3个工作日晚餐+2个早餐),搭配微波炉程序,销量提升40%
某区域品牌主攻\"宴席预制菜\",在乡镇超市设置冷冻展柜+厨师榜,单店月销突破2000单。
欢迎食品赛道的伙伴们一起探讨产品突围方向!
#预制菜 #行业报告 #市场发展趋势 #食品 #产业发展趋势 #消费者市场洞察
