发布信息
登陆/注册
搜索
搜索
导航
首页
产品供应
产品求购
企业库
酒业展会
行业资讯
认证会员
站内搜索
企业报道
当前位置:
首页
企业报道
正文
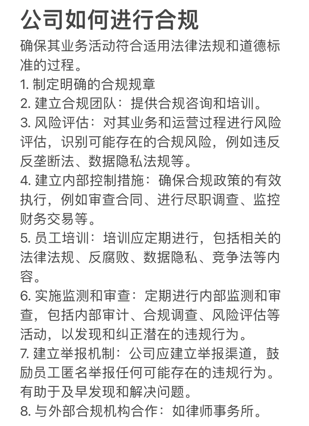
公司合规
作者:本站编辑
2025-11-30 15:22:28
0
公司合规
#合规
#法务面试
下一篇:
2025海南封关,这8个行业能起飞
上一篇:
寻找客源
相关内容
查看全部
与知己者共享,贵
2025-11-30 15:45
首次走进百年历史
2025-11-30 15:43
合规分享|投资管
2025-11-30 15:43
《企业知识产权合
2025-11-30 15:41
不可错过的国企董
2025-11-30 15:40
昆明市酿酒厂,你
2025-11-30 15:39
合规分享|合规管
2025-11-30 15:39
手把手教你做好企
2025-11-30 15:37
unit11今天学组织
2025-11-30 15:37
国企法规合规管理
2025-11-30 15:36