
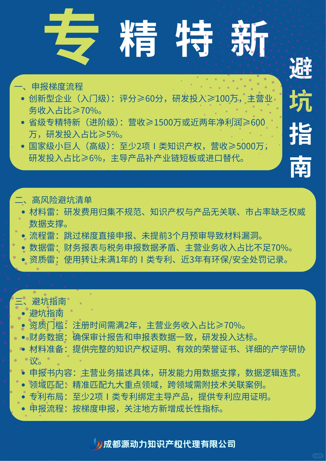
一、申报梯度流程,步步为营
专精特新申报分为三个梯度,每个梯度都有不同的要求。
创新型企业(入门级):评分要达到60分,研发投入≥100万,主营业务收入占比≥70%。
省级专精特新(进阶级):营收≥1500万或近两年净利润≥600万,研发投入占比≥5%。
国家级小巨人(高级):至少拥有2项Ⅰ类知识产权,营收≥5000万,研发投入占比≥6%,主导产品要补产业链短板或实现进口替代。
二、高风险避坑清单,精准避雷
1️⃣材料相关
研发费用单独建账,提供专项审计报告。
知识产权保持有效,提供最近1年的缴费证明。
市场占有率用行业协会和海关数据验证。
2️⃣流程相关
按“创新型→专精特新→小巨人”的顺序申报。
提前3个月预审,确保材料完整。
3️⃣数据相关
财务报表与税务申报数据保持一致。
主营业务收入占比≥70%。
4️⃣资质相关
避免使用转让未满1年的Ⅰ类专利。
确保近3年无环保、安全处罚记录。
三、避坑指南,一目了然
资质门槛:注册时间需满2年,主营业务收入占比≥70%。
财务数据:确保审计报告和申报表数据一致,研发投入达标。
材料准备:提供完整的知识产权证明、有效的荣誉证书、详细的产学研协议。
申报书内容:主营业务描述具体,研发能力用数据支撑,数据逻辑连贯。
领域匹配:精准匹配九大重点领域,跨领域需附技术关联案例。
专利布局:至少2项Ⅰ类专利绑定主导产品,提供专利应用证明。
申报流程:按梯度申报,关注地方新增成长性指标。
最后,务必牢记梯度申报的要求,提前准备好所有材料,确保数据的真实性和逻辑性。申报专精特新,先申报“创小”,这是政策要求,也是提升企业竞争力的关键一步。只要把握好关键点,就能少走弯路,提高申报成功率!
#企业 #项目申报 #政策 #专精特新 #专精特新小巨人 #科技型企业 #知识产权 #专精特新申报 #高新科技企业
专精特新申报分为三个梯度,每个梯度都有不同的要求。
创新型企业(入门级):评分要达到60分,研发投入≥100万,主营业务收入占比≥70%。
省级专精特新(进阶级):营收≥1500万或近两年净利润≥600万,研发投入占比≥5%。
国家级小巨人(高级):至少拥有2项Ⅰ类知识产权,营收≥5000万,研发投入占比≥6%,主导产品要补产业链短板或实现进口替代。
二、高风险避坑清单,精准避雷
1️⃣材料相关
研发费用单独建账,提供专项审计报告。
知识产权保持有效,提供最近1年的缴费证明。
市场占有率用行业协会和海关数据验证。
2️⃣流程相关
按“创新型→专精特新→小巨人”的顺序申报。
提前3个月预审,确保材料完整。
3️⃣数据相关
财务报表与税务申报数据保持一致。
主营业务收入占比≥70%。
4️⃣资质相关
避免使用转让未满1年的Ⅰ类专利。
确保近3年无环保、安全处罚记录。
三、避坑指南,一目了然
资质门槛:注册时间需满2年,主营业务收入占比≥70%。
财务数据:确保审计报告和申报表数据一致,研发投入达标。
材料准备:提供完整的知识产权证明、有效的荣誉证书、详细的产学研协议。
申报书内容:主营业务描述具体,研发能力用数据支撑,数据逻辑连贯。
领域匹配:精准匹配九大重点领域,跨领域需附技术关联案例。
专利布局:至少2项Ⅰ类专利绑定主导产品,提供专利应用证明。
申报流程:按梯度申报,关注地方新增成长性指标。
最后,务必牢记梯度申报的要求,提前准备好所有材料,确保数据的真实性和逻辑性。申报专精特新,先申报“创小”,这是政策要求,也是提升企业竞争力的关键一步。只要把握好关键点,就能少走弯路,提高申报成功率!
#企业 #项目申报 #政策 #专精特新 #专精特新小巨人 #科技型企业 #知识产权 #专精特新申报 #高新科技企业
