发布信息
登陆/注册
搜索
搜索
导航
首页
产品供应
产品求购
企业库
酒业展会
行业资讯
认证会员
站内搜索
企业报道
当前位置:
首页
企业报道
正文
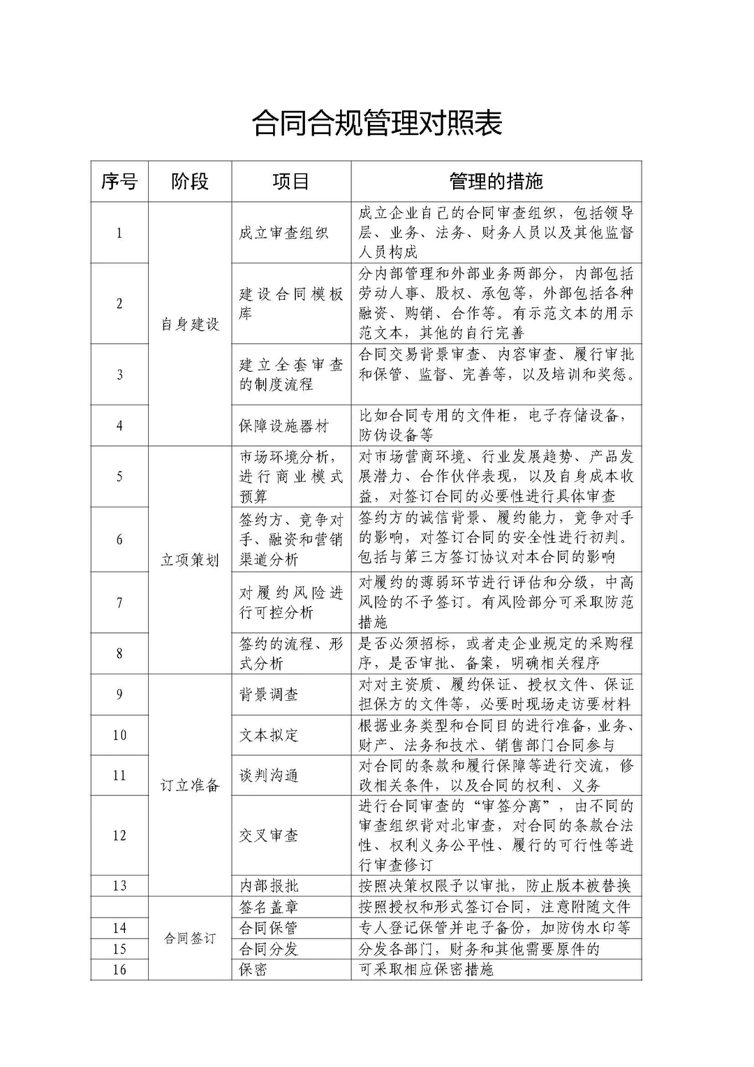
合同合规管理,一个简易对照版的
作者:本站编辑
2025-11-30 15:18:26
6
合同合规管理,一个简易对照版的
上一次出了一个合同条款审查的对照表,大家比较喜欢,这次我就合同管理的,我再总结一个对照表,使他能够在全过程管理中起到一定的作用,希望大家能够喜欢
#法律
#合同
#合规
#管理
下一篇:
?震惊!越来越多中国老板悄悄跑去印尼注
上一篇:
汤臣倍健26届校招开启啦 内推码自取
相关内容
查看全部
中国上市公司协会
2026-01-23 16:52
温州市颁发 “上
2026-01-23 16:52
从被动转型到主动
2026-01-23 16:51
超630家上市公司
2026-01-23 16:45
【电气就业】科华
2026-01-23 16:44
规避天价赔偿:上
2026-01-23 16:43
中国企业A股上市
2026-01-23 16:39
2024-2000年上市
2026-01-23 16:37
上市公司供应链韧
2026-01-23 16:35
阿里旗下芯片公司
2026-01-23 16:33