发布信息
登陆/注册
搜索
搜索
导航
首页
产品供应
产品求购
企业库
酒业展会
行业资讯
认证会员
站内搜索
企业报道
当前位置:
首页
企业报道
正文
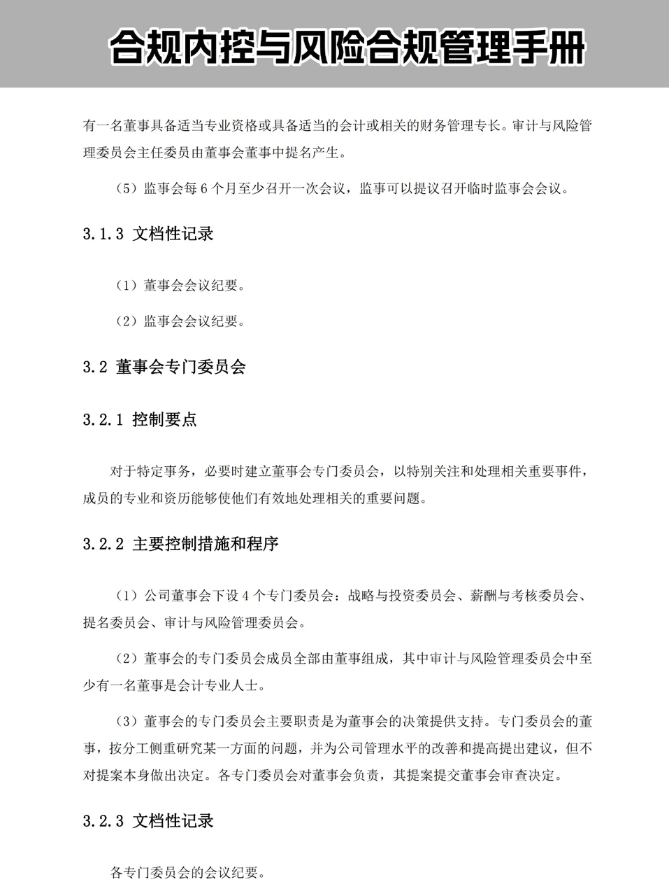
合规内控|企业合规风险管理手册
作者:本站编辑
2025-11-30 14:44:59
7
合规内控|企业合规风险管理手册
?宝子们,合规内控应注意哪些风险管理呢?别一不小心“踩雷”,到时候后悔都来不及。给大家整理了一份《企业合规内控风险管理手册》,不要让小疏忽变成大 麻烦!
~
?企业合规内控风险管理手册:
①风险评估
②控制活动
③内部环境
家人们加油?
.....
#企业合规师
#内部控制与风险管理
#企业管理
#合规
#职场干货
#企业合规
#规范化管理
#管理制度
#内控
#内控管理
下一篇:
合规管理|国有企业合规管理“三道防线”
上一篇:
国有合规管理 | 如何做好合规管理工作
相关内容
查看全部
湖南工业企业设备
2026-01-08 00:02
农业企业融资提升
2026-01-08 00:00
企业融资:中国银
2026-01-07 23:59
企业融资规划,不
2026-01-07 23:58
无人机企业融资再
2026-01-07 23:57
企业招聘 | 青岛
2026-01-07 23:56
精准投融资:为企
2026-01-07 23:54
益企向未来 | 专
2026-01-07 23:54
驭星观察 | 国内
2026-01-07 23:52
【西金分享】企业
2026-01-07 23:51