发布信息

上市公司最新内控管理办法(2024年11月)

作者:本站编辑      2025-11-30 14:32:49     10
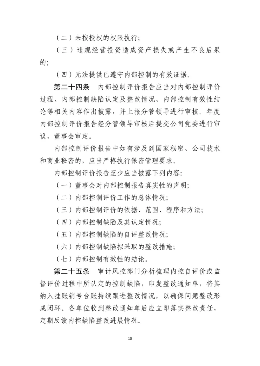
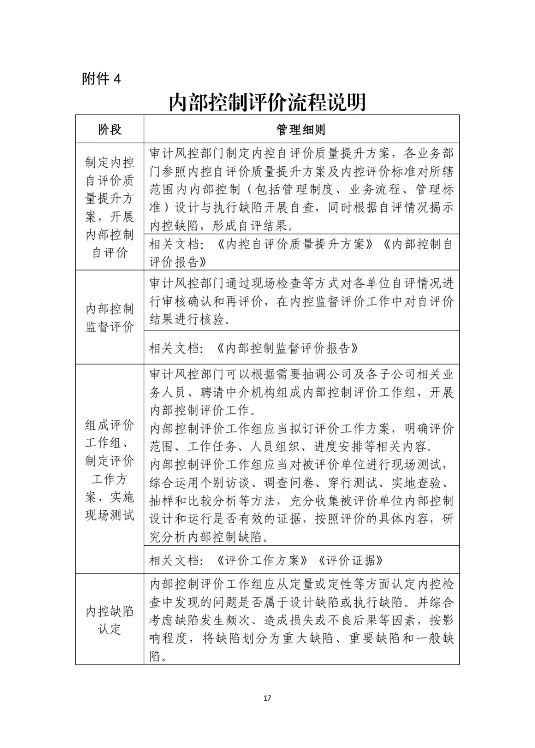
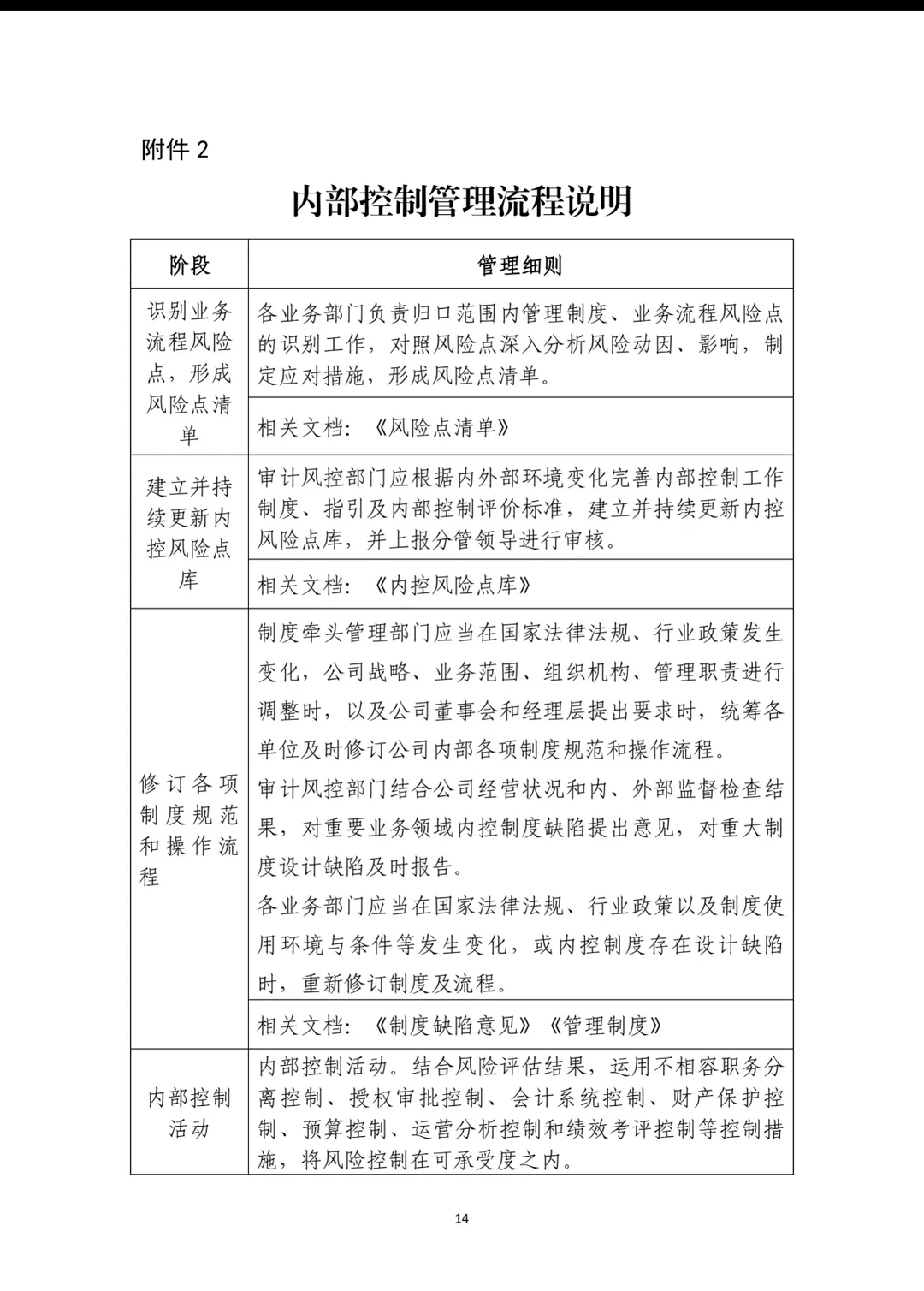
上市公司最新内控管理办法(2024年11月)

上市公司最新内控管理办法(2024年11月)

上市公司最新内控管理办法(2024年11月)

上市公司最新内控管理办法(2024年11月)

上市公司最新内控管理办法(2024年11月)

上市公司最新内控管理办法(2024年11月)

上市公司最新内控管理办法(2024年11月)

上市公司最新内控管理办法(2024年11月)

上市公司最新内控管理办法(2024年11月)

上市公司最新内控管理办法(2024年11月)

上市公司最新内控管理办法(2024年11月)

上市公司最新内控管理办法(2024年11月)

上市公司最新内控管理办法(2024年11月)

上市公司最新内控管理办法(2024年11月)

上市公司最新内控管理办法(2024年11月)

上市公司最新内控管理办法(2024年11月)

上市公司最新内控管理办法(2024年11月)

上市公司最新内控管理办法(2024年11月)

上市公司最新内控管理办法(2024年11月)

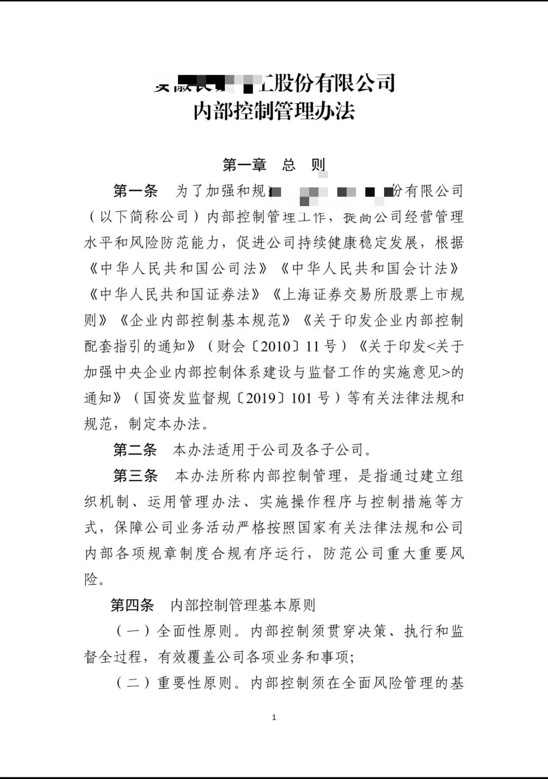
制度来源:雪球 XX军工(6016xx) 2024年11月公告

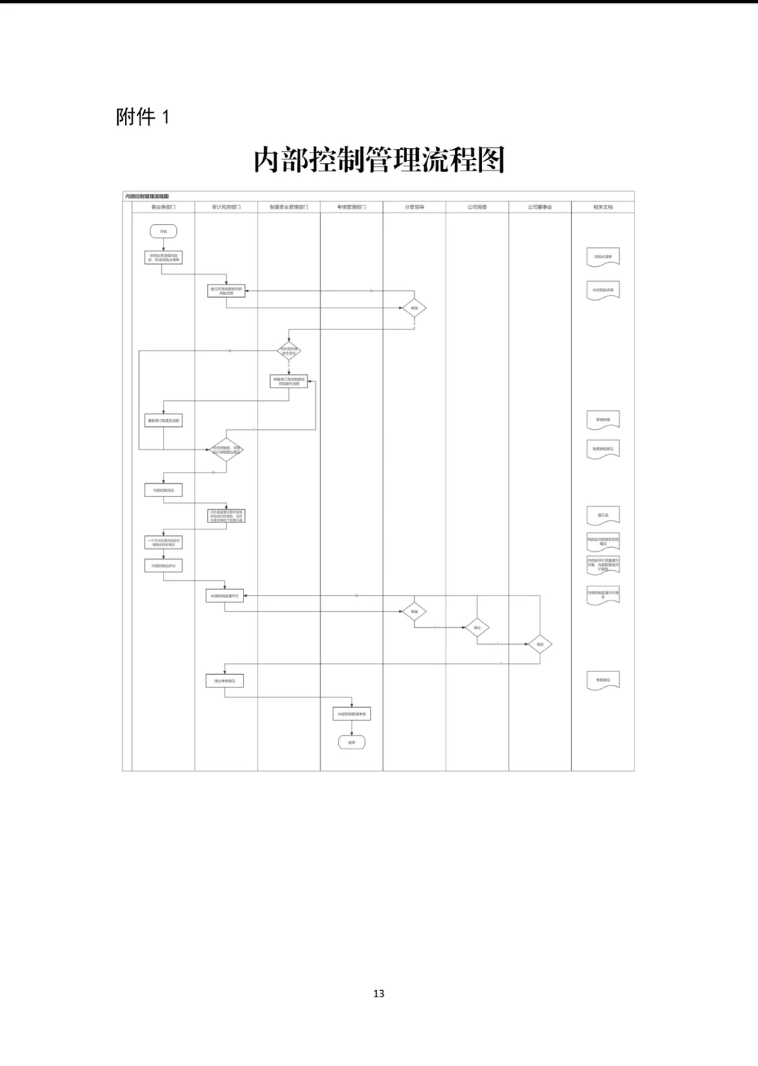
制度名称:安徽XX军工股份有限公司内部控制管理办法
#审计 #内部控制与风险管理 #四大会计师事务所 #企业法律顾问 #规范化管理 #企业合规 #管理制度 #内控

相关内容 查看全部