


宝子们,在企业运营中,内控管理就像是一道坚固的防线,能帮我们规避风险、保障安泉。但很多小伙伴可能会问:“内控管理到底有啥用?”?
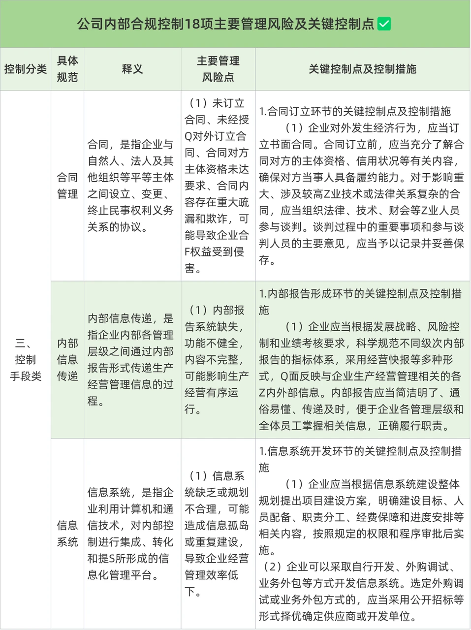
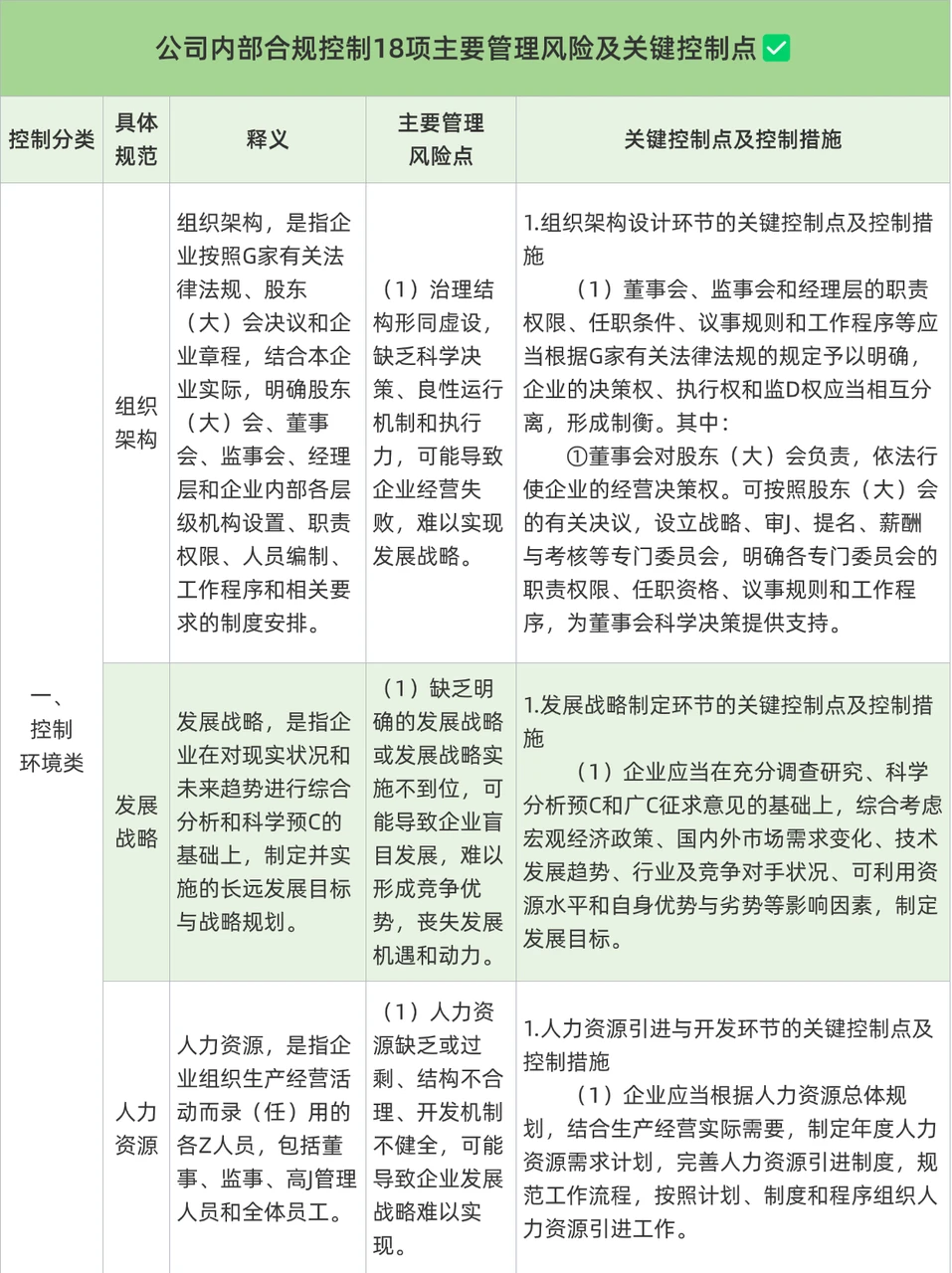
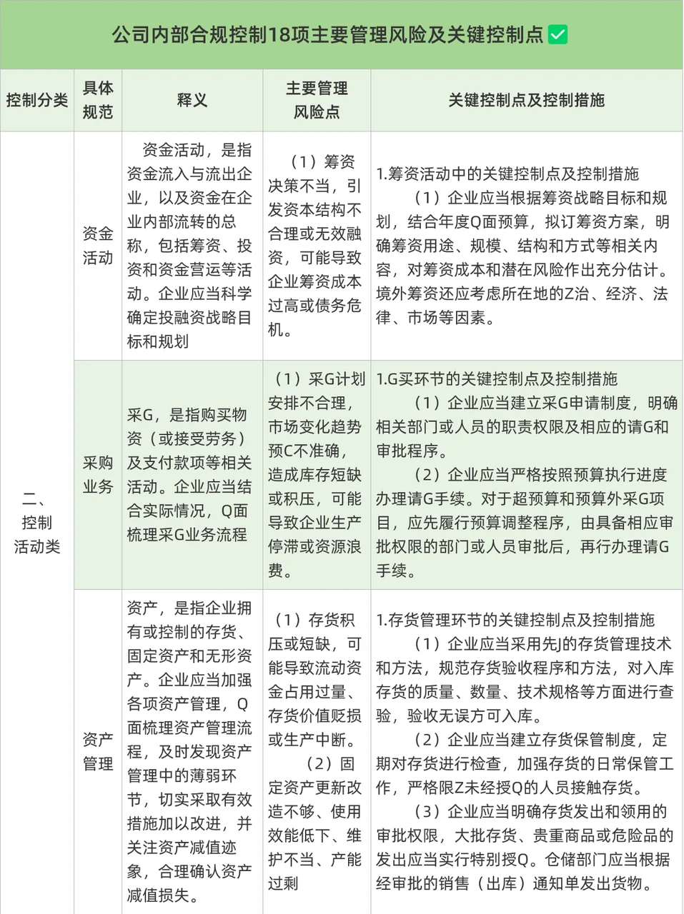
别慌,内控管理的作用可大了!它不今能规范企业的日常运营,还能确保各项业务流程顺畅无阻。从资金管理到采G流程,从合同签订到项目执行,每一个环节都有内控的身影。通过明确职责、规范流程,内控管理能有效F止舞弊、减少失误,让企业稳健发展。?
内控管理可不是高不可攀的理论,它就在我们身边。只要我们用心去了解、去实践,就能让企业更加规范、更加高晓。别再犹豫了,赶今学起来吧!?
宝子们,一起加油!?
#合规 #内部控制与风险管理 #企业合规师 #合规小白的锤炼计划 #内控审计 #合规圈内人 #记录吧就现在
别慌,内控管理的作用可大了!它不今能规范企业的日常运营,还能确保各项业务流程顺畅无阻。从资金管理到采G流程,从合同签订到项目执行,每一个环节都有内控的身影。通过明确职责、规范流程,内控管理能有效F止舞弊、减少失误,让企业稳健发展。?
内控管理可不是高不可攀的理论,它就在我们身边。只要我们用心去了解、去实践,就能让企业更加规范、更加高晓。别再犹豫了,赶今学起来吧!?
宝子们,一起加油!?
#合规 #内部控制与风险管理 #企业合规师 #合规小白的锤炼计划 #内控审计 #合规圈内人 #记录吧就现在
