







宝子们!? 在这个竞争激烈的时代,企业要想发展得好,制度建设那可是重中之重。这就好比给企业打造一个坚固的骨架,让各项运作都有章可循。?
这份管控制度设计,核 心就是围绕集团总部的定位,把它打造成一个战略决策中 心,聚焦在战略发展和资源优化这两大关键领域。就像给企业装上了一个超 级智慧大脑,能高 瞻远瞩,又能精打细算。?
然后呢,它还重点强化了18个总部能力的建设,其中战略管理等6个核 心能力更是重中之重。这就好比给企业打造了一支精英团队,各司其职,协同作战,为企业的发展保驾护航。??
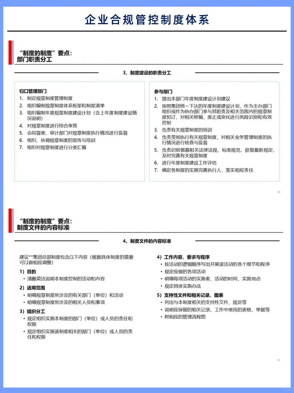
为了让大家更 好地理解,这份资料还贴心地附上了制度内容结构,包括目的、适用范围、组织分工等六个核 心部分,让制度的执行清晰明了,就像给企业运作画上了一条条清晰的跑道。?
宝子们,如果你也想深入了解企业如何通过制度建设实现科学化、标准化管理,这份资料绝 对不容错过!赶 紧来学夕吧!?
#get职场新知识 #合规小白的锤炼计划 #合规 #企业合规 #法务 #内部控制与风险管理 #合规管理 #律师 #记录吧就现在
这份管控制度设计,核 心就是围绕集团总部的定位,把它打造成一个战略决策中 心,聚焦在战略发展和资源优化这两大关键领域。就像给企业装上了一个超 级智慧大脑,能高 瞻远瞩,又能精打细算。?
然后呢,它还重点强化了18个总部能力的建设,其中战略管理等6个核 心能力更是重中之重。这就好比给企业打造了一支精英团队,各司其职,协同作战,为企业的发展保驾护航。??
为了让大家更 好地理解,这份资料还贴心地附上了制度内容结构,包括目的、适用范围、组织分工等六个核 心部分,让制度的执行清晰明了,就像给企业运作画上了一条条清晰的跑道。?
宝子们,如果你也想深入了解企业如何通过制度建设实现科学化、标准化管理,这份资料绝 对不容错过!赶 紧来学夕吧!?
#get职场新知识 #合规小白的锤炼计划 #合规 #企业合规 #法务 #内部控制与风险管理 #合规管理 #律师 #记录吧就现在
