发布信息
登陆/注册
搜索
搜索
导航
首页
产品供应
产品求购
企业库
酒业展会
行业资讯
认证会员
站内搜索
企业报道
当前位置:
首页
企业报道
正文
国企合规|国有企业供应商管理制度‼️
作者:本站编辑
2025-11-30 13:59:11
9
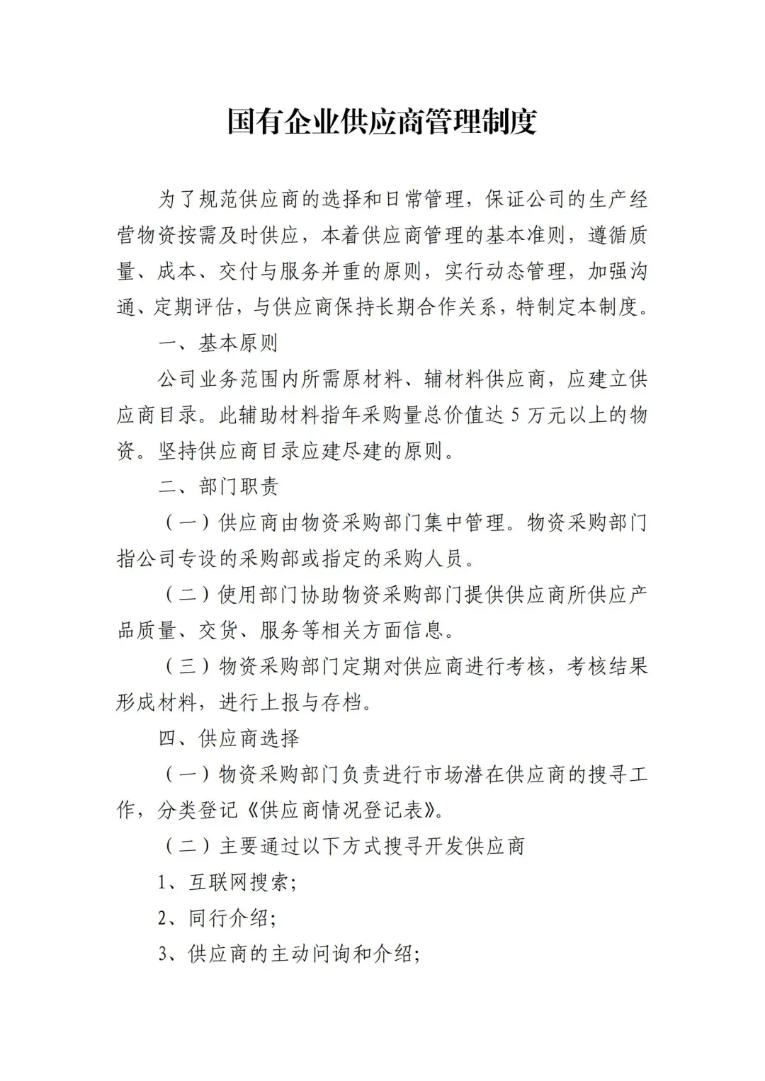
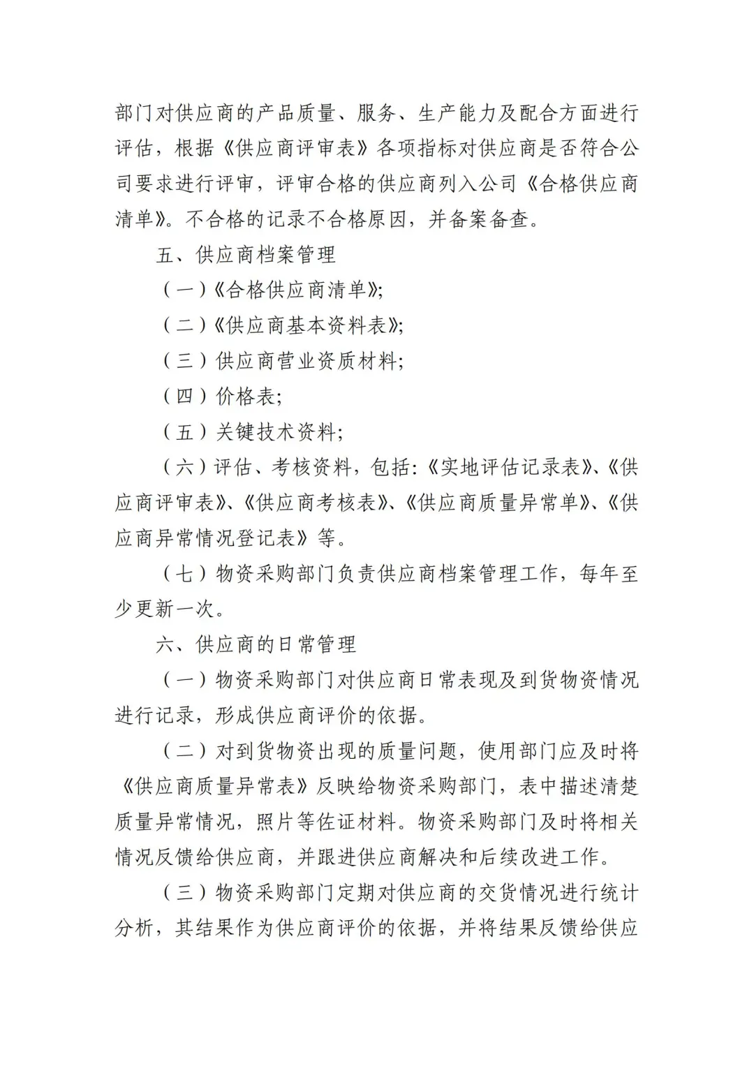
国企合规|国有企业供应商管理制度‼️
?感谢大家,关注避坑不迷路???
?今天分享一篇适合国企的供应商管理制度……
?资料有需求,内容感兴趣,可以进群或者评论区交流,相关内容可以点合集,或者首页可以进主页,右上角用关键字搜索?
———————————
?不打水印|真诚分享
?不搞套路|友好沟通
?不做节选|全文共享
———————————
#国企
#国有企业
#合规
#合规管理
#供应商
#供应商管理制度
下一篇:
托盘体积测量 异方科技GS300性能颠覆传统
上一篇:
食品源头厂家,出口,专供海外各大商超
相关内容
查看全部
金融监管风暴再起
2026-03-25 15:07
企业贷被拒,90%的
2026-03-25 15:04
供反向保理:核心
2026-03-25 15:03
更好满足企业跨境
2026-03-25 15:02
中小企业融资工具
2026-03-25 15:00
金文:浅谈融资租
2026-03-25 14:58
2026年3月企业经
2026-03-25 14:15
2026 中大企业融
2026-03-25 14:14
中小企业融资工具
2026-03-25 14:12
企业融资、保控制
2026-03-25 14:11