发布信息
登陆/注册
搜索
搜索
导航
首页
产品供应
产品求购
企业库
酒业展会
行业资讯
认证会员
站内搜索
企业报道
当前位置:
首页
企业报道
正文
国有企业合规经营180项负面清单‼️真香
作者:本站编辑
2025-11-30 13:57:40
11
国有企业合规经营180项负面清单‼️真香
小宝们,如果你恰好在国企上班或者日常业务中经常和国企对接,有时候对于一些合规 经 营处理的条条框框是不是很容易犯迷糊
,遗漏细节,今天给大家梳理了国有企业合规经 营180项负 面清单?,涉及5大分类,小宝们可以把重 要的事项圈画✍?出来,日常记得对照着学夕啦
!
~
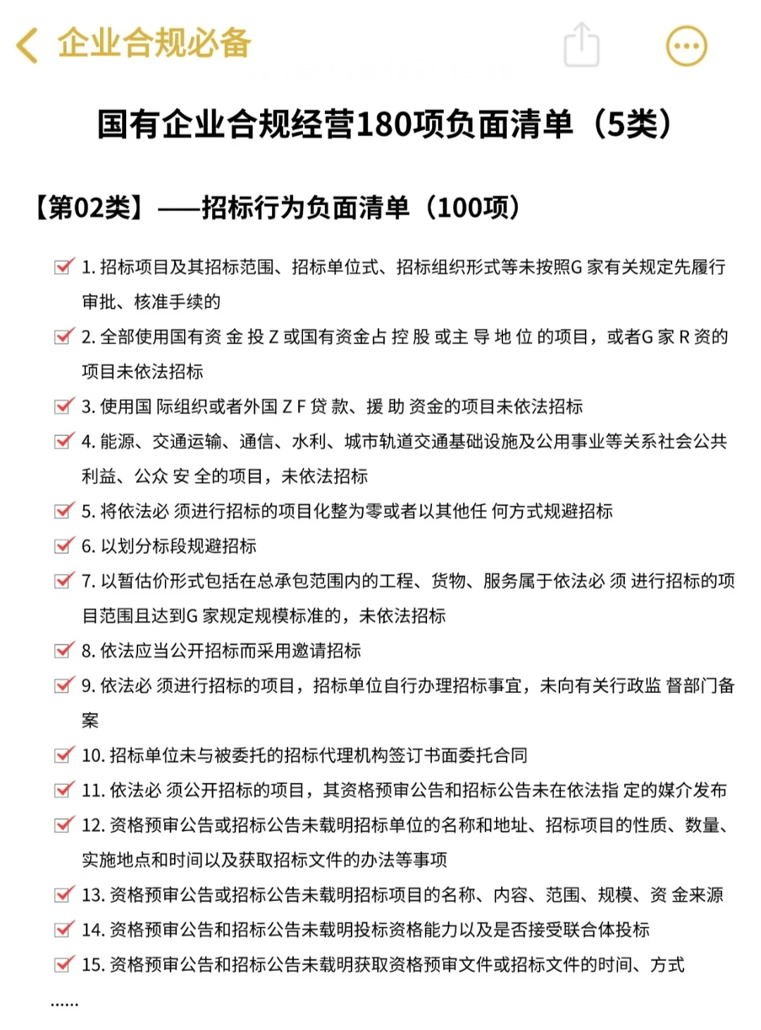
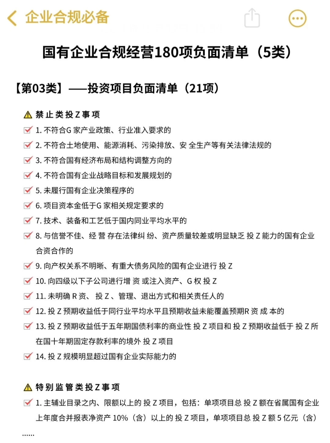
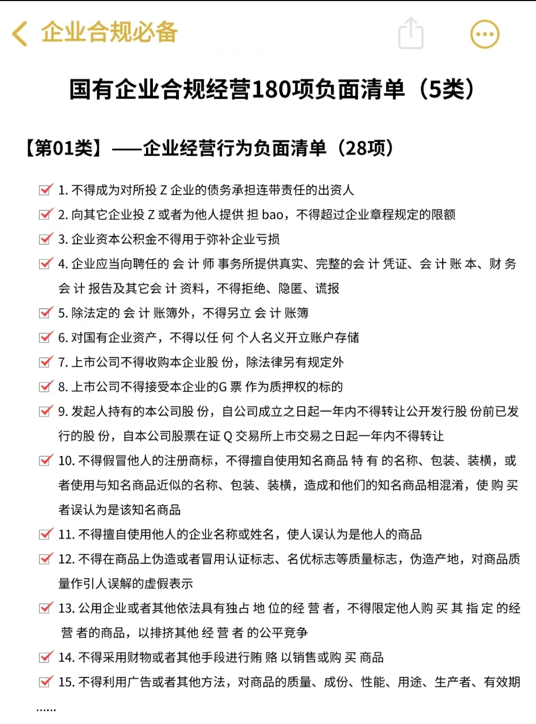
‼️国有企业合规经 营 负 面清单180项:
1️⃣企业经 营行为(28 项)
2️⃣招 标行为(100 项)
3️⃣投 Z项目(21 项)
4️⃣混改(6 项)
5️⃣廉 洁从业(25 项)
~
合规小宝们加油呀!
#合规
#企业合规
#企业合规师
#企业合规师考试
#合规管理
#律师
#法务
#企业合规师证书
#企业合规师备考
#财税合规
下一篇:
食品源头厂家,出口,专供海外各大商超
上一篇:
? 太原农产品创业必看!公司vs个体注册攻略
相关内容
查看全部
深圳中小微企业主
2026-03-23 01:00
赣州全南县金盛源
2026-03-23 00:58
香港稳定币支付公
2026-03-22 23:47
覆盖数据中心网络
2026-03-22 23:45
破局2026:中小微
2026-03-22 23:45
7.2亿元,芜湖首批
2026-03-22 23:42
那些看起来“命好
2026-03-22 23:41
这家机器人公司天
2026-03-22 23:40
定调:2026年企业
2026-03-22 23:38
3月16日-3月20日
2026-03-22 23:37