发布信息
登陆/注册
搜索
搜索
导航
首页
产品供应
产品求购
企业库
酒业展会
行业资讯
认证会员
站内搜索
企业报道
当前位置:
首页
企业报道
正文
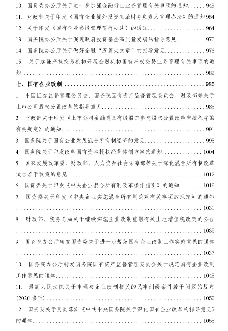
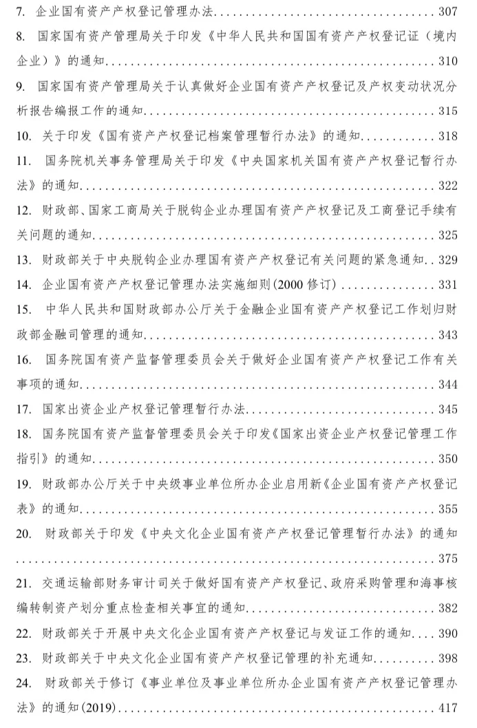
国有企业相关法律法规汇编
作者:本站编辑
2025-11-30 13:35:05
5
国有企业相关法律法规汇编
国有企业相关法律法规汇编——企业合规的全景手册 政策全书 值得收藏!
#企业
#法律
#法规
#政策
#国企
@财务总监@法务@财务@企业
下一篇:
全国各地农产品大全
上一篇:
怎么会有这么美的兰花!
相关内容
查看全部
1月24-25日(周末)
2026-01-26 00:54
数家上市公司 布
2026-01-26 00:53
信宸资本,联手一
2026-01-26 00:52
1月25日 晚间沪深
2026-01-26 00:51
一图掌握上市公司
2026-01-26 00:50
存储芯片价格暴涨
2026-01-26 00:48
股票知识分享03:
2026-01-26 00:47
医疗器械上市公司
2026-01-26 00:46
化工行业产业链梳
2026-01-26 00:43
每天了解一家上市
2026-01-26 00:39