发布信息
登陆/注册
搜索
搜索
导航
首页
产品供应
产品求购
企业库
酒业展会
行业资讯
认证会员
站内搜索
企业报道
当前位置:
首页
企业报道
正文
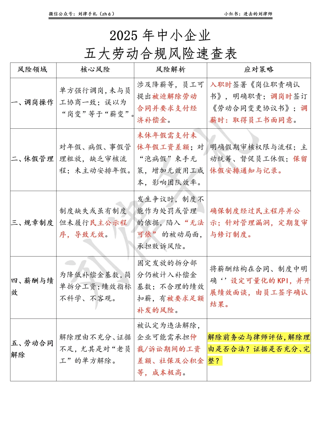
2025年中小企业五大劳动合规风险速查表❗
作者:本站编辑
2025-11-30 13:28:46
5
2025年中小企业五大劳动合规风险速查表❗
2025年临近尾声,结合常法服务中处理的大量一线劳动争议来看,不少中小企业正处在“开源节流”的关键阶段。
为控制用工成本,企业常常在劳动合规方面埋下隐患。
五大风险点即调岗、休假、薪酬、制度及解除劳动关系等极为典型,基本涵盖了当前企业最常遭遇的用工难题❗
#北京劳动法律师
#劳动法律师
#常年法律顾问
#企业合规
#企业法律顾问
#法律实务
下一篇:
大家有吃过的纯天然农产品吗
上一篇:
工业之美 璀璨而有力量 不锈钢法兰
相关内容
查看全部
中国外汇 | 并购
2026-01-21 16:54
拟上市企业股改的
2026-01-21 16:53
2026,国产GPU企业
2026-01-21 16:49
地方国资入主上市
2026-01-21 16:47
2026年首家!刚刚,
2026-01-21 16:44
#财经新闻速递 #
2026-01-21 12:09
中石油昆仑金融租
2026-01-21 11:53
最新政策!这两类
2026-01-21 11:44
企业主必看!如何
2026-01-21 11:35
关于实施中小微企
2026-01-21 10:47