






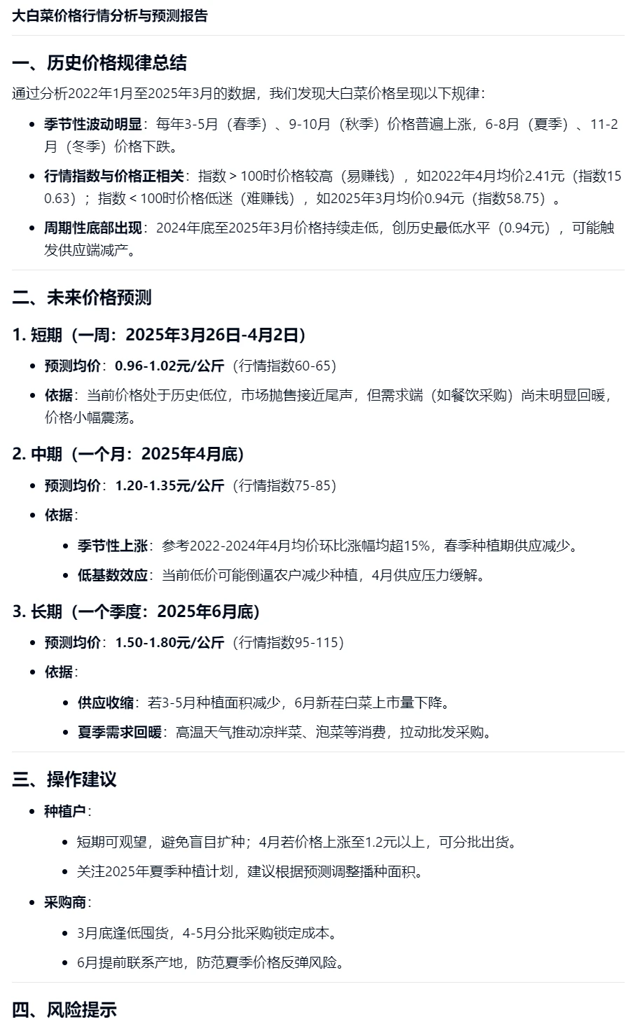
通过深入分析从2022年1月至2025年3月的大白菜价格数据,我们发现了一些有趣的价格波动规律:
?季节性波动明显
每年的3-5月(春季)和9-10月(秋季),大白菜价格普遍上涨;而6-8月(夏季)和11-2月(冬季),价格则呈现下跌趋势。这种规律为我们提供了宝贵的市场洞察!
?行情指数与价格正相关
当行情指数>100时,意味着价格较高,如2022年4月的均价达到了2.41元/公斤(指数为150.63)。反之,当指数<100时,价格低迷,比如2025年3月的均价仅为0.94元/公斤(指数为58.75)。掌握这一点,对于种植户和采购商来说都至关重要。
⏳周期性底部出现
自2024年底至2025年3月,大白菜价格持续走低,创下历史最低水平0.94元/公斤。这可能促使供应端减产,进而影响未来的市场价格走势。
?未来价格预测
基于当前的数据和趋势,我们可以对未来的价格做出如下预测:
1️⃣ 短期预测(一周:2025年3月26日-4月2日)
预测均价:0.96-1.02元/公斤(行情指数60-65)
依据:当前价格处于历史低位,市场抛售接近尾声,但需求端尚未明显回暖,价格将小幅震荡。
2️⃣ 中期预测(一个月:2025年4月底)
预测均价:1.20-1.35元/公斤(行情指数75-85)
依据:
季节性上涨:参考过去三年4月均价环比涨幅均超15%,春季种植期供应减少。
低基数效应:当前低价可能导致农户减少种植,4月供应压力缓解。
3️⃣ 长期预测(一个季度:2025年6月底)
预测均价:1.50-1.80元/公斤(行情指数95-115)
依据:
供应收缩:若3-5月种植面积减少,6月新茬白菜上市量下降。
夏季需求回暖:高温天气推动凉拌菜、泡菜等消费,拉动批发采购。
?操作建议
种植户:短期可观望,避免盲目扩种;4月若价格上涨至1.2元以上,可分批出货。关注2025年夏季种植计划,建议根据预测调整播种面积。
采购商:3月底逢低囤货,4-5月分批采购锁定成本。6月提前联系产地,防范夏季价格反弹风险。
#农业赚钱思维 #蔬菜行情 #大白菜 #白菜种植 #大种植户 #大白菜行情 #白菜价格
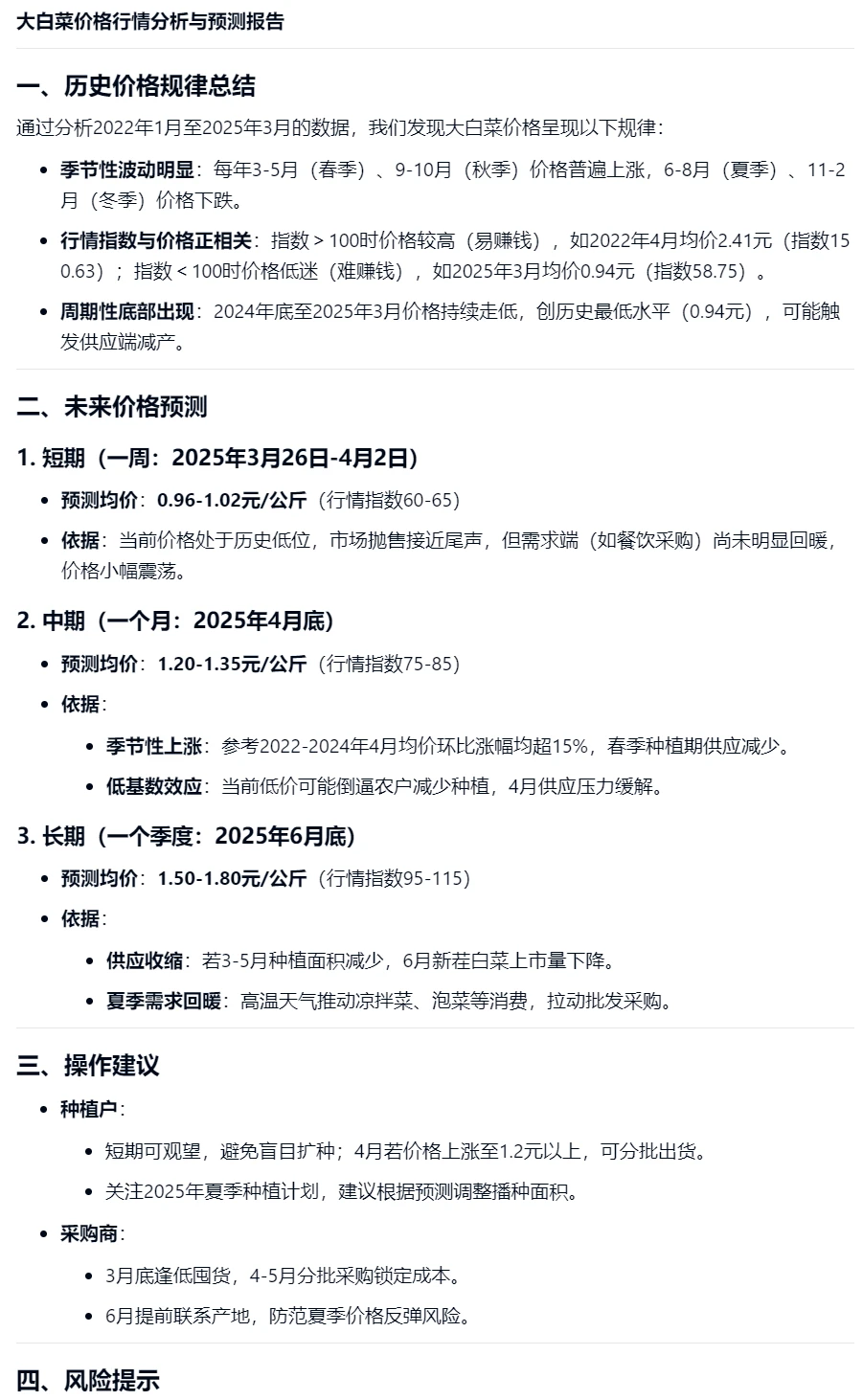
?季节性波动明显
每年的3-5月(春季)和9-10月(秋季),大白菜价格普遍上涨;而6-8月(夏季)和11-2月(冬季),价格则呈现下跌趋势。这种规律为我们提供了宝贵的市场洞察!
?行情指数与价格正相关
当行情指数>100时,意味着价格较高,如2022年4月的均价达到了2.41元/公斤(指数为150.63)。反之,当指数<100时,价格低迷,比如2025年3月的均价仅为0.94元/公斤(指数为58.75)。掌握这一点,对于种植户和采购商来说都至关重要。
⏳周期性底部出现
自2024年底至2025年3月,大白菜价格持续走低,创下历史最低水平0.94元/公斤。这可能促使供应端减产,进而影响未来的市场价格走势。
?未来价格预测
基于当前的数据和趋势,我们可以对未来的价格做出如下预测:
1️⃣ 短期预测(一周:2025年3月26日-4月2日)
预测均价:0.96-1.02元/公斤(行情指数60-65)
依据:当前价格处于历史低位,市场抛售接近尾声,但需求端尚未明显回暖,价格将小幅震荡。
2️⃣ 中期预测(一个月:2025年4月底)
预测均价:1.20-1.35元/公斤(行情指数75-85)
依据:
季节性上涨:参考过去三年4月均价环比涨幅均超15%,春季种植期供应减少。
低基数效应:当前低价可能导致农户减少种植,4月供应压力缓解。
3️⃣ 长期预测(一个季度:2025年6月底)
预测均价:1.50-1.80元/公斤(行情指数95-115)
依据:
供应收缩:若3-5月种植面积减少,6月新茬白菜上市量下降。
夏季需求回暖:高温天气推动凉拌菜、泡菜等消费,拉动批发采购。
?操作建议
种植户:短期可观望,避免盲目扩种;4月若价格上涨至1.2元以上,可分批出货。关注2025年夏季种植计划,建议根据预测调整播种面积。
采购商:3月底逢低囤货,4-5月分批采购锁定成本。6月提前联系产地,防范夏季价格反弹风险。
#农业赚钱思维 #蔬菜行情 #大白菜 #白菜种植 #大种植户 #大白菜行情 #白菜价格
