发布信息
登陆/注册
搜索
搜索
导航
首页
产品供应
产品求购
企业库
酒业展会
行业资讯
认证会员
站内搜索
食品餐饮
当前位置:
首页
食品餐饮
正文
新粮上市洪峰压顶,玉米市场遭遇“闪崩”周
作者:本站编辑
2025-11-26 14:58:27
0
新粮上市洪峰压顶,玉米市场遭遇“闪崩”周
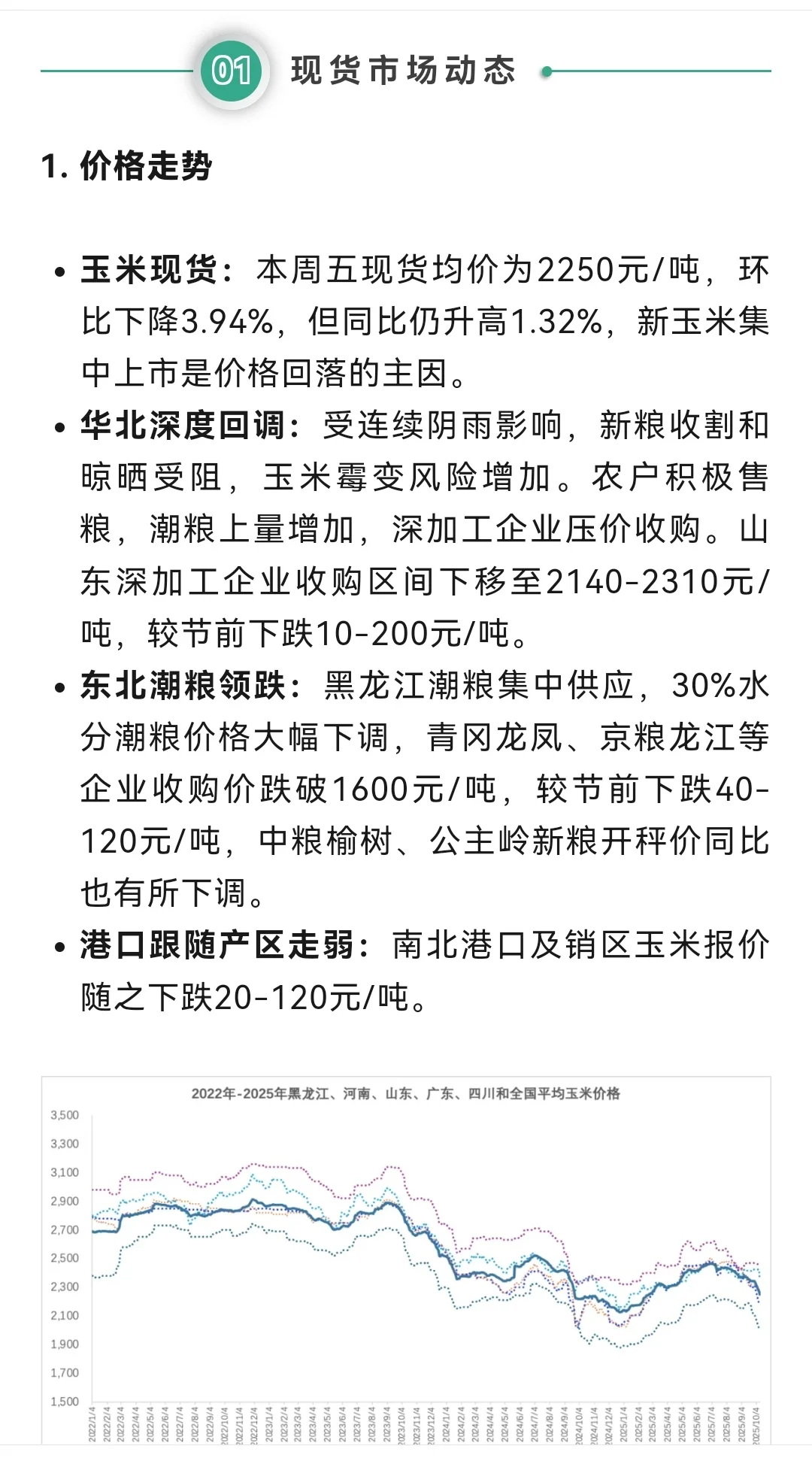
本周五玉米现货均价大幅下挫3.94%至2250元/吨。华北阴雨致粮质下降,东北潮粮领跌,市场看空情绪浓厚。期货C2511刷新年内新低。下游养殖全面亏损,需求承接乏力。短期供应压力主导市场,价格预计继续探底,关注成本支撑及政策动向。建议现货顺势出货,期货谨慎偏空。
#秣宝网
#玉米市场
#玉米市场行情
#玉米价格
#玉米供需
#玉米期货
#玉米现货
下一篇:
管中式锥形阀执行器:电动液动、手轮哪种好
上一篇:
?KNX|theben超低功耗电磁阀
相关内容
查看全部
今日香蕉价格市场
2025-11-26 16:35
70页报告|餐饮企
2025-11-26 16:32
一文知晓:食品与
2025-11-26 16:29
‼休闲食品周观点
2025-11-26 16:27
12.4日花生现货价
2025-11-26 16:14
简单谈一下红枣的
2025-11-26 16:12
2024西红柿价格走
2025-11-26 16:10
AI工具预测2025年
2025-11-26 16:07
公斤飞天连涨。2
2025-11-26 16:05
中农数据月报价波
2025-11-26 16:03