发布信息
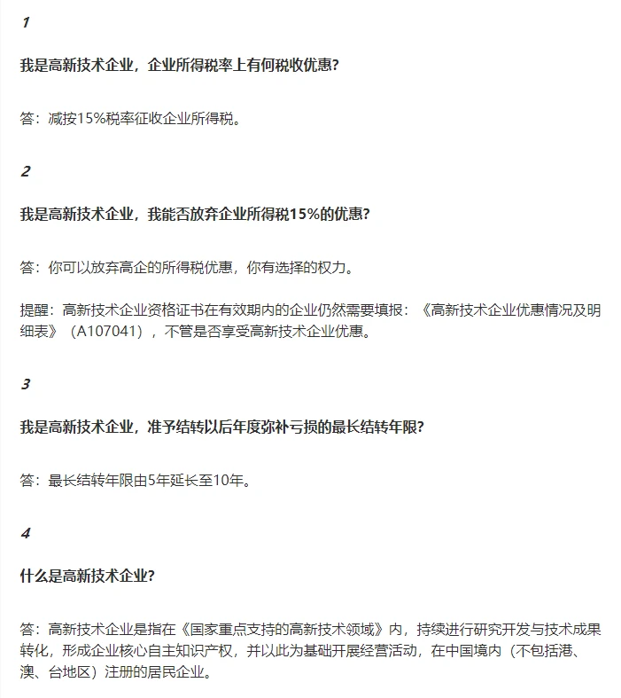
登陆/注册
搜索
搜索
导航
首页
产品供应
产品求购
企业库
酒业展会
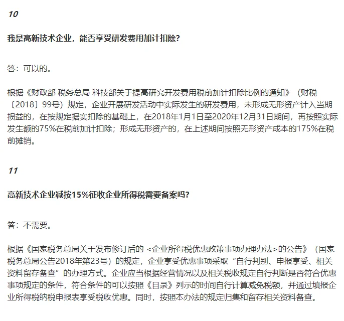
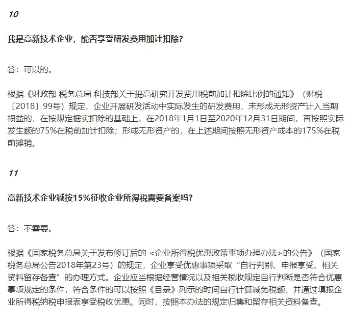
行业资讯
认证会员
站内搜索
企业报道
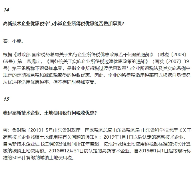
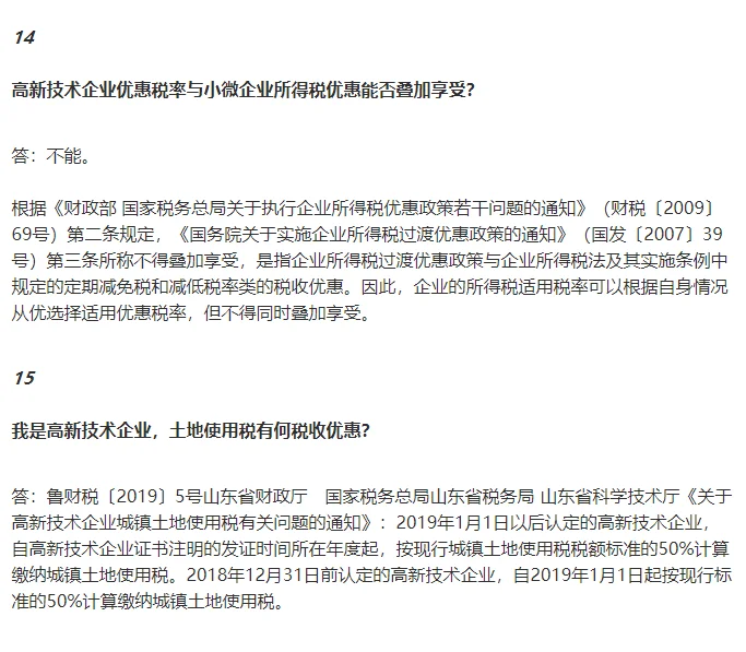
当前位置:
首页
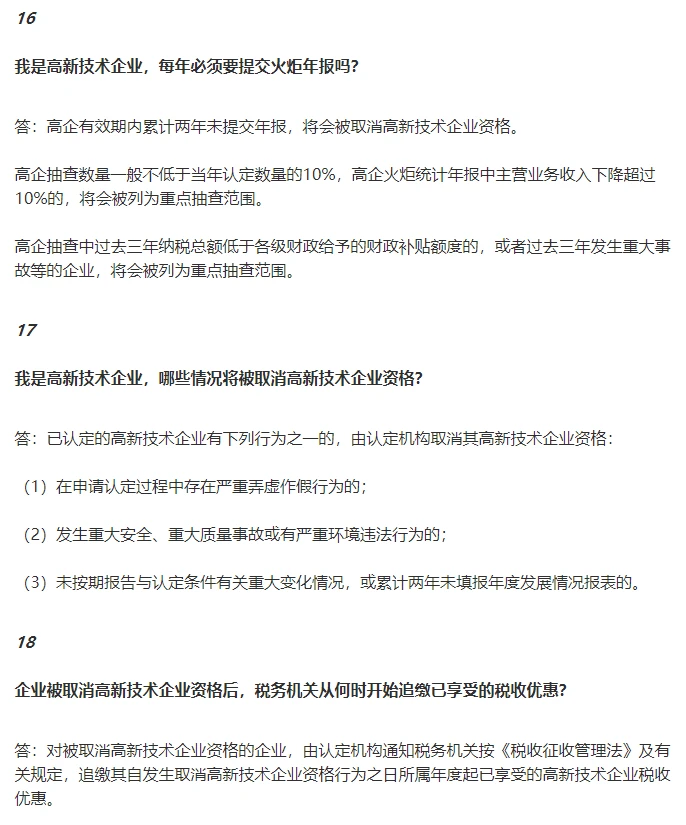
企业报道
正文
高新技术企业税务问题大汇总
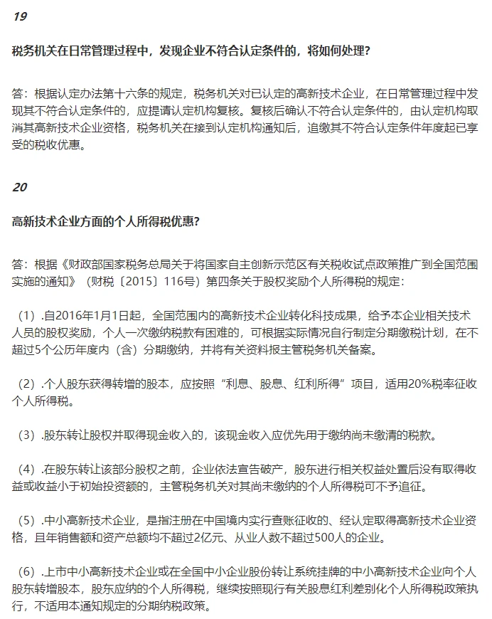
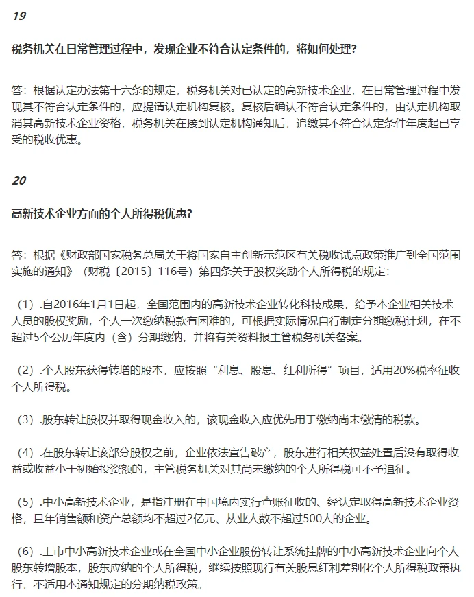
作者:本站编辑
2025-11-25 11:29:15
9
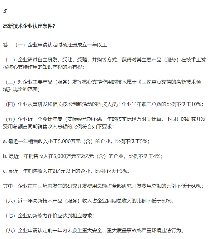
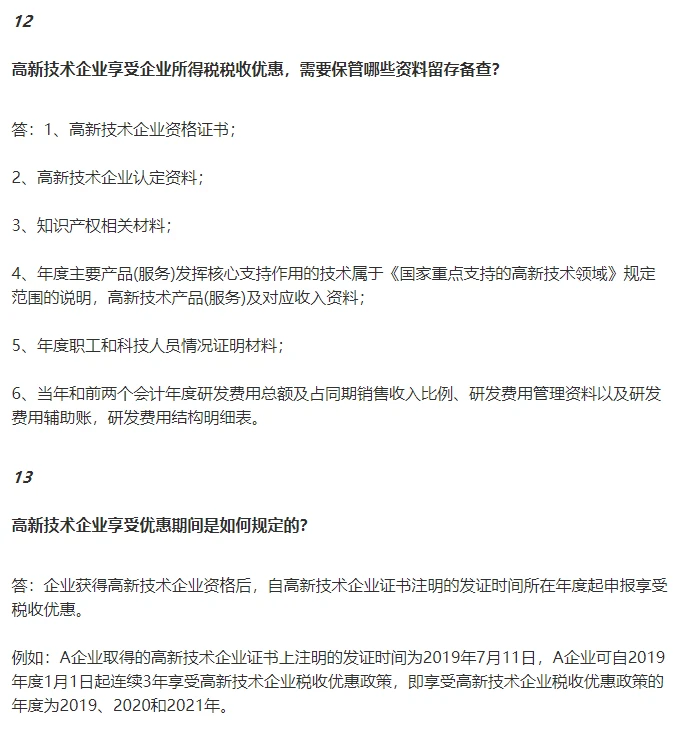
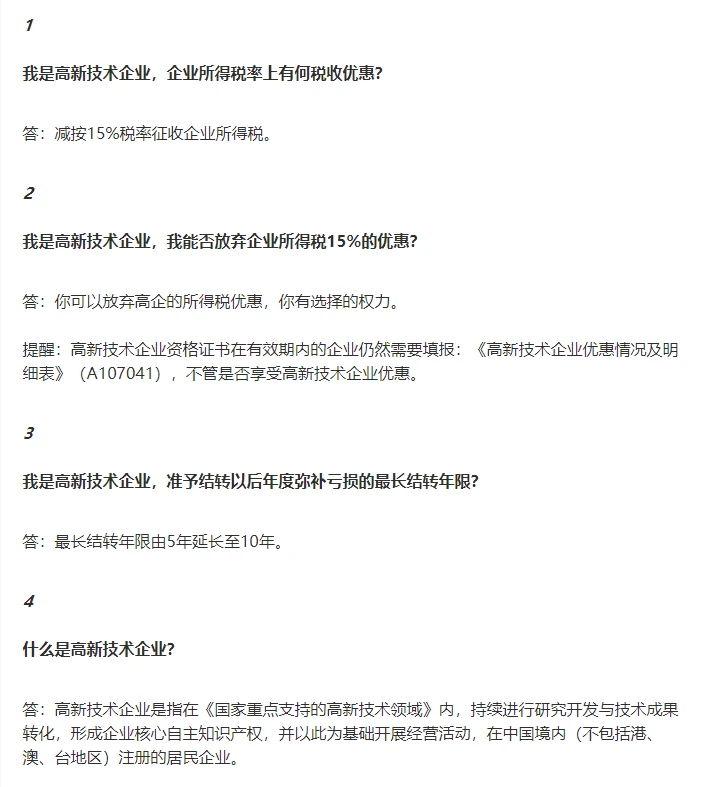
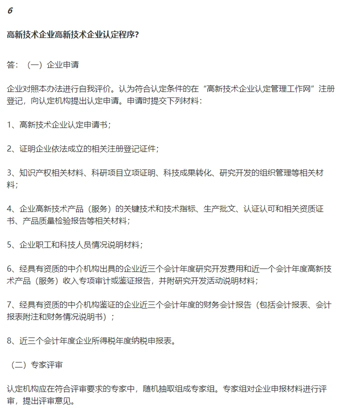
高新技术企业税务问题大汇总
高新技术企业是国家支持扶持的企业,在税务问题上肯定和传统商贸企业,工业企业不一样,本博主给大家做了汇总,包括税务问题,如何申报高新技术企业,以及成为高新技术企业后需要注意哪些事项!友友们记得点赞➕收藏
#财务干货
#高新技术企业认定
#高新科技企业
下一篇:
27考研?南大考研必备物品清单!
上一篇:
做好汤圆这一块/:?
相关内容
查看全部
企业融资——中国
2026-01-05 09:31
关于征集企业融资
2026-01-05 09:30
企业融资 | 初创
2026-01-05 09:28
企业融资诉求现场
2026-01-05 09:27
企业融资的底层逻
2026-01-05 09:25
企业融资的 “好
2026-01-05 09:24
又一新能源企业完
2026-01-05 09:22
【项目推介】某央
2026-01-05 09:21
四大行2026首创融
2026-01-05 09:20
课程预告 | 《创
2026-01-05 09:19