发布信息
登陆/注册
搜索
搜索
导航
首页
产品供应
产品求购
企业库
酒业展会
行业资讯
认证会员
站内搜索
企业报道
当前位置:
首页
企业报道
正文
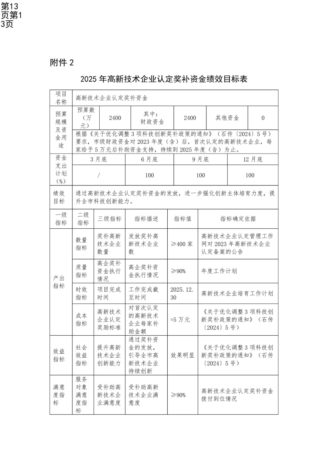
高新技术企业认定奖补下达
作者:本站编辑
2025-11-25 11:16:12
12
高新技术企业认定奖补下达
石家庄奖补480家企业,2025年正对2023年通过高新技术企业认定奖补市级资金下达。
#高新技术企业认定
#高新认定
#高新奖补
下一篇:
俄罗斯莫斯科石油天然气展览会 NEFTEGAZ
上一篇:
距离你0.9km的食品厂,福利待遇拉满
相关内容
查看全部
广州发布优化营商
2026-04-17 18:34
全国企业大额融资
2026-04-17 18:31
企业融资不再难,
2026-04-17 18:21
商丘市虞城局不动
2026-04-17 18:13
山西省农业信贷融
2026-04-17 18:06
科创企业融资不踩
2026-04-17 18:01
【通知】关于征集
2026-04-17 18:00
上海一家科技公司
2026-04-17 17:56
科小资质与企业投
2026-04-17 17:50
重磅!2026年企业
2026-04-17 17:48