发布信息
登陆/注册
搜索
搜索
导航
首页
产品供应
产品求购
企业库
酒业展会
行业资讯
认证会员
站内搜索
企业报道
当前位置:
首页
企业报道
正文
用AI大模型写合规报告
作者:本站编辑
2025-11-25 05:52:56
5
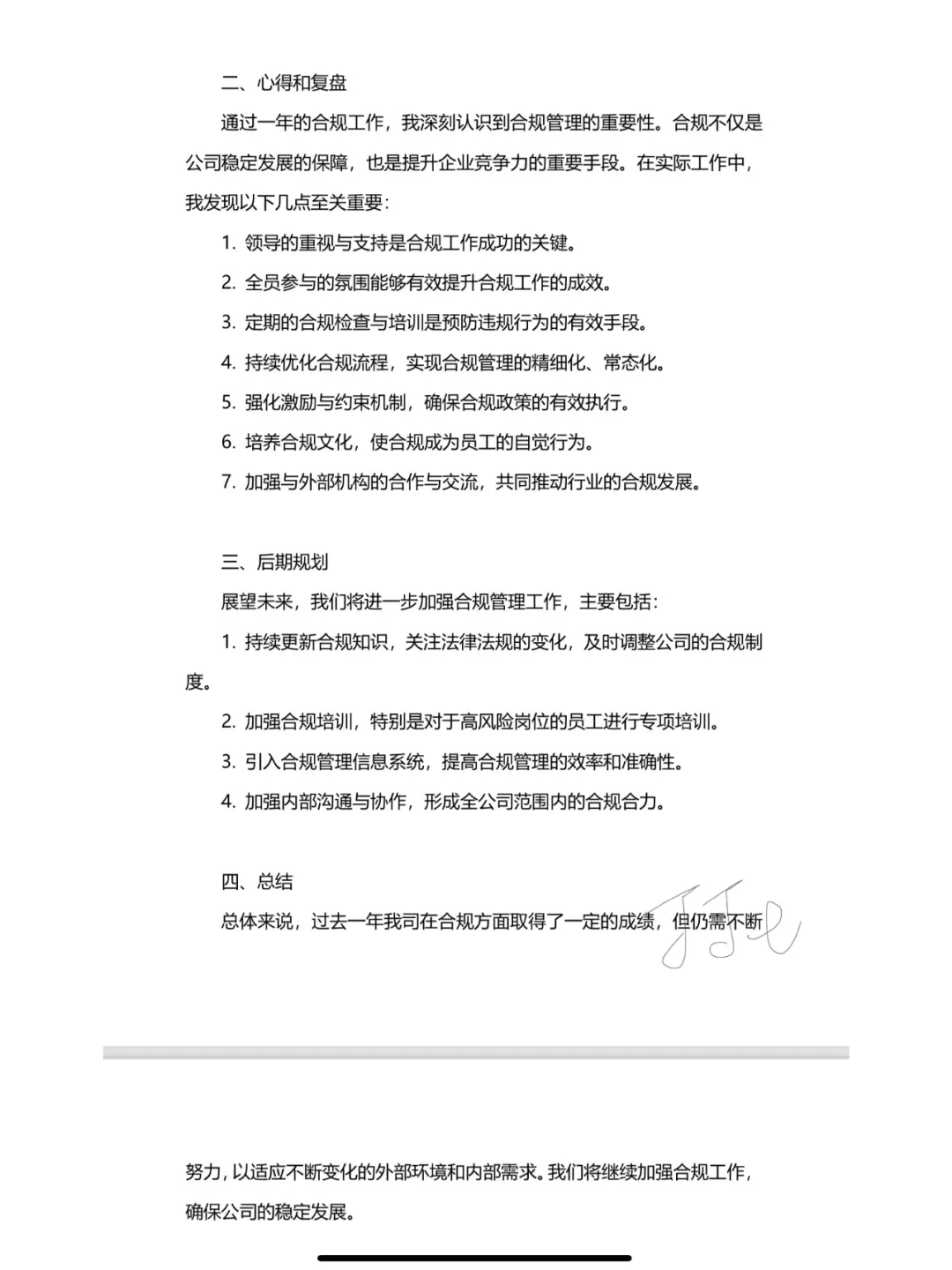
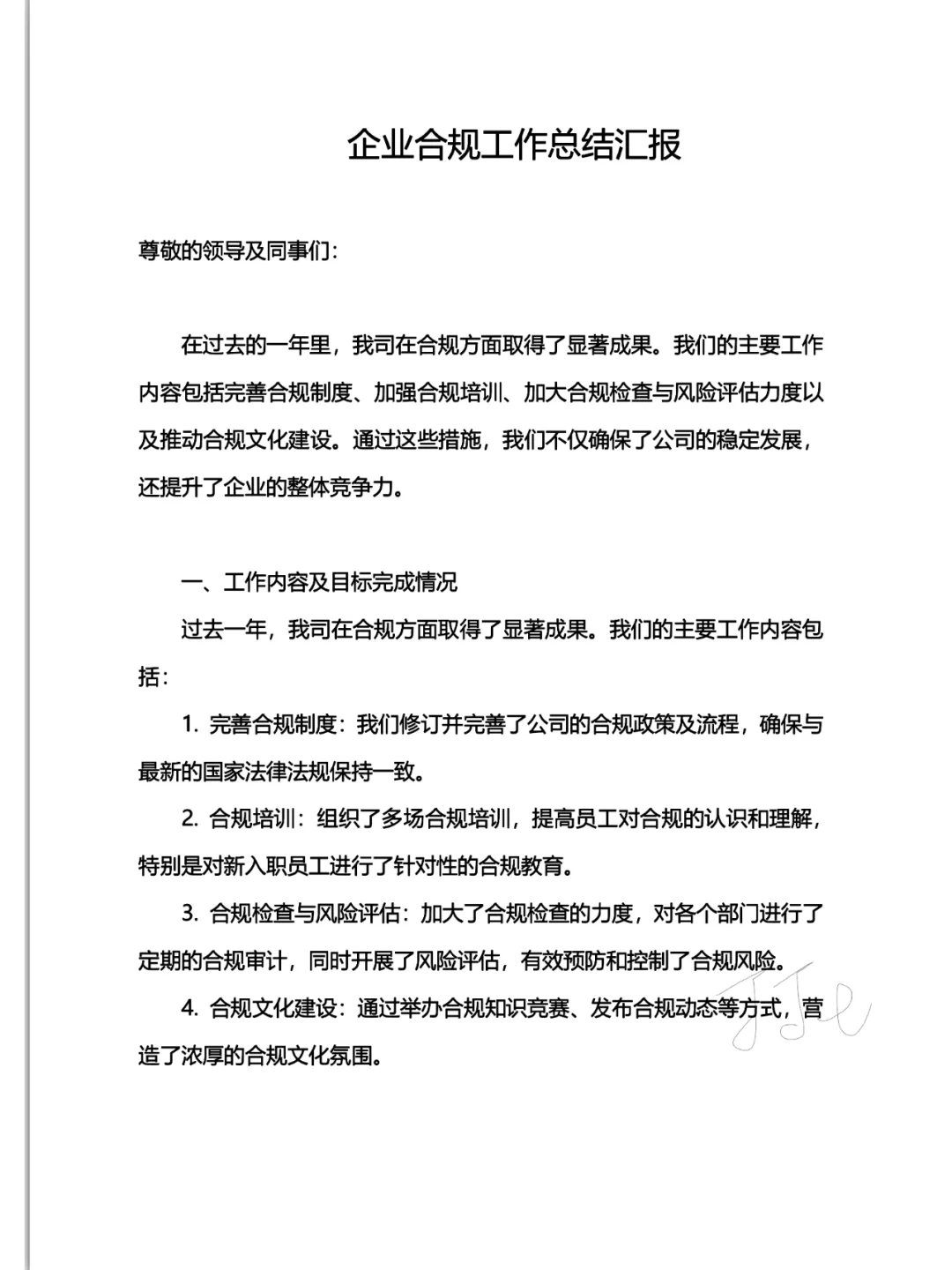
用AI大模型写合规报告
用
#讯飞星火
和
#文心一言
各写了一篇合规工作报告“框架”,要求800字以内,各耗时10s,大家觉得怎么样
#关注合规姐妹团,你身边的知识领航人#
#企业合规
#企业合规师
#打工人
#工作使我快乐
#工作总结
#AI大语言模型
#人工智能
下一篇:
你们都别找了,餐饮供应链我就是源头❗
上一篇:
高端可研报告撰写????
相关内容
查看全部
1月16-17日成都《
2025-12-30 12:22
企业服务先锋 |
2025-12-30 12:21
企业融资难:“别
2025-12-30 12:20
AI领域双重磅!Met
2025-12-30 12:17
科创企业融资困局
2025-12-30 12:16
读懂这篇就够了:2
2025-12-30 12:16
创投集团S基金合
2025-12-30 12:16
易纲:前期一些政
2025-12-30 12:13
死磕中小企业融资
2025-12-30 12:13
轻资产企业融资新
2025-12-30 12:13