发布信息
登陆/注册
搜索
搜索
导航
首页
产品供应
产品求购
企业库
酒业展会
行业资讯
认证会员
站内搜索
企业报道
当前位置:
首页
企业报道
正文
企业合规管理全套材料
作者:本站编辑
2025-11-25 05:45:53
13
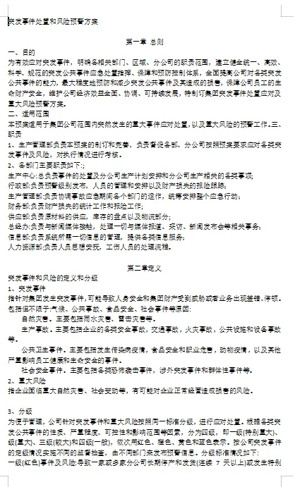
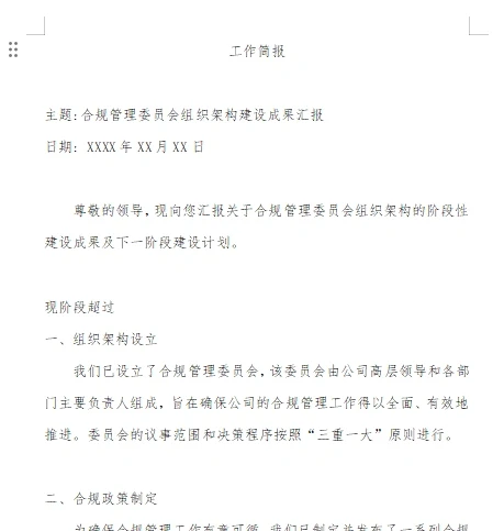
企业合规管理全套材料
本套材料是根据合规免责的相关材料要求,结合国有企业合规管理实践情况整理而成的全套合规检查材料。可以直接适用于大多数公司,帮助公司合规管理更加完善,应对检查时有充分的材料支撑。
#职场干货
#合规
私信我了解详情
下一篇:
国网投标加分项(绿色认证)
上一篇:
晋控旗下招标公司被指助围串标
相关内容
查看全部
四川三江汇海融资
2026-04-03 02:25
协作机器人赛道头
2026-04-03 02:24
上市公司表外保理
2026-04-03 00:47
护航润苗 解决“
2026-04-02 23:17
6月1日起实施《中
2026-04-02 23:04
2026企业贷款新福
2026-04-02 22:28
全市设备更新贷款
2026-04-02 22:27
你的企业,现在适
2026-04-02 22:27
益阳市融资担保有
2026-04-02 22:24
佛山企业速看!纯
2026-04-02 20:48