发布信息
登陆/注册
搜索
搜索
导航
首页
产品供应
产品求购
企业库
酒业展会
行业资讯
认证会员
站内搜索
企业报道
当前位置:
首页
企业报道
正文
?合规尽职调查报告模版(26页)
作者:本站编辑
2025-11-25 05:38:01
1
?合规尽职调查报告模版(26页)
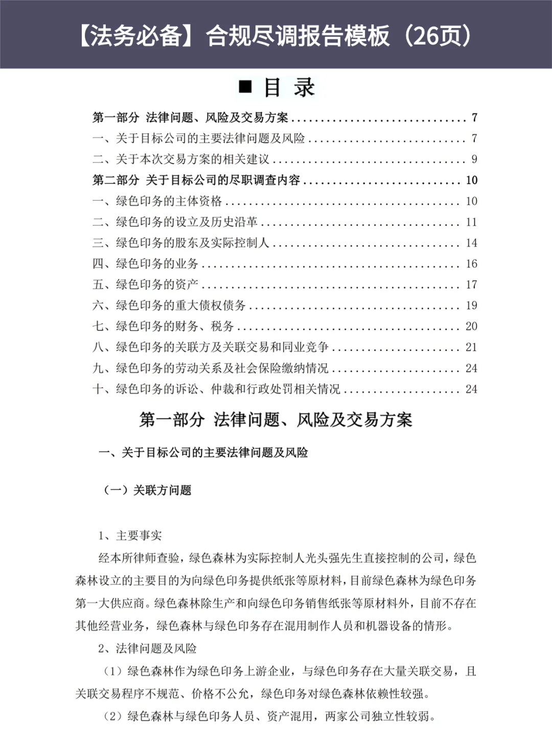
?宝子们,听说最近大家都在找那个尽调报告的模板对吧?别急,这不,我这就给大家带来了!有了它,咱们就能更清楚地知道企业内部的运作情况,找到可能存在的问题。
?这份报告我简单看了看,内容挺全面的,对合规工作很有帮助来看看吧!
-
?合 规 尽 调 报 告 模 板:
✅Part1:法 律 问 题 、 风 险 及 交 易 方 案
✅Part2:关 于 目 标 公 司 的 尽 职 调 查 内 容
......
今天也要加油哦,一起成为更 好的合规人!
#人事资料
#管理制度
#合规
#法律顾问
#首席法律顾问
#审计
#企业合规师
#企业管理
#律师
下一篇:
养老行业500问??公建民营养老模式
上一篇:
标书代做认准天大标书,让中标更轻松
相关内容
查看全部
如何选择公司规模
2025-11-25 06:37
中小企业划分标准
2025-11-25 06:32
【最新23年!中小
2025-11-25 06:28
我国大、中、小、
2025-11-25 06:26
十多年的公司只有
2025-11-25 06:25
企业规模如何判断
2025-11-25 06:24
开店是零售企业实
2025-11-25 06:22
不同规模跨境企业
2025-11-25 06:21
CNDD-0350 2016-2
2025-11-25 06:19
个体户/小规模/
2025-11-25 06:17