发布信息
登陆/注册
搜索
搜索
导航
首页
产品供应
产品求购
企业库
酒业展会
行业资讯
认证会员
站内搜索
企业报道
当前位置:
首页
企业报道
正文
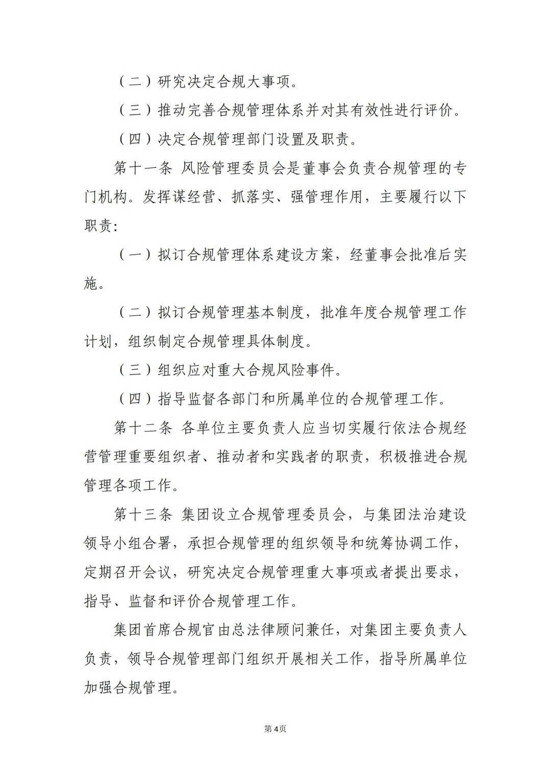
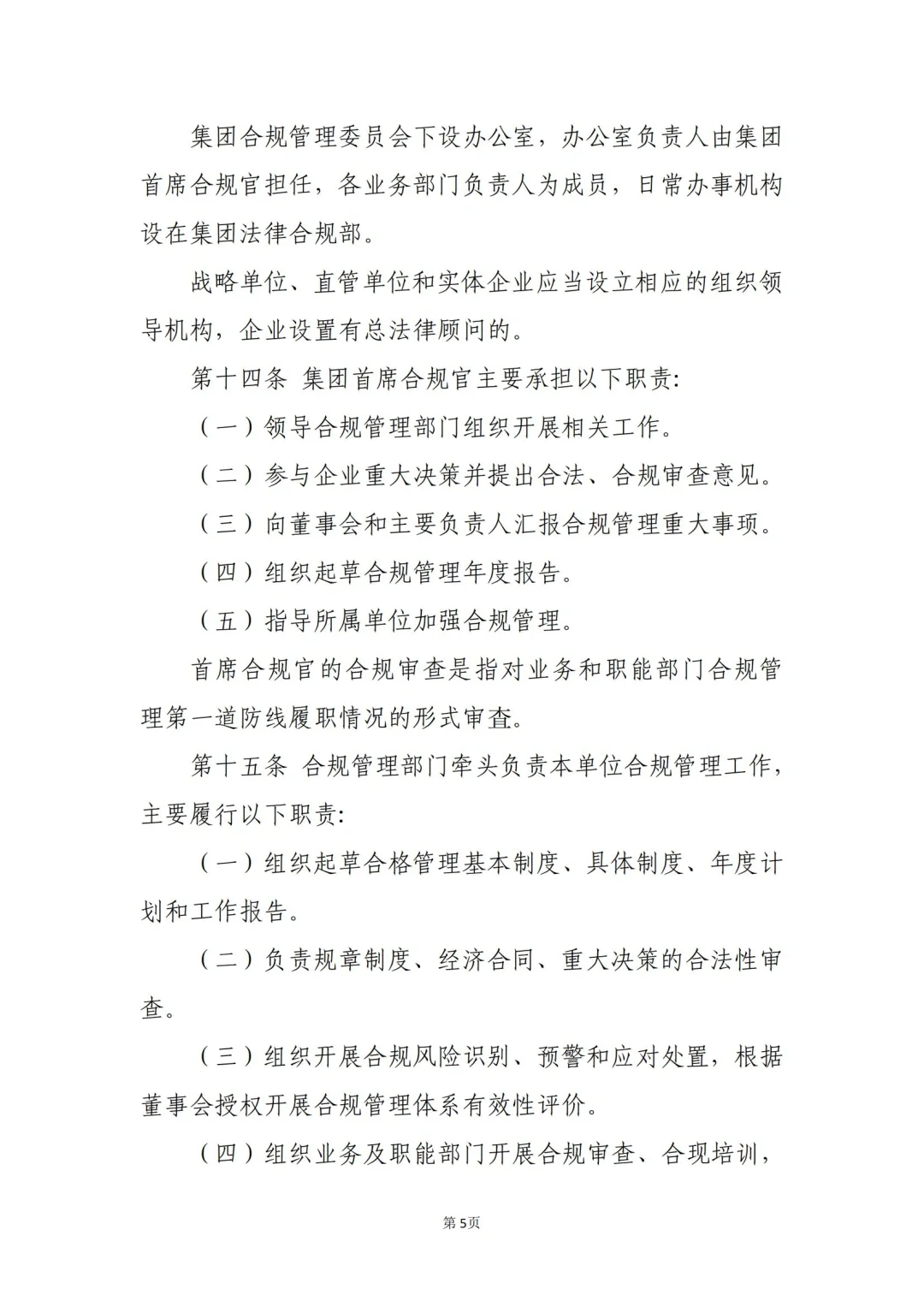
国企合规|国有企业合规管理办法模板
作者:本站编辑
2025-11-25 04:59:56
0
国企合规|国有企业合规管理办法模板
❤️感谢大家,关注了解更多???
✅今天找到一份国有企业合规管理办法的模板,分享给大家,需要的评论区留言???
#国企
#国有企业
#合规
#合规管理
下一篇:
请问这么小的项目也是需要各种先打关系吗
上一篇:
红筹架构搭建必备:37号文登记与ODI解析
相关内容
查看全部
做好合规管理,需
2025-11-25 05:07
目前还有在底部的
2025-11-25 05:06
刘强东第6个IPO通
2025-11-25 05:06
国企怎么办理合规
2025-11-25 05:06
福州导游公司前十
2025-11-25 05:05
?老板必看|管理
2025-11-25 05:04
英国2025最新高薪
2025-11-25 05:03
合规护航
2025-11-25 05:03
中国潜力科技公司
2025-11-25 05:02
25年财税合规,你
2025-11-25 05:02