发布信息
登陆/注册
搜索
搜索
导航
首页
产品供应
产品求购
企业库
酒业展会
行业资讯
认证会员
站内搜索
企业报道
当前位置:
首页
企业报道
正文
医药企业防范商业贿赂风险合规指引
作者:本站编辑
2025-11-25 04:20:01
1
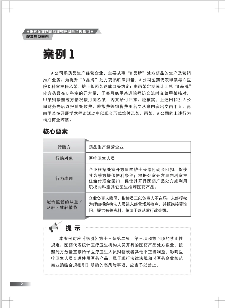
医药企业防范商业贿赂风险合规指引
医药企业防范商业贿赂风险合规指引
#药企
#医院
#商业贿赂
#医生
#律师
#律师咨询
#律师日常
#实习律师
#法务
#法律咨询
下一篇:
2025年18家“中国500强”整车企业名录一览
上一篇:
2025年《财富》世界500强排行榜
相关内容
查看全部
中国上市公司高端
2025-11-25 04:28
优化员工不是直接
2025-11-25 04:27
嘿,听说光伏行业
2025-11-25 04:26
法律培训PPT||合
2025-11-25 04:26
化工TOP50
2025-11-25 04:25
这套公司规章制度
2025-11-25 04:24
“以合规为基,筑
2025-11-25 04:22
泰康集团‖合规管
2025-11-25 04:21
2025年18家“中国
2025-11-25 04:20
2025年《财富》世
2025-11-25 04:19