








(导语) 你的企业是否也面临这样的困境:产品不错,但客户总在比价;推出一款爆品后,却不知下一步该如何发力;营销费用花得不少,但市场占有率总是难以突破……问题或许在于:你只关注了单个“产品”的成败,而忽略了更具战略价值的“产品系列”布局。
(了解具体详情,请翻阅上图)
一、你的企业是否正遭遇这些增长瓶颈?
1、市场覆盖窄:
2、客户易流失:
3、研发成本高:
4、品牌形象模糊:
5、内部效率低下:
破局关键:
企业不仅要打造能打硬仗的“明星产品”,更要学会构建协同作战的“产品系列”矩阵。
二、“产品”与“产品系列”的概念定义
1、什么是产品?
它远不止是一个有形的物品或无形的服务。产品是解决用户问题的完整方案。它包含三个层次:
- 核心利益
- 有形实体
- 附加服务
2、什么是产品系列?
产品系列是一组“同根同源”、又“各司其职”的产品组合。 它们面向同一个大市场,共享品牌、技术和资源,但在规格、价格、功能或设计上存在细微差异,旨在满足该市场内不同用户群体的细分需求。
三、“产品”与“产品系列”的关系:从单点突破到全面覆盖
1、单一产品是战术单位,产品系列是战略布局
2、单一产品服务细分客群,产品系列守护整个品牌疆域
3、单一产品依赖单点创新,产品系列实现技术普惠与价值最大化
四、为什么说“产品系列”是增长引擎?
1、市场层面:无死角覆盖,最大化份额
2、运营层面:降本增效,提升韧性
3、研发:共享核心技术平台,降低开发成本和风险。
4、生产与采购:通用零部件规模化,成本更低,质量更稳。
5、营销:共享品牌广告和渠道资源,实现“一揽子”推广,营销费用花得更值。
6、品牌层面:强化认知,树立专业形象
7、竞争层面:灵活出击,构筑防线
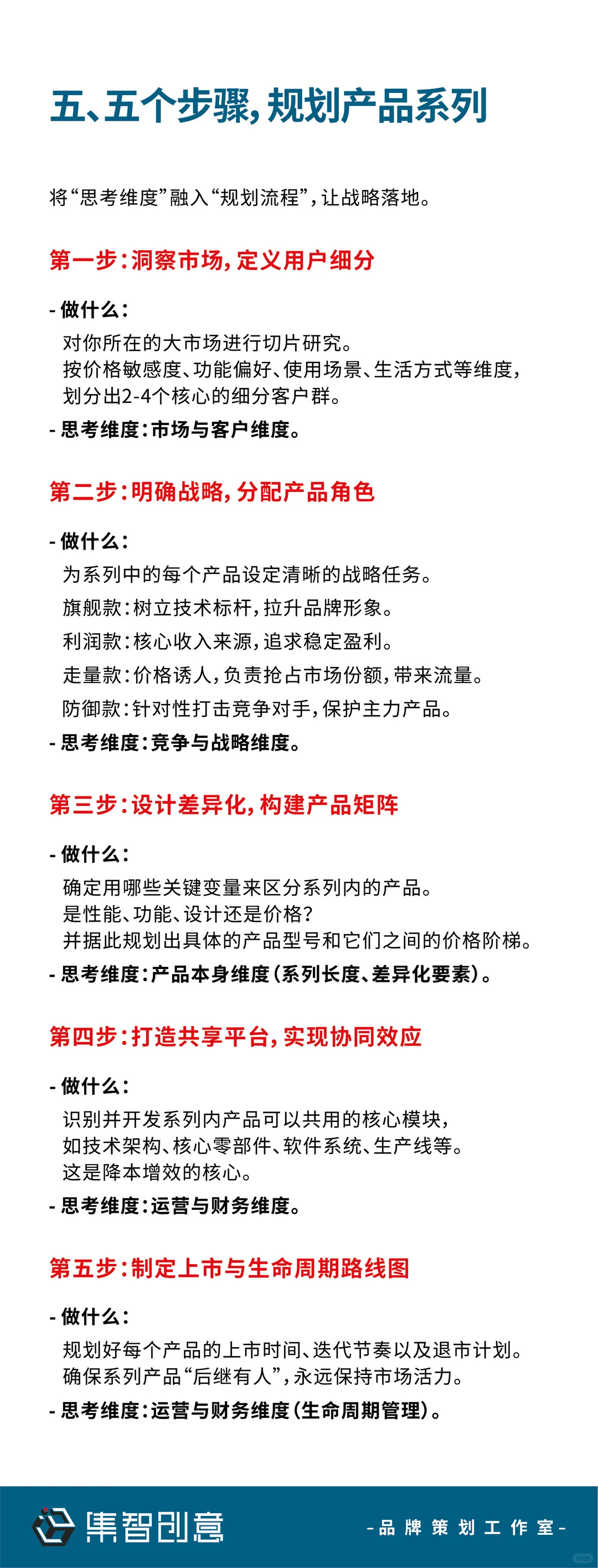
五、五个步骤,规划产品系列
将“思考维度”融入“规划流程”,让战略落地。
第一步:洞察市场,定义用户细分
第二步:明确战略,分配产品角色
第三步:设计差异化,构建产品矩阵
第四步:打造共享平台,实现协同效应
第五步:制定上市与生命周期路线图
六、总结
在竞争日益激烈的今天,企业的胜利不再依赖于一两个“爆品”的偶然成功,而是依赖于一套科学、系统的“产品系列”矩阵的持续发力。从“打造好产品”到“规划好产品系列”,是企业从战术思维迈向战略思维的关键一步。 它能让你的日常经营更高效,市场拓展更有力,品牌推广更聚焦。
#差异化营销 #产品化思维 #营销策略 #产品系列 #产品组合 #产品营销
(了解具体详情,请翻阅上图)
一、你的企业是否正遭遇这些增长瓶颈?
1、市场覆盖窄:
2、客户易流失:
3、研发成本高:
4、品牌形象模糊:
5、内部效率低下:
破局关键:
企业不仅要打造能打硬仗的“明星产品”,更要学会构建协同作战的“产品系列”矩阵。
二、“产品”与“产品系列”的概念定义
1、什么是产品?
它远不止是一个有形的物品或无形的服务。产品是解决用户问题的完整方案。它包含三个层次:
- 核心利益
- 有形实体
- 附加服务
2、什么是产品系列?
产品系列是一组“同根同源”、又“各司其职”的产品组合。 它们面向同一个大市场,共享品牌、技术和资源,但在规格、价格、功能或设计上存在细微差异,旨在满足该市场内不同用户群体的细分需求。
三、“产品”与“产品系列”的关系:从单点突破到全面覆盖
1、单一产品是战术单位,产品系列是战略布局
2、单一产品服务细分客群,产品系列守护整个品牌疆域
3、单一产品依赖单点创新,产品系列实现技术普惠与价值最大化
四、为什么说“产品系列”是增长引擎?
1、市场层面:无死角覆盖,最大化份额
2、运营层面:降本增效,提升韧性
3、研发:共享核心技术平台,降低开发成本和风险。
4、生产与采购:通用零部件规模化,成本更低,质量更稳。
5、营销:共享品牌广告和渠道资源,实现“一揽子”推广,营销费用花得更值。
6、品牌层面:强化认知,树立专业形象
7、竞争层面:灵活出击,构筑防线
五、五个步骤,规划产品系列
将“思考维度”融入“规划流程”,让战略落地。
第一步:洞察市场,定义用户细分
第二步:明确战略,分配产品角色
第三步:设计差异化,构建产品矩阵
第四步:打造共享平台,实现协同效应
第五步:制定上市与生命周期路线图
六、总结
在竞争日益激烈的今天,企业的胜利不再依赖于一两个“爆品”的偶然成功,而是依赖于一套科学、系统的“产品系列”矩阵的持续发力。从“打造好产品”到“规划好产品系列”,是企业从战术思维迈向战略思维的关键一步。 它能让你的日常经营更高效,市场拓展更有力,品牌推广更聚焦。
#差异化营销 #产品化思维 #营销策略 #产品系列 #产品组合 #产品营销
