




打通任督二脉|一体化战略的完整拼图与实战指南
企业想筑基固本、扩大版图,一体化战略是核心功法。它绝非单一招数,而是一套完整的组合拳。完整的拼图包含三大路径,企业常组合使用:
纵向一体化 · 控制产业链的“深度”
旨在加强对整个业务链的控制,分为前向与后向。
- 后向一体化 (控制上游)
动作:收购或控制原材料、零部件供应商。
价值:保障关键供应、稳定成本、提升品质。
? 案例:宁德时代在全球布局锂矿,确保电池核心原料的供应安全与成本优势。
- 前向一体化 (控制下游)
动作:控制分销渠道、零售终端,甚至直接服务最终用户。
价值:掌握渠道利润、获取用户数据、增强品牌影响力。
? 案例:特斯拉摒弃传统4S店模式,自建直营店和线上销售体系,直接触达消费者。
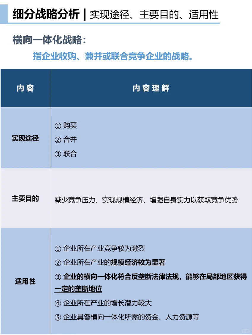
横向一体化 · 扩大市场的“广度”
旨在扩大产能、进入新区域或获取互补资源,直接扩大市场占有率。
动作:并购或整合与自己同处一个行业阶段的竞争对手或同类企业。
价值:减少竞争、快速获得市场份额、实现规模效应、获取关键技术或团队。
? 案例:美团收购摩拜,迅速补齐其在出行领域的关键布局,完善其本地生活生态。
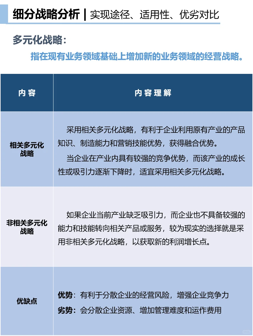
多元化整合 · 探索业务的“宽度”
当企业寻求突破性增长或分散风险时,会迈向多元化。
- 同心多元化
动作:进入与现有业务在技术或市场上有协同效应的新领域。
? 案例:小米利用其品牌和用户基础,从手机成功延伸至智能家电、生态链产品。
- 混合多元化
动作:进入与现有业务完全无关的新领域。
案例:比亚迪从电池业务,跨界至汽车、甚至轨道交通领域。
核心逻辑:
纵向求“深”,提升控制力与效率。
横向求“广”,扩大规模与份额。
多元求“宽”,开辟新增长曲线。
风险提示:
一体化意味着更重的资产模式、更高的管理复杂度和巨大的资金需求。务必先夯实主业,审慎评估自身的资金实力、管理能力与整合难度。
思考一下:
您所在的公司或行业,最迫切需要的是哪种“一体化”?是向上控制成本,向下贴近用户,还是通过合并做大做强?
#企业战略 #一体化战略 #商业模式 #商业思维 #财务分析 #企业管理 #职场干货 #成长型战略 #高级会计师 #老板
企业想筑基固本、扩大版图,一体化战略是核心功法。它绝非单一招数,而是一套完整的组合拳。完整的拼图包含三大路径,企业常组合使用:
纵向一体化 · 控制产业链的“深度”
旨在加强对整个业务链的控制,分为前向与后向。
- 后向一体化 (控制上游)
动作:收购或控制原材料、零部件供应商。
价值:保障关键供应、稳定成本、提升品质。
? 案例:宁德时代在全球布局锂矿,确保电池核心原料的供应安全与成本优势。
- 前向一体化 (控制下游)
动作:控制分销渠道、零售终端,甚至直接服务最终用户。
价值:掌握渠道利润、获取用户数据、增强品牌影响力。
? 案例:特斯拉摒弃传统4S店模式,自建直营店和线上销售体系,直接触达消费者。
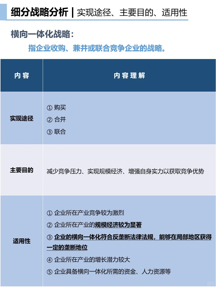
横向一体化 · 扩大市场的“广度”
旨在扩大产能、进入新区域或获取互补资源,直接扩大市场占有率。
动作:并购或整合与自己同处一个行业阶段的竞争对手或同类企业。
价值:减少竞争、快速获得市场份额、实现规模效应、获取关键技术或团队。
? 案例:美团收购摩拜,迅速补齐其在出行领域的关键布局,完善其本地生活生态。
多元化整合 · 探索业务的“宽度”
当企业寻求突破性增长或分散风险时,会迈向多元化。
- 同心多元化
动作:进入与现有业务在技术或市场上有协同效应的新领域。
? 案例:小米利用其品牌和用户基础,从手机成功延伸至智能家电、生态链产品。
- 混合多元化
动作:进入与现有业务完全无关的新领域。
案例:比亚迪从电池业务,跨界至汽车、甚至轨道交通领域。
核心逻辑:
纵向求“深”,提升控制力与效率。
横向求“广”,扩大规模与份额。
多元求“宽”,开辟新增长曲线。
风险提示:
一体化意味着更重的资产模式、更高的管理复杂度和巨大的资金需求。务必先夯实主业,审慎评估自身的资金实力、管理能力与整合难度。
思考一下:
您所在的公司或行业,最迫切需要的是哪种“一体化”?是向上控制成本,向下贴近用户,还是通过合并做大做强?
#企业战略 #一体化战略 #商业模式 #商业思维 #财务分析 #企业管理 #职场干货 #成长型战略 #高级会计师 #老板
