拜托?真心希望智能电网的宝子都能刷到啊
作者:本站编辑
2025-11-24 21:17:38
9
拜托?真心希望智能电网的宝子都能刷到啊



下一个风口:智能电网➕机器学习❕
team已?️成熟的idea、完整学习路径
可带几名学生结合机器、深度学习发sci文章
了解更多?️dd~?
大【智能电网➕机器学习】发文风口,研究领域(附idea实现路径)
1.智能电网用户需求响应优化+随机森林(Random Forest)
2.配电网故障检测与定位+梯度提升决策树(GBDT)
3.分布式能源功率预测+极端梯度提升(XGBoost)
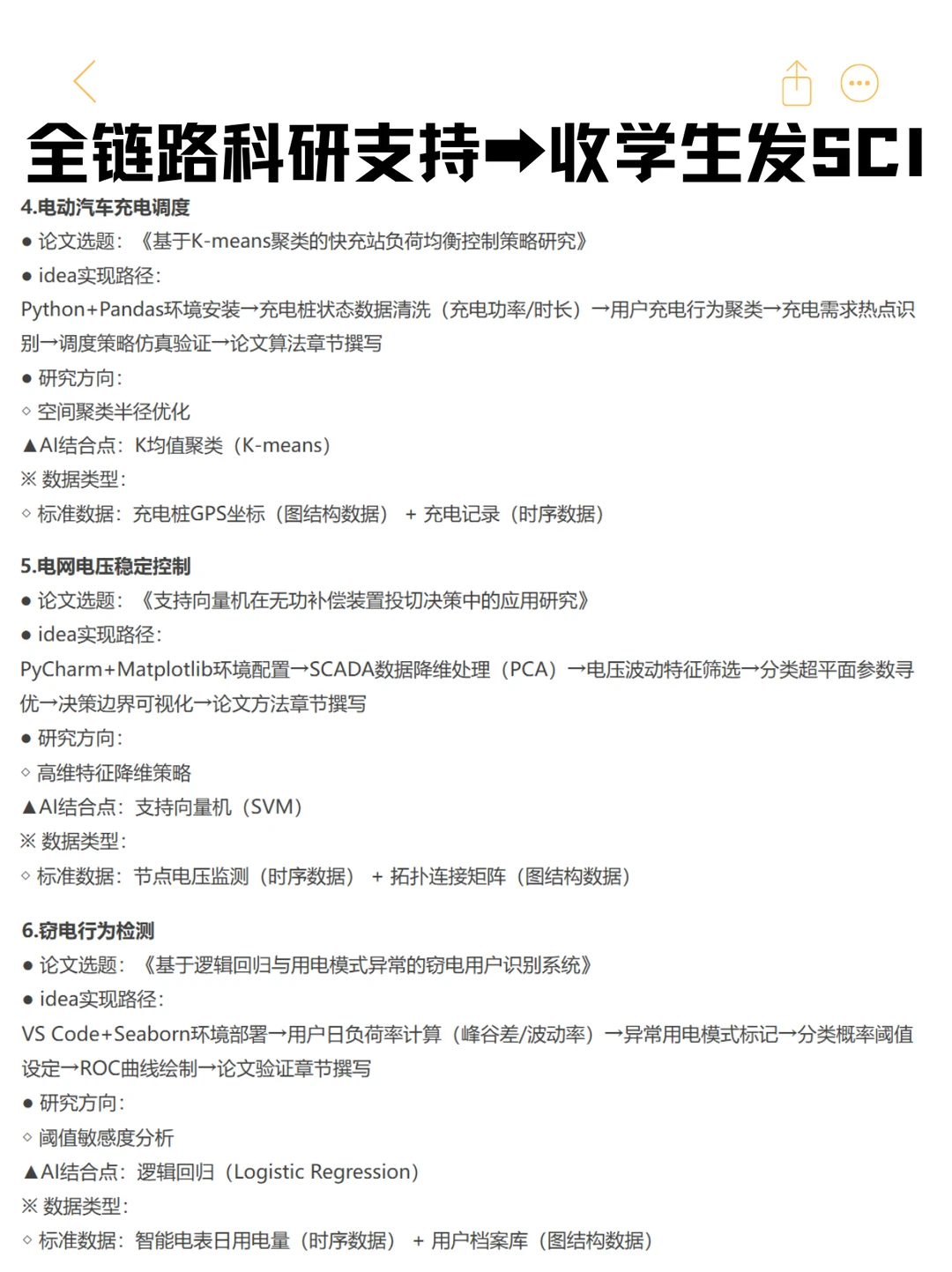
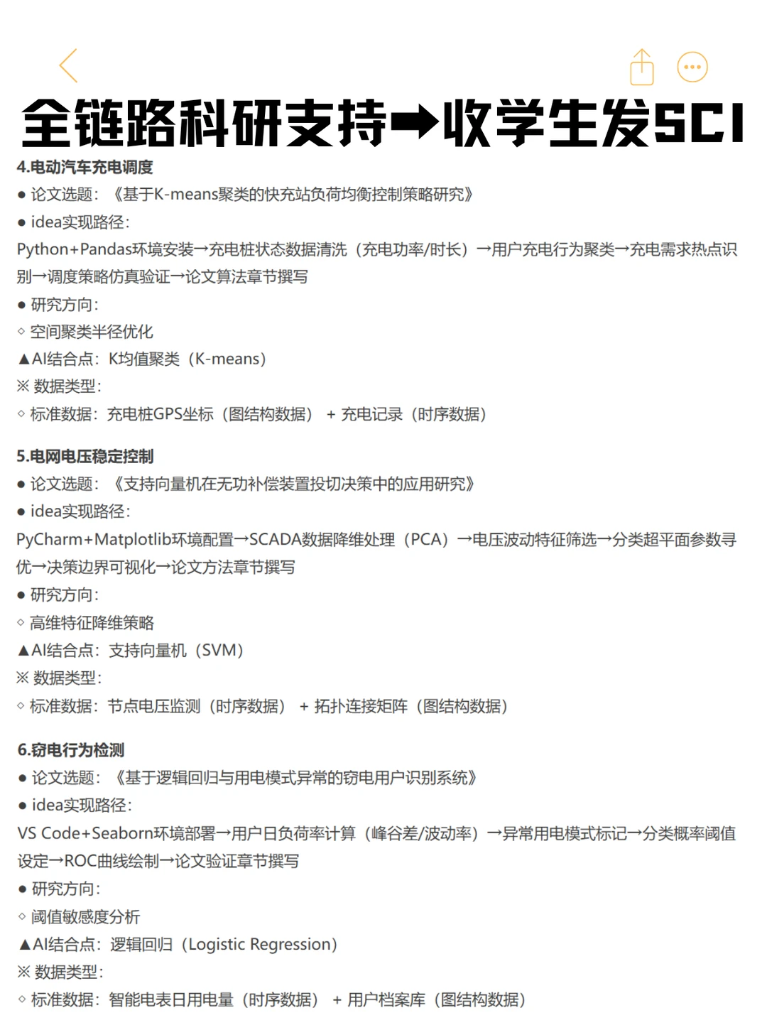
4.电动汽车充电调度+K均值聚类(K-means)
5.电网电压稳定控制+支持向量机(SVM)
6.窃电行为检测+逻辑回归(Logistic Regression)
#人工智能 #深度学习 #电气工程 #科研 #智能电网