发布信息
登陆/注册
搜索
搜索
导航
首页
产品供应
产品求购
企业库
酒业展会
行业资讯
认证会员
站内搜索
企业报道
当前位置:
首页
企业报道
正文
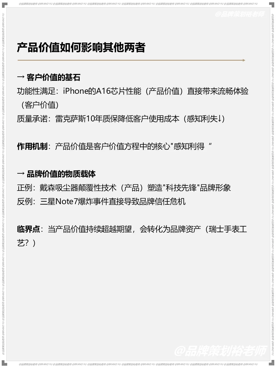
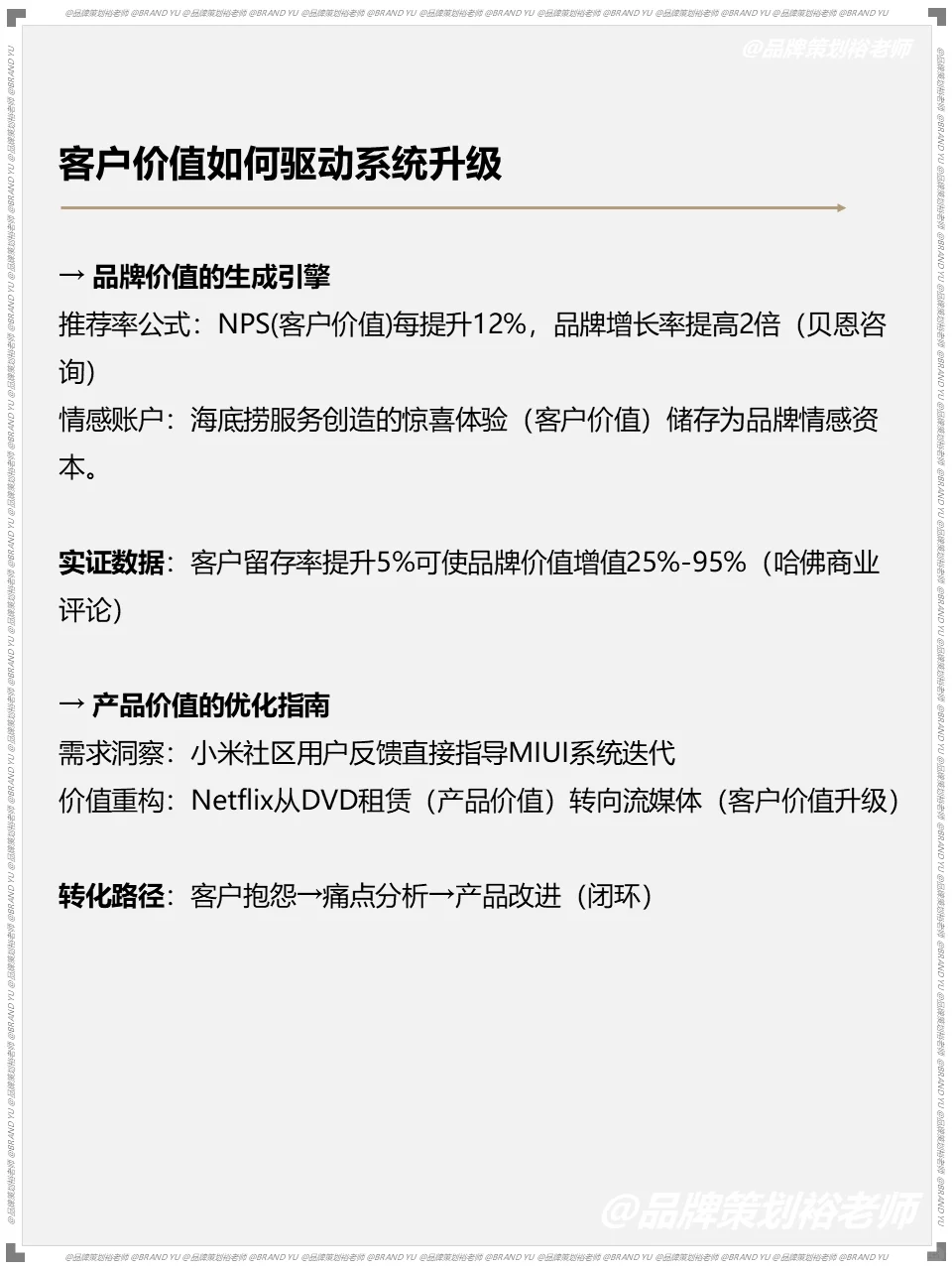
产品好就有品牌价值?
作者:本站编辑
2025-11-20 18:28:04
8
产品好就有品牌价值?
如果无法界定品牌价值和客户价值,
就无法从客户角度想问题,
如果无法界定品牌价值和产品价值,
就很暗做到品牌打造的真谛:
品牌打造是放大优势,规避劣势
品牌说自己好很简单,
但要从客户角度说自己好就不容易了,
理清三种价值,
从只会自嗨自己产品的功能,
升级到,
会研究带给消费者究竟什么用处(利益)
#品牌策划
#品牌营销
#品牌价值
#产品价值
#客户价值
#营销干货
#市场营销
#商业思维
#品牌思维
#品牌策划裕老师
下一篇:
范文:发展新质生产力,制造业如何改造升级
上一篇:
塑料颗粒、化肥包装机
相关内容
查看全部
睛荐好文|五年实
2026-03-20 20:55
LPR 连稳 10 个月
2026-03-20 20:54
为什么很多企业一
2026-03-20 20:52
《金融租赁公司融
2026-03-20 20:52
明示企业贷款综合
2026-03-20 20:48
文旅经济发展部、
2026-03-20 20:08
2026年企业融资规
2026-03-20 20:01
企业融资规划师:
2026-03-20 19:53
2026企业融资指南
2026-03-20 19:51
企业融资必备:银
2026-03-20 19:49