发布信息
登陆/注册
搜索
搜索
导航
首页
产品供应
产品求购
企业库
酒业展会
行业资讯
认证会员
站内搜索
企业报道
当前位置:
首页
企业报道
正文
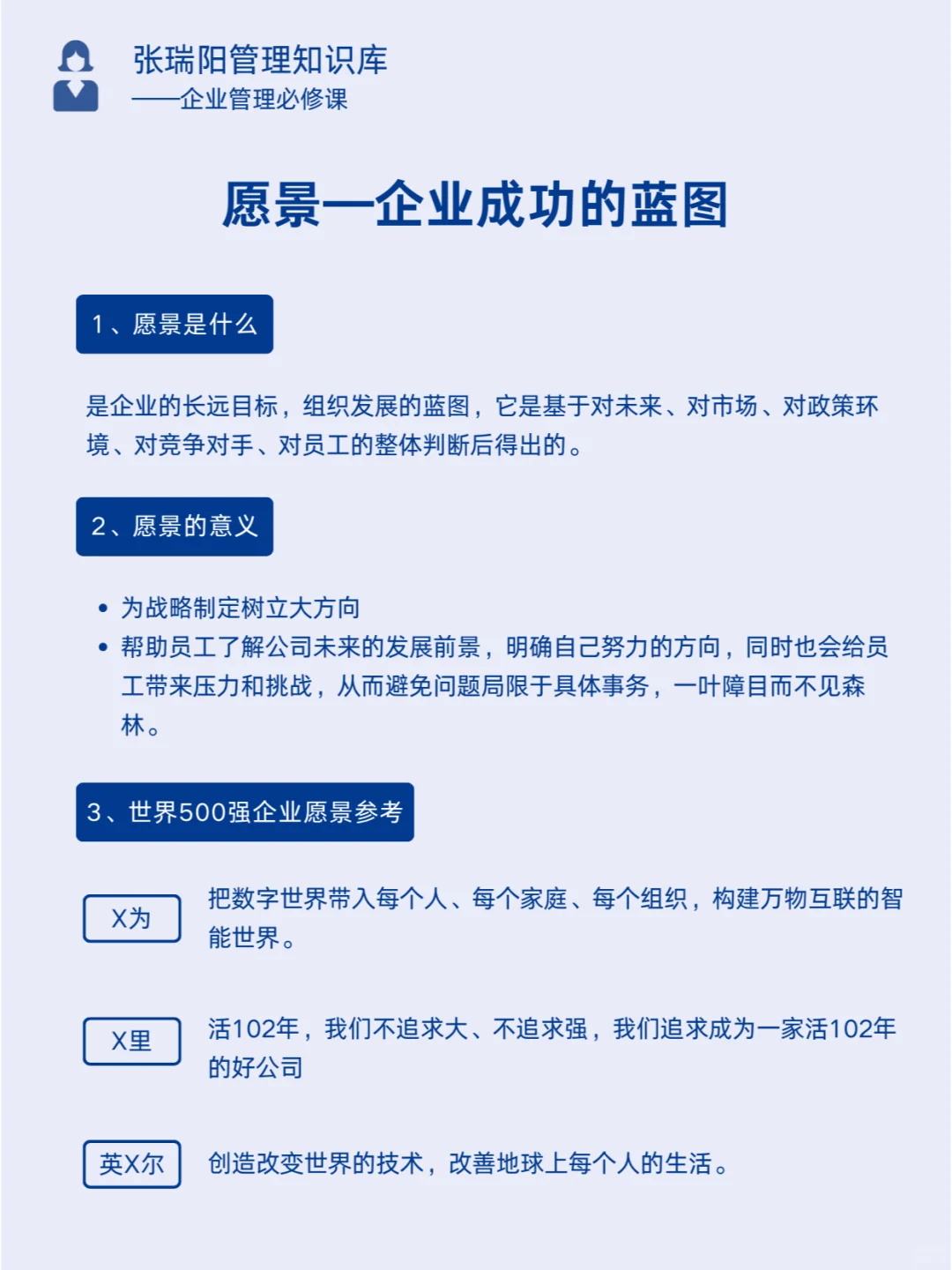
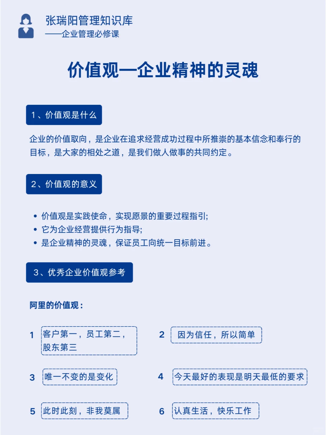
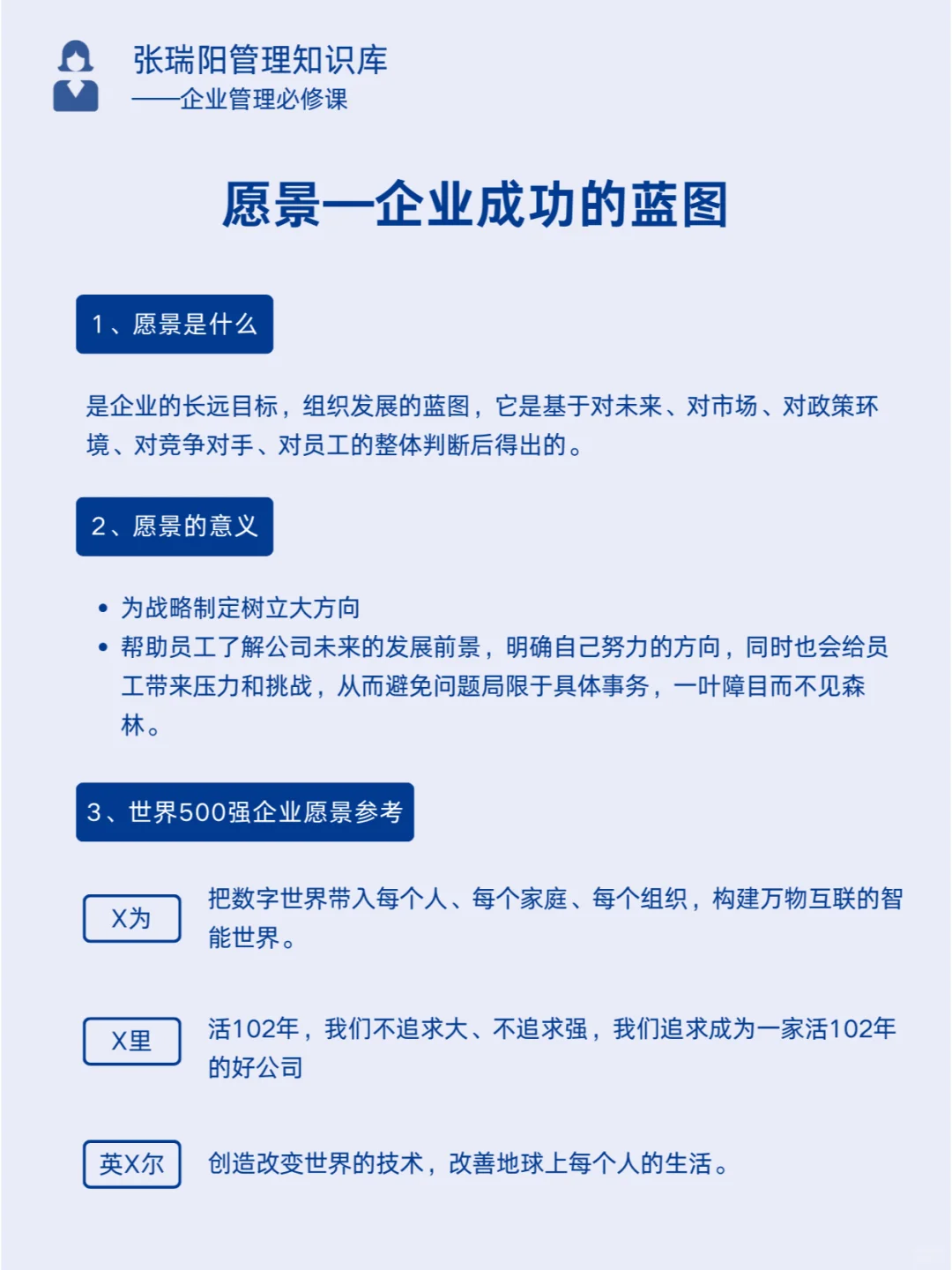
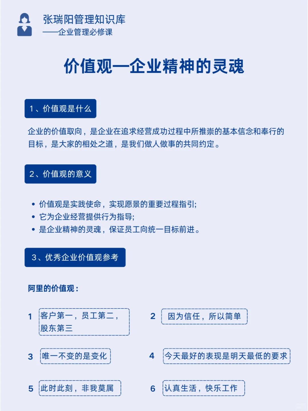
企业文化的精髓:愿景 使命 价值观
作者:本站编辑
2025-11-20 15:59:20
7
企业文化的精髓:愿景 使命 价值观
#企业战略规划
#组织文化
#管理技能培训
#市场定位策略
#团队建设方案
#企业价值观
#企业使命
#企业愿景
#企业精神
#管理效能
下一篇:
水泥沙建材批发广州佛山深圳东莞惠州
上一篇:
赛鸽飞行能力鉴定仪—鸽子dna检测设备简述
相关内容
查看全部
2026年企业贷款全
2026-03-25 18:38
“价值黔行”2026
2026-03-25 18:19
金融监管风暴再起
2026-03-25 15:07
企业贷被拒,90%的
2026-03-25 15:04
供反向保理:核心
2026-03-25 15:03
更好满足企业跨境
2026-03-25 15:02
中小企业融资工具
2026-03-25 15:00
金文:浅谈融资租
2026-03-25 14:58
2026年3月企业经
2026-03-25 14:15
2026 中大企业融
2026-03-25 14:14