











平台的助农直播业务是本项目的核心业务,通过打造校园农副产品直播+社区团购模式来实现帮扶农产品销售和消费助农。平台的承接外包助农直播服务业务是指依托本项目的助农直播板块,着力打造专业化的农副产品直播能力,通过承接外包服务的方式实现助农服务。平台的助农直播孵化基地,即在贫困地区的县市或乡镇建立助农直播实践基地,为大学生提供实践岗位,让学生通过技能培训、宣传教育、公益服务等方式帮扶当地的中小农户。平台的科技扶农系统解决方案是团队运用新技术、新方法赋能农业,提升农业生产效率和农副产品价值。
#大学生创新创业计划书 #创新创业计划书 #大学生创新创业大赛 #商业计划书 #商业计划书模版 #商业计划书代写 #商业计划书怎么写 #商业计划书ppt代写 #大学生创新创业 #不懂就问有问必答
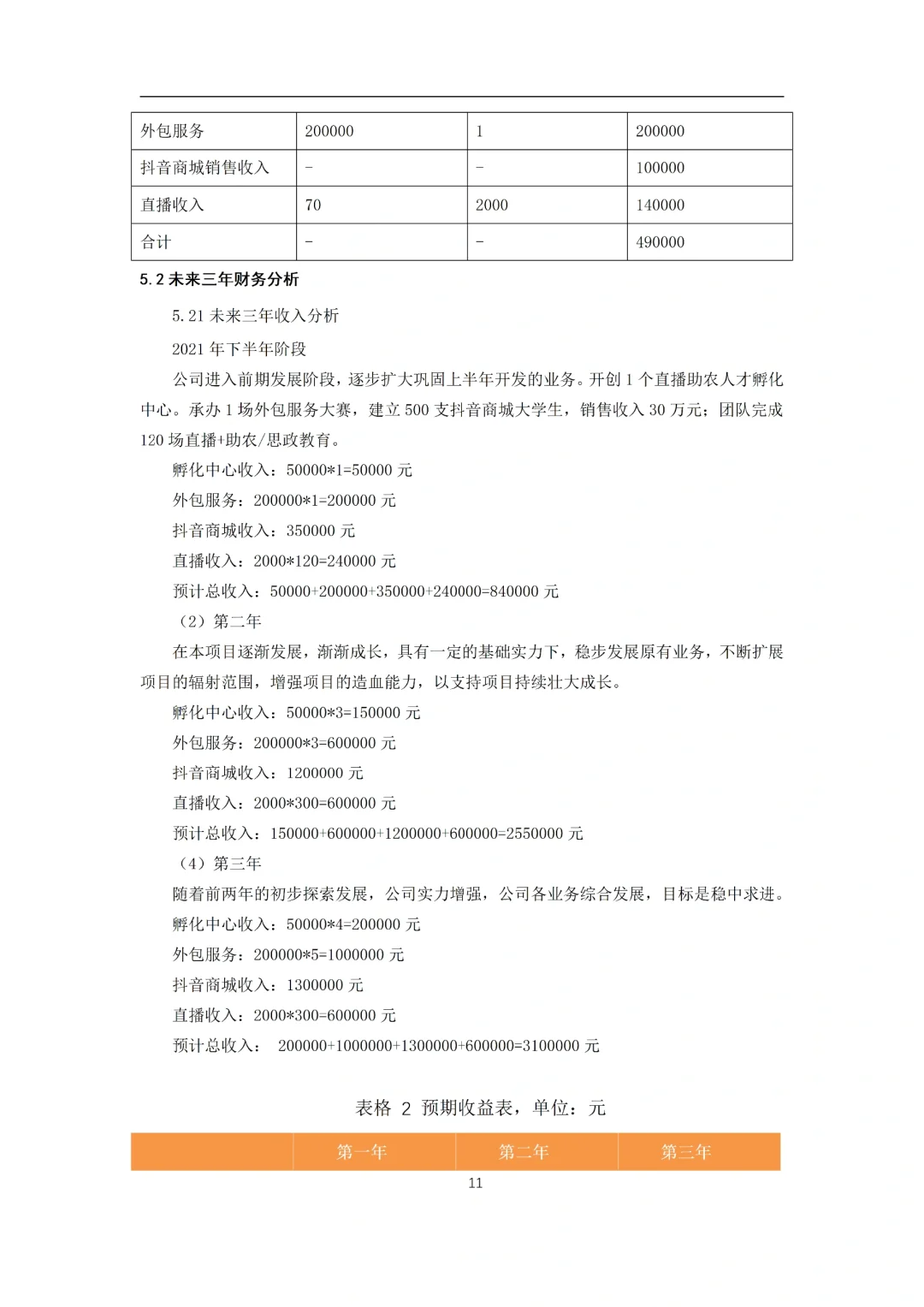
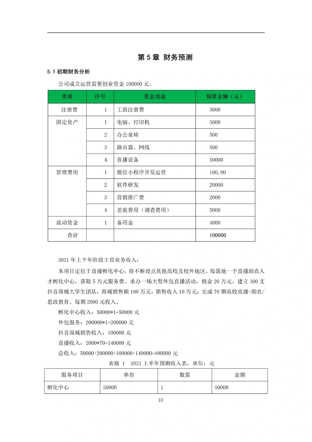
#大学生创新创业计划书 #创新创业计划书 #大学生创新创业大赛 #商业计划书 #商业计划书模版 #商业计划书代写 #商业计划书怎么写 #商业计划书ppt代写 #大学生创新创业 #不懂就问有问必答
